Suppr超能文献

反苯环丙胺上调Sestrin 2表达以改善NLRP3相关的噪声性听力损失。

Tranylcypromine upregulates Sestrin 2 expression to ameliorate NLRP3-related noise-induced hearing loss.

作者信息

Chen Xihang, Chen Zhifeng, Li Menghua, Guo Weiwei, Yuan Shuolong, Xu Liangwei, Lin Chang, Shi Xi, Chen Wei, Yang Shiming

机构信息

Senior Department of Otolaryngology Head and Neck Surgery, Chinese PLA General Hospital, Chinese PLA Medical School, Beijing, China.

State Key Laboratory of Hearing and Balance Science, Beijing, China.

出版信息

Neural Regen Res. 2025 May 1;20(5):1483-1494. doi: 10.4103/NRR.NRR-D-24-00130. Epub 2024 Jun 26.

Abstract

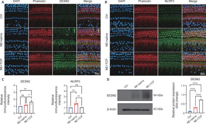
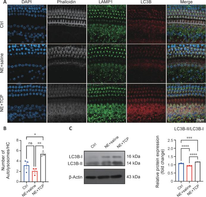
JOURNAL/nrgr/04.03/01300535-202505000-00030/figure1/v/2024-07-28T173839Z/r/image-tiff Noise-induced hearing loss is the primary non-genetic factor contributing to auditory dysfunction. However, there are currently no effective pharmacological interventions for patients with noise-induced hearing loss. Here, we present evidence suggesting that the lysine-specific demethylase 1 inhibitor-tranylcypromine is an otoprotective agent that could be used to treat noise-induced hearing loss, and elucidate its underlying regulatory mechanisms. We established a mouse model of permanent threshold shift hearing loss by exposing the mice to white broadband noise at a sound pressure level of 120 dB for 4 hours. We found that tranylcypromine treatment led to the upregulation of Sestrin2 (SESN2) and activation of the autophagy markers light chain 3B and lysosome-associated membrane glycoprotein 1 in the cochleae of mice treated with tranylcypromine. The noise exposure group treated with tranylcypromine showed significantly lower average auditory brainstem response hearing thresholds at click, 4, 8, and 16 kHz frequencies compared with the noise exposure group treated with saline. These findings indicate that tranylcypromine treatment resulted in increased SESN2, light chain 3B, and lysosome-associated membrane glycoprotein 1 expression after noise exposure, leading to a reduction in levels of 4-hydroxynonenal and cleaved caspase-3, thereby reducing noise-induced hair cell loss. Additionally, immunoblot analysis demonstrated that treatment with tranylcypromine upregulated SESN2 expression via the autophagy pathway. Tranylcypromine treatment also reduced the production of NOD-like receptor family pyrin domain-containing 3 (NLRP3) production. In conclusion, our results showed that tranylcypromine treatment ameliorated cochlear inflammation by promoting the expression of SESN2, which induced autophagy, thereby restricting NLRP3-related inflammasome signaling, alleviating cochlear hair cell loss, and protecting hearing function. These findings suggest that inhibiting lysine-specific demethylase 1 is a potential therapeutic strategy for preventing hair cell loss and noise-induced hearing loss.

摘要

《期刊》/nrgr/04.03/01300535 - 202505000 - 00030/图1/v/2024 - 07 - 28T173839Z/图像 - tiff

噪声性听力损失是导致听觉功能障碍的主要非遗传因素。然而,目前对于噪声性听力损失患者尚无有效的药物干预措施。在此,我们提供证据表明,赖氨酸特异性去甲基化酶1抑制剂——反苯环丙胺是一种可用于治疗噪声性听力损失的耳保护剂,并阐明其潜在的调控机制。我们通过将小鼠暴露于120分贝声压级的白色宽带噪声中4小时,建立了永久性阈移听力损失的小鼠模型。我们发现,反苯环丙胺治疗导致经反苯环丙胺治疗的小鼠耳蜗中Sestrin2(SESN2)上调,以及自噬标志物轻链3B和溶酶体相关膜糖蛋白1激活。与用生理盐水治疗的噪声暴露组相比,用反苯环丙胺治疗的噪声暴露组在咔嗒声、4千赫、8千赫和16千赫频率下的平均听觉脑干反应听力阈值显著更低。这些发现表明,反苯环丙胺治疗导致噪声暴露后SESN2、轻链3B和溶酶体相关膜糖蛋白1表达增加,导致4 - 羟基壬烯醛和裂解的半胱天冬酶 - 3水平降低,从而减少噪声诱导的毛细胞损失。此外,免疫印迹分析表明,反苯环丙胺治疗通过自噬途径上调SESN2表达。反苯环丙胺治疗还减少了含NOD样受体家族吡啉结构域蛋白3(NLRP3)的产生。总之,我们的结果表明,反苯环丙胺治疗通过促进SESN2的表达改善耳蜗炎症,SESN2诱导自噬,从而限制NLRP3相关的炎性小体信号传导,减轻耳蜗毛细胞损失并保护听力功能。这些发现表明,抑制赖氨酸特异性去甲基化酶1是预防毛细胞损失和噪声性听力损失的一种潜在治疗策略。

https://cdn.ncbi.nlm.nih.gov/pmc/blobs/b206/11624888/ab317a5ad909/NRR-20-1483-g002.jpg

文献AI研究员

20分钟写一篇综述,助力文献阅读效率提升50倍。

立即体验

用中文搜PubMed

大模型驱动的PubMed中文搜索引擎

马上搜索

文档翻译

学术文献翻译模型,支持多种主流文档格式。

立即体验