Suppr超能文献

FGL1:一种非小细胞肺癌的新型生物标志物和靶点,通过KDM4A/STAT3转录机制促进肿瘤进展和转移。

FGL1: a novel biomarker and target for non-small cell lung cancer, promoting tumor progression and metastasis through KDM4A/STAT3 transcription mechanism.

作者信息

Liu Tian Yao, Yan Jin Shan, Li Xin, Xu Lu, Hao Jun Li, Zhao Su Ya, Hu Qi Lin, Na Fang Jian, Li He Ming, Zhao Yue, Zhao Ming Fang

机构信息

Department of Medical Oncology, The First Hospital of China Medical University, No.155 Nanjingbei Road, Shenyang, Liaoning, 110001, People's Republic of China.

Network Information Center, China Medical University, Shenyang, China.

出版信息

J Exp Clin Cancer Res. 2024 Aug 1;43(1):213. doi: 10.1186/s13046-024-03140-6.

Abstract

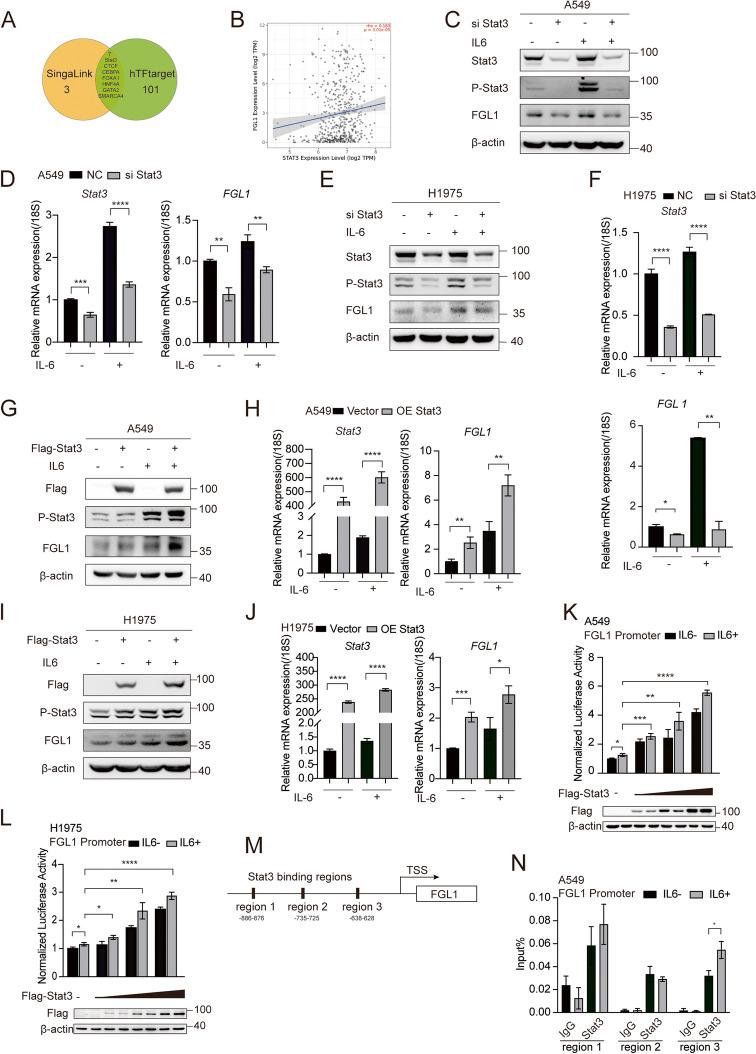
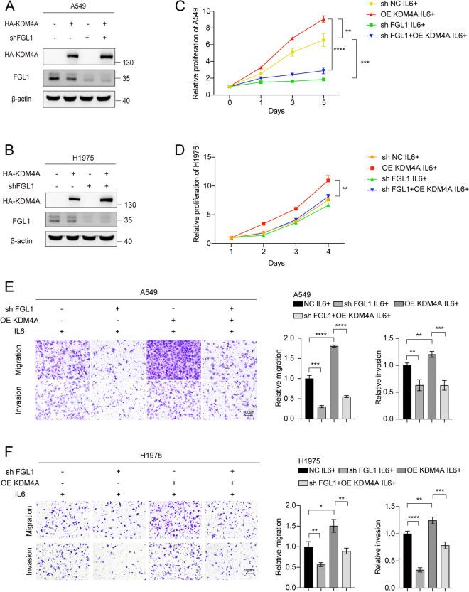
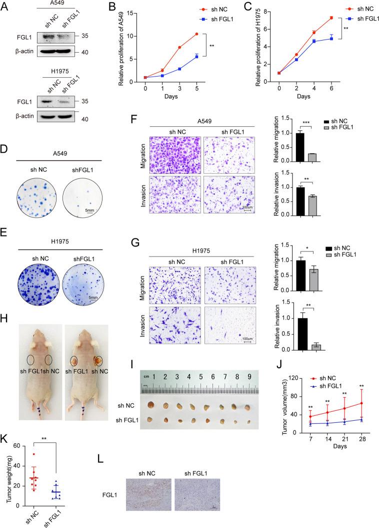
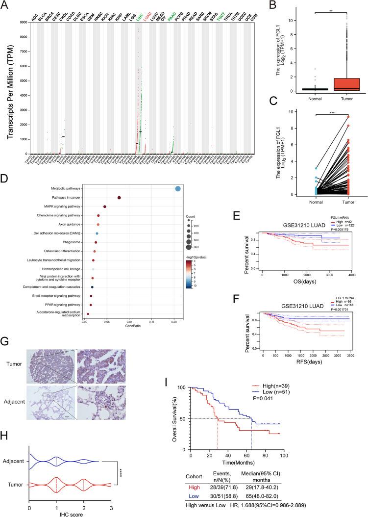
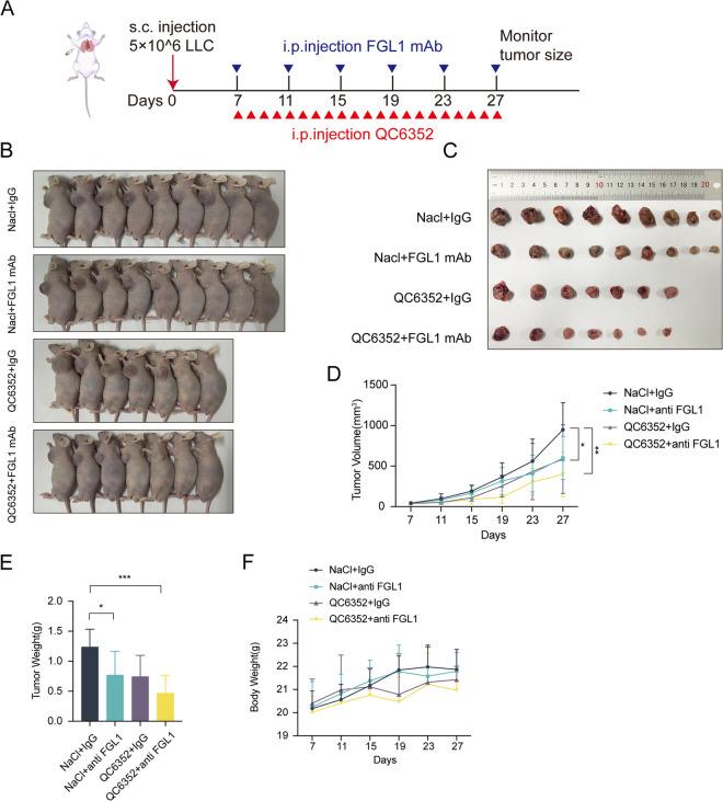
Non-small cell lung cancer (NSCLC) is characterized by a high incidence rate and poor prognosis worldwide. A deeper insight into the pathogenesis of NSCLC and identification of novel therapeutic targets are essential to improve the prognosis of NSCLC. In this study, we revealed that fibrinogen-like protein 1 (FGL1) promotes proliferation, migration, and invasion of NSCLC cells. Mechanistically, we found that Stat3 acts as a transcription factor and can be recruited to the FGL1 promoter, enhancing FGL1 promoter activity. Lysine-specific demethylase 4A (KDM4A) interacts with Stat3 and facilitates the removal of methyl groups from H3K9me3, thereby enhancing Stat3-mediated transcription of FGL1. Furthermore, we observed that Stat3 and KDM4A promote NSCLC cell proliferation, migration, and invasion partly by upregulating FGL1 expression. Additionally, the expression of FGL1 was significantly higher in cancer tissues (n = 90) than in adjacent non-cancerous tissues (n = 90). Furthermore, patients with high FGL1 expression had a shorter overall survival (OS) compared to those with low FGL1 expression. We measured the expression levels of FGL1 on circulating tumor cells (CTCs) in 65 patients and found that patients with a dynamic decrease in FGL1 expression on CTCs exhibited a better therapeutic response. These findings suggest that the dynamic changes in FGL1 expression can serve as a potential biomarker for predicting treatment efficacy in NSCLC. Overall, this study revealed the significant role and regulatory mechanisms of FGL1 in the development of NSCLC, suggesting its potential as a therapeutic target for patients with NSCLC. Future studies should provide more personalized and effective treatment options for patients with NSCLC to improve clinical outcomes.

摘要

非小细胞肺癌(NSCLC)在全球范围内具有高发病率和预后差的特点。深入了解NSCLC的发病机制并确定新的治疗靶点对于改善NSCLC的预后至关重要。在本研究中,我们发现纤维蛋白原样蛋白1(FGL1)促进NSCLC细胞的增殖、迁移和侵袭。机制上,我们发现信号转导和转录激活因子3(Stat3)作为转录因子,可被招募至FGL1启动子,增强FGL1启动子活性。赖氨酸特异性去甲基化酶4A(KDM4A)与Stat3相互作用,促进H3K9me3甲基基团的去除,从而增强Stat3介导的FGL1转录。此外,我们观察到Stat3和KDM4A部分通过上调FGL1表达促进NSCLC细胞增殖、迁移和侵袭。另外,FGL1在癌组织(n = 90)中的表达明显高于相邻非癌组织(n = 90)。此外,与FGL1低表达患者相比,FGL1高表达患者的总生存期(OS)更短。我们检测了65例患者循环肿瘤细胞(CTC)上FGL1的表达水平,发现CTC上FGL1表达动态下降的患者表现出更好的治疗反应。这些发现表明FGL1表达的动态变化可作为预测NSCLC治疗疗效的潜在生物标志物。总体而言,本研究揭示了FGL1在NSCLC发生发展中的重要作用和调控机制,提示其作为NSCLC患者治疗靶点的潜力。未来研究应为NSCLC患者提供更个性化、有效的治疗方案,以改善临床结局。

https://cdn.ncbi.nlm.nih.gov/pmc/blobs/f7db/11293164/331eda9b6897/13046_2024_3140_Fig1_HTML.jpg

文献AI研究员

20分钟写一篇综述,助力文献阅读效率提升50倍。

立即体验

用中文搜PubMed

大模型驱动的PubMed中文搜索引擎

马上搜索

文档翻译

学术文献翻译模型,支持多种主流文档格式。

立即体验