Suppr超能文献

阻断组氨酸受体 H1 通过增强胰腺癌细胞中 MHC-I 的表达增强免疫检查点治疗。

Blockade of histamine receptor H1 augments immune checkpoint therapy by enhancing MHC-I expression in pancreatic cancer cells.

机构信息

Department of Surgery and Oncology, Graduate School of Medical Sciences, Kyushu University, Fukuoka, 812-8582, Japan.

Department of Diagnostics and Therapeutics Endoscopy, Kyushu University Hospital, Fukuoka, 812-8582, Japan.

出版信息

J Exp Clin Cancer Res. 2024 May 8;43(1):138. doi: 10.1186/s13046-024-03060-5.

Abstract

BACKGROUND

Although immune checkpoint blockade (ICB) therapy has proven to be extremely effective at managing certain cancers, its efficacy in treating pancreatic ductal adenocarcinoma (PDAC) has been limited. Therefore, enhancing the effect of ICB could improve the prognosis of PDAC. In this study, we focused on the histamine receptor H1 (HRH1) and investigated its impact on ICB therapy for PDAC.

METHODS

We assessed HRH1 expression in pancreatic cancer cell (PCC) specimens from PDAC patients through public data analysis and immunohistochemical (IHC) staining. The impact of HRH1 in PCCs was evaluated using HRH1 antagonists and small hairpin RNA (shRNA). Techniques including Western blot, flow cytometry, quantitative reverse transcription polymerase chain reaction (RT-PCR), and microarray analyses were performed to identify the relationships between HRH1 and major histocompatibility complex class I (MHC-I) expression in cancer cells. We combined HRH1 antagonism or knockdown with anti-programmed death receptor 1 (αPD-1) therapy in orthotopic models, employing IHC, immunofluorescence, and hematoxylin and eosin staining for assessment.

RESULTS

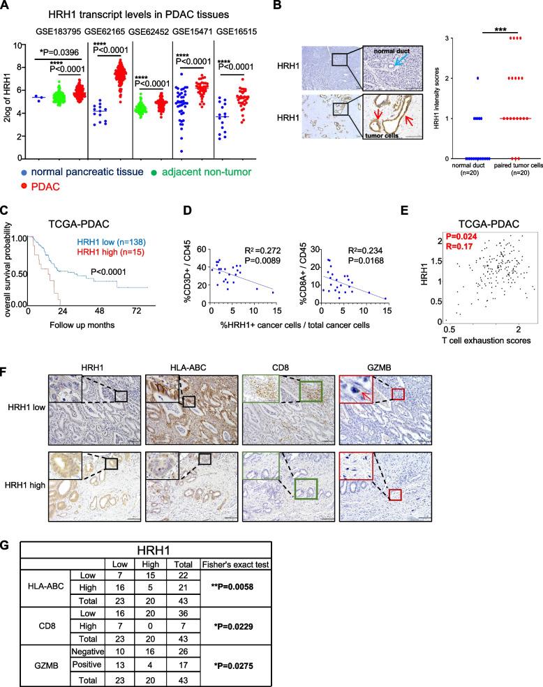
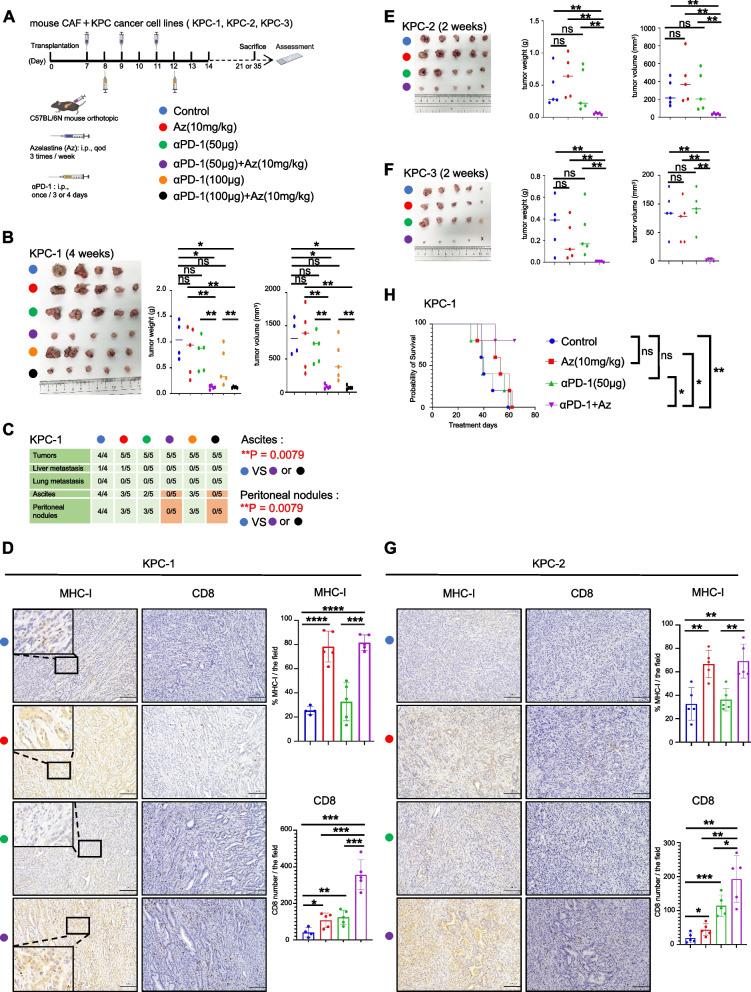
HRH1 expression in cancer cells was negatively correlated with HLA-ABC expression, CD8 T cells, and cytotoxic CD8 T cells. Our findings indicate that HRH1 blockade upregulates MHC-I expression in PCCs via cholesterol biosynthesis signaling. In the orthotopic model, the combined inhibition of HRH1 and αPD-1 blockade enhanced cytotoxic CD8 T cell penetration and efficacy, overcoming resistance to ICB therapy.

CONCLUSIONS

HRH1 plays an immunosuppressive role in cancer cells. Consequently, HRH1 intervention may be a promising method to amplify the responsiveness of PDAC to immunotherapy.

摘要

背景

尽管免疫检查点阻断(ICB)疗法已被证明在治疗某些癌症方面非常有效,但在治疗胰腺导管腺癌(PDAC)方面的疗效有限。因此,增强 ICB 的效果可以改善 PDAC 的预后。在这项研究中,我们专注于组胺受体 H1(HRH1),并研究了其对 PDAC 的 ICB 治疗的影响。

方法

我们通过公共数据分析和免疫组织化学(IHC)染色评估了来自 PDAC 患者的胰腺癌细胞(PCC)标本中 HRH1 的表达。使用 HRH1 拮抗剂和短发夹 RNA(shRNA)评估 HRH1 在 PCC 中的作用。采用 Western blot、流式细胞术、定量逆转录聚合酶链反应(RT-PCR)和微阵列分析等技术,鉴定 HRH1 与癌细胞中主要组织相容性复合体 I 类(MHC-I)表达之间的关系。我们将 HRH1 拮抗或敲低与抗程序性死亡受体 1(αPD-1)治疗相结合,在原位模型中进行评估,采用 IHC、免疫荧光和苏木精和伊红染色进行评估。

结果

癌细胞中 HRH1 的表达与 HLA-ABC 表达、CD8 T 细胞和细胞毒性 CD8 T 细胞呈负相关。我们的研究结果表明,HRH1 阻断通过胆固醇生物合成信号上调 PCC 中的 MHC-I 表达。在原位模型中,HRH1 和 αPD-1 阻断的联合抑制增强了细胞毒性 CD8 T 细胞的渗透和疗效,克服了对 ICB 治疗的耐药性。

结论

HRH1 在癌细胞中发挥免疫抑制作用。因此,HRH1 干预可能是增强 PDAC 对免疫治疗反应性的一种有前途的方法。

https://cdn.ncbi.nlm.nih.gov/pmc/blobs/058e/11077718/c6a916e8544b/13046_2024_3060_Fig1_HTML.jpg

文献AI研究员

20分钟写一篇综述,助力文献阅读效率提升50倍。

立即体验

用中文搜PubMed

大模型驱动的PubMed中文搜索引擎

马上搜索

文档翻译

学术文献翻译模型,支持多种主流文档格式。

立即体验