Suppr超能文献

携带p53的溶瘤病毒疗法通过促进免疫原性细胞死亡在骨肉瘤中诱导远隔效应。

p53-armed oncolytic virotherapy induces abscopal effect in osteosarcoma by promoting immunogenic cell death.

作者信息

Demiya Koji, Tazawa Hiroshi, Kondo Hiroya, Kure Miho, Mochizuki Yusuke, Komatsubara Tadashi, Yoshida Aki, Uotani Koji, Hasei Joe, Fujiwara Tomohiro, Kunisada Toshiyuki, Urata Yasuo, Kagawa Shunsuke, Ozaki Toshifumi, Fujiwara Toshiyoshi

机构信息

Department of Orthopaedic Surgery, Okayama University Graduate School of Medicine, Dentistry and Pharmaceutical Sciences, Okayama 700-8558, Japan.

Department of Gastroenterological Surgery, Okayama University Graduate School of Medicine, Dentistry and Pharmaceutical Sciences, Okayama 700-8558, Japan.

出版信息

Mol Ther Oncol. 2024 Jun 29;32(3):200845. doi: 10.1016/j.omton.2024.200845. eCollection 2024 Sep 19.

Abstract

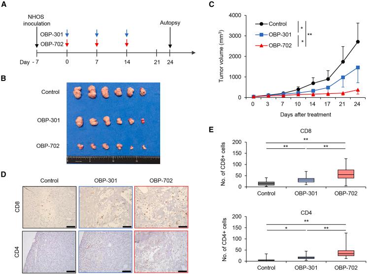
Osteosarcoma (OS), the most frequent primary malignant tumor of bone in children and adolescents, is refractory to immune checkpoint inhibitors due to its poor antitumor immune response. Chemotherapy and virotherapy induce immunogenic cell death (ICD) and antitumor immune responses, leading to the abscopal effect in untreated tumors. We previously demonstrated the antitumor activity of the telomerase-specific replication-competent oncolytic adenoviruses OBP-301 and p53-armed OBP-702 in human OS cells. Here, we show the therapeutic potential of chemotherapeutic drugs (doxorubicin, cisplatin) and telomerase-specific oncolytic adenoviruses (OBP-301, p53-armed OBP-702) to induce ICD in human OS cells (U2OS, MNNG/HOS, SaOS-2) and murine OS cells (NHOS). OBP-702 induced more profound ICD via the secretion of adenosine triphosphate (ATP) and high-mobility group box protein B1 (HMGB1) compared with chemotherapy and OBP-301 in human OS cells. Murine NHOS cells were also more sensitive to OBP-702 than OBP-301. Subcutaneous NHOS tumor models demonstrated that intratumoral injection of OBP-702 significantly increased the tumor infiltration of cytotoxic CD8+ T cells and induced the abscopal effect against non-treated tumors compared with OBP-301. Our results suggest that OBP-702 is a promising antitumor reagent to induce ICD with secretion of ATP and HMGB1 and the abscopal effect against OS.

摘要

骨肉瘤(OS)是儿童和青少年中最常见的原发性骨恶性肿瘤,由于其抗肿瘤免疫反应较差,对免疫检查点抑制剂难治。化疗和病毒疗法可诱导免疫原性细胞死亡(ICD)和抗肿瘤免疫反应,从而在未治疗的肿瘤中产生远隔效应。我们之前证明了端粒酶特异性复制能力的溶瘤腺病毒OBP-301和p53武装的OBP-702在人OS细胞中的抗肿瘤活性。在此,我们展示了化疗药物(阿霉素、顺铂)和端粒酶特异性溶瘤腺病毒(OBP-301、p53武装的OBP-702)在人OS细胞(U2OS、MNNG/HOS、SaOS-2)和鼠OS细胞(NHOS)中诱导ICD的治疗潜力。与化疗和OBP-301相比,在人OS细胞中,OBP-通过分泌三磷酸腺苷(ATP)和高迁移率族蛋白B1(HMGB1)诱导更深刻的ICD。鼠NHOS细胞对OBP-702也比OBP-301更敏感。皮下NHOS肿瘤模型表明,与OBP-301相比,瘤内注射OBP-702显著增加了细胞毒性CD8+T细胞的肿瘤浸润,并诱导了对未治疗肿瘤的远隔效应。我们的结果表明,OBP-702是一种有前景的抗肿瘤试剂,可通过分泌ATP和HMGB1诱导ICD,并对OS产生远隔效应。

https://cdn.ncbi.nlm.nih.gov/pmc/blobs/399c/11300929/732db4a5dd40/fx1.jpg

文献AI研究员

20分钟写一篇综述,助力文献阅读效率提升50倍。

立即体验

用中文搜PubMed

大模型驱动的PubMed中文搜索引擎

马上搜索

文档翻译

学术文献翻译模型,支持多种主流文档格式。

立即体验