Suppr超能文献

巨噬细胞通过肿瘤坏死因子(TNF)信号通路直接杀死膀胱癌细胞,作为对卡介苗(BCG)治疗的早期反应。

Macrophages directly kill bladder cancer cells through TNF signaling as an early response to BCG therapy.

作者信息

Martínez-López Mayra Fernanda, de Almeida Cátia Rebelo, Fontes Márcia, Mendes Raquel Valente, Kaufmann Stefan H E, Fior Rita

机构信息

Cancer Research Group (CRG), Faculty of Medicine, Universidad de las Américas, Quito 170124, Ecuador.

Champalimaud Research, Champalimaud Foundation, Av. Brasilia, Lisbon 1400-038, Portugal.

出版信息

Dis Model Mech. 2024 Aug 1;17(8). doi: 10.1242/dmm.050693. Epub 2024 Aug 8.

Abstract

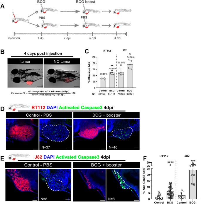
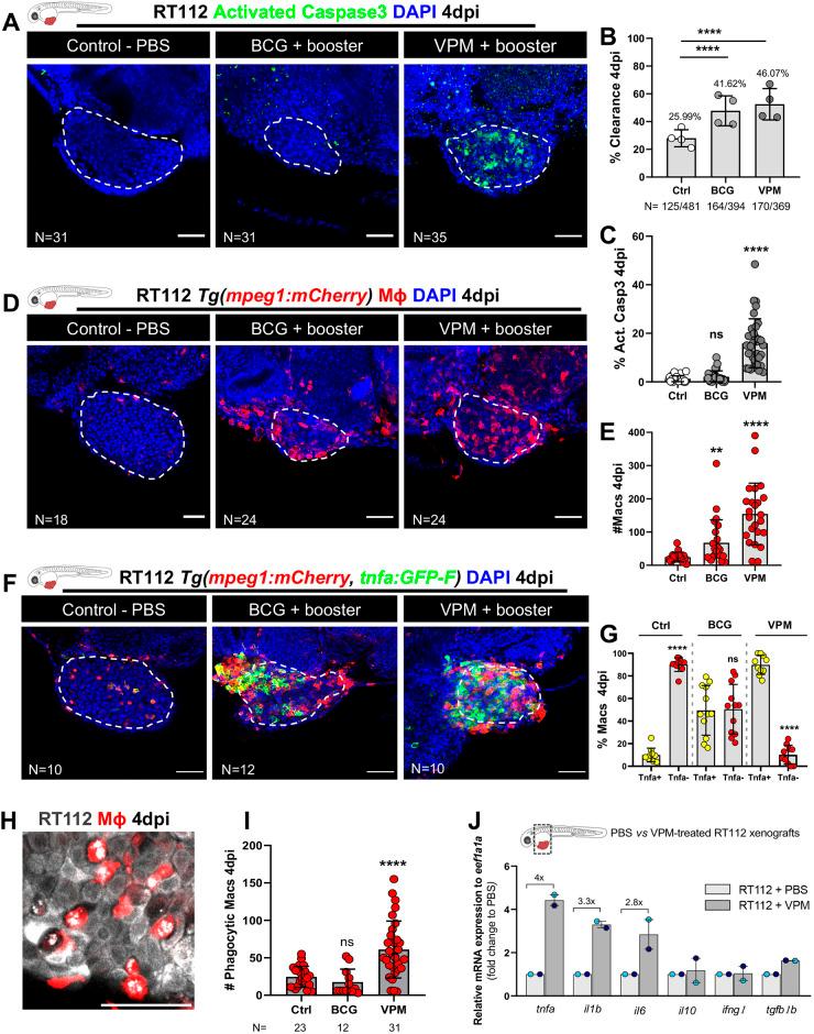
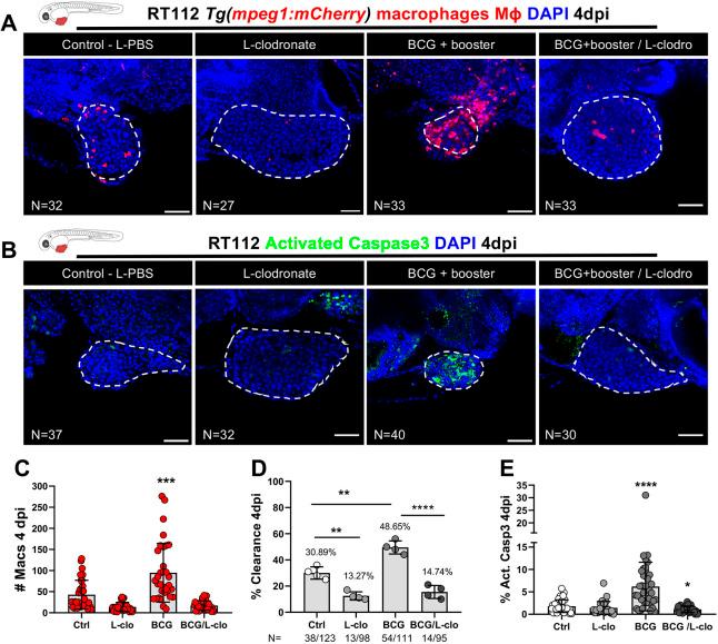
The Bacillus Calmette-Guérin (BCG) vaccine is the oldest cancer immunotherapeutic agent in use. Despite its effectiveness, its initial mechanisms of action remain largely unknown. Here, we elucidate the earliest cellular mechanisms involved in BCG-induced tumor clearance. We developed a fast preclinical in vivo assay to visualize in real time and at single-cell resolution the initial interactions among bladder cancer cells, BCG and innate immunity using the zebrafish xenograft model. We show that BCG induced the recruitment and polarization of macrophages towards a pro-inflammatory phenotype, accompanied by induction of the inflammatory cytokines tnfa, il1b and il6 in the tumor microenvironment. Macrophages directly induced apoptosis of human cancer cells through zebrafish TNF signaling. Macrophages were crucial for this response as their depletion completely abrogated the BCG-induced phenotype. Contrary to the general concept that macrophage anti-tumoral activities mostly rely on stimulating an effective adaptive response, we demonstrate that macrophages alone can induce tumor apoptosis and clearance. Thus, our results revealed an additional step to the BCG-induced tumor immunity model, while providing proof-of-concept experiments demonstrating the potential of this unique model to test innate immunomodulators.

摘要

卡介苗(BCG)疫苗是目前仍在使用的最古老的癌症免疫治疗药物。尽管其疗效显著,但其最初的作用机制在很大程度上仍不明确。在此,我们阐明了卡介苗诱导肿瘤清除所涉及的最早细胞机制。我们开发了一种快速的临床前体内检测方法,利用斑马鱼异种移植模型,以单细胞分辨率实时可视化膀胱癌细胞、卡介苗和固有免疫之间的初始相互作用。我们发现,卡介苗诱导巨噬细胞募集并极化为促炎表型,同时在肿瘤微环境中诱导炎性细胞因子tnfa、il1b和il6的产生。巨噬细胞通过斑马鱼TNF信号通路直接诱导人癌细胞凋亡。巨噬细胞对这种反应至关重要,因为它们的耗竭完全消除了卡介苗诱导的表型。与巨噬细胞抗肿瘤活性主要依赖于刺激有效的适应性反应这一普遍概念相反,我们证明巨噬细胞 alone 就能诱导肿瘤凋亡和清除。因此,我们的结果揭示了卡介苗诱导的肿瘤免疫模型的一个额外步骤,同时提供了概念验证实验,证明了这个独特模型在测试固有免疫调节剂方面的潜力。

原文中“Macrophages alone can induce tumor apoptosis and clearance.”里的“alone”翻译为“alone”可能有误,推测应该是“alone”(单独地),我按正确理解翻译为“单独”。

https://cdn.ncbi.nlm.nih.gov/pmc/blobs/eb43/11554267/2a084fe7efd9/dmm-17-050693-g1.jpg

文献AI研究员

20分钟写一篇综述,助力文献阅读效率提升50倍。

立即体验

用中文搜PubMed

大模型驱动的PubMed中文搜索引擎

马上搜索

文档翻译

学术文献翻译模型,支持多种主流文档格式。

立即体验