Suppr超能文献

多金属纳米片通过增强 cGAS-STING 先天激活和适应性免疫反应重塑免疫抑制性肿瘤微环境用于癌症免疫治疗。

Multi-Metallic Nanosheets Reshaping Immunosuppressive Tumor Microenvironment through Augmenting cGAS-STING Innate Activation and Adaptive Immune Responses for Cancer Immunotherapy.

机构信息

State Key Laboratory of Bioactive Substance and Function of Natural Medicines, Institute of Materia Medica, Chinese Academy of Medical Sciences & Peking Union Medical College, Beijing, 100050, China.

Beijing Key Laboratory of Drug Delivery Technology and Novel Formulation, Institute of Materia Medica, Chinese Academy of Medical Sciences & Peking Union Medical College, Beijing, 100050, China.

出版信息

Adv Sci (Weinh). 2024 Oct;11(38):e2403347. doi: 10.1002/advs.202403347. Epub 2024 Aug 9.

Abstract

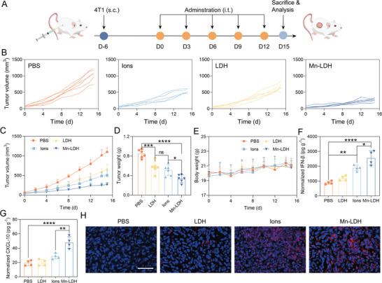
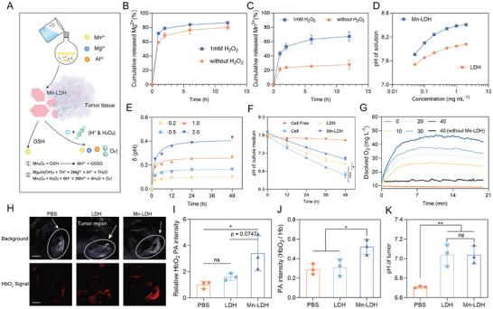
The highly immunosuppressive tumor microenvironment (TME) restricts the efficient activation of immune responses. To restore the surveillance of the immune system for robust activation, vast efforts are devoted to normalizing the TME. Here, a manganese-doped layered double hydroxide (Mn-LDH) is developed for potent anti-tumor immunity by reversing TME. Mn-LDH is synthesized via a one-step hydrothermal method. In addition to the inherent proton neutralization capacity of LDH, the introduction of manganese oxide endows LDH with an additional ability to produce oxygen. Mn-LDH effectively releases Mn and Mg upon exposure to TME with high levels of H and HO, which activates synthase-stimulator of interferon genes pathway and maintains the cytotoxicity of CD8 T cells respectively, achieving a cascade-like role in innate and adaptive immunity. The locally administered Mn-LDH facilitated a "hot" network consisting of mature dendritic cells, M1-phenotype macrophages, as well as cytotoxic and helper T cells, significantly inhibiting the growth of primary and distal tumors. Moreover, the photothermal conversion capacity of Mn-LDH sparks more robust therapeutic effects in large established tumor models with a single administration and irradiation. Overall, this study guides the rational design of TME-modulating immunotherapeutics for robust immune activation, providing a clinical candidate for next-generation cancer immunotherapy.

摘要

高度免疫抑制的肿瘤微环境(TME)限制了免疫反应的有效激活。为了恢复免疫系统的监视功能以实现强大的激活,人们付出了巨大的努力来使 TME 正常化。在这里,通过逆转 TME,开发了一种掺杂锰的层状双氢氧化物(Mn-LDH)来强力抗肿瘤免疫。Mn-LDH 通过一步水热法合成。除了 LDH 的固有质子中和能力外,氧化锰的引入使 LDH 具有产生氧气的额外能力。当暴露于高 H 和 HO 的 TME 中时,Mn-LDH 会有效地释放 Mn 和 Mg,分别激活干扰素基因刺激物合成酶途径并维持 CD8 T 细胞的细胞毒性,从而在先天和适应性免疫中发挥级联作用。局部给予的 Mn-LDH 促进了由成熟树突状细胞、M1 表型巨噬细胞以及细胞毒性和辅助性 T 细胞组成的“热点”网络的形成,显著抑制了原发性和远端肿瘤的生长。此外,Mn-LDH 的光热转换能力在单次给药和照射的大已建立肿瘤模型中引发了更强大的治疗效果。总体而言,这项研究指导了针对强大免疫激活的 TME 调节免疫疗法的合理设计,为下一代癌症免疫疗法提供了临床候选药物。

https://cdn.ncbi.nlm.nih.gov/pmc/blobs/6494/11481177/cd352667479d/ADVS-11-2403347-g006.jpg

文献AI研究员

20分钟写一篇综述,助力文献阅读效率提升50倍。

立即体验

用中文搜PubMed

大模型驱动的PubMed中文搜索引擎

马上搜索

文档翻译

学术文献翻译模型,支持多种主流文档格式。

立即体验