Suppr超能文献

肥胖小鼠后代造血干细胞功能障碍导致的葡萄糖不耐受。

Glucose intolerance as a consequence of hematopoietic stem cell dysfunction in offspring of obese mice.

机构信息

Department of Pediatrics, Neonatal-Perinatal Medicine, Indiana University School of Medicine, Indianapolis, 46202, USA.

Department of Microbiology and Immunology, Indiana University School of Medicine, Indianapolis, 46202, USA; Department of Medical and Molecular Genetics, Indiana University School of Medicine, Indianapolis, 46202, USA.

出版信息

Mol Metab. 2024 Oct;88:102008. doi: 10.1016/j.molmet.2024.102008. Epub 2024 Aug 12.

Abstract

OBJECTIVE

Maternal obesity is increasingly common and negatively impacts offspring health. Children of mothers with obesity are at higher risk of developing diseases linked to hematopoietic system abnormalities and metabolism such as type 2 diabetes. Interestingly, disease risks are often dependent on the offspring's sex, suggesting sex-specific reprogramming effect of maternal obesity on offspring hematopoietic stem and progenitor cell (HSPC) function. However, the impact of maternal obesity exposure on offspring HSPC function, and the capability of HSPC to regulate offspring metabolic health is largely understudied. This study aims to test the hypothesis that offspring of obese mice exhibit sex-differences in HSPC function that affect offspring's metabolic health.

METHODS

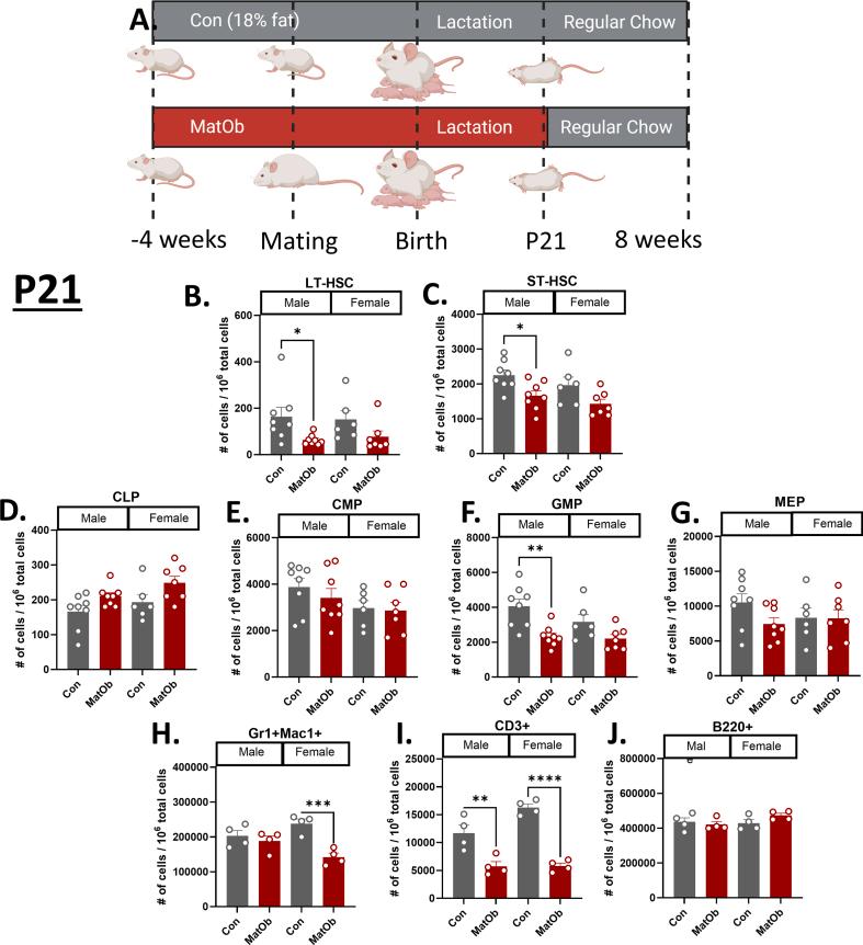
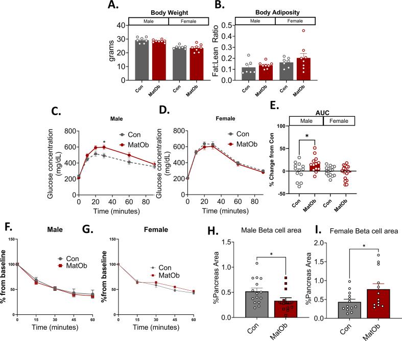
We first assessed bone marrow hematopoietic stem and progenitor cell phenotype using postnatal day 21 (P21) and 8-week-old C57BL/6J mice born to control and diet-induced obese dams. We also sorted HSPC (Lineage-, Sca1+, cKit + cells) from P21 mice for competitive primary and secondary transplant, as well as transcriptomic analysis. Body weight, adiposity, insulin tolerance test and glucose tolerance tests were performed in primary and secondary transplant recipient animals.

RESULTS

We discovered sex-differences in offspring HSPC function in response to maternal obesity exposure, where male offspring of obese dams (MatOb) showed decreased HSPC numbers and engraftment, while female MatOb offspring remained largely unaffected. RNA-seq revealed immune stimulatory pathways in female MatOb offspring. Finally, only recipients of male MatOb offspring HSPC exhibited glucose intolerance.

CONCLUSIONS

This study demonstrated the lasting effect of maternal obesity exposure on offspring HSPC function and implicates HSPC in metabolic regulation.

摘要

目的

母体肥胖症越来越普遍,对后代健康产生负面影响。肥胖母亲的孩子患与血液系统异常和代谢相关疾病的风险更高,如 2 型糖尿病。有趣的是,疾病风险通常取决于后代的性别,这表明母体肥胖对后代造血干细胞和祖细胞 (HSPC) 功能的性别特异性重编程效应。然而,母体肥胖暴露对后代 HSPC 功能的影响,以及 HSPC 调节后代代谢健康的能力在很大程度上仍未得到研究。本研究旨在检验以下假设:肥胖小鼠的后代在 HSPC 功能上存在性别差异,从而影响后代的代谢健康。

方法

我们首先使用出生后第 21 天 (P21) 和 8 周龄的 C57BL/6J 小鼠评估了来自对照和饮食诱导肥胖母鼠的骨髓造血干细胞和祖细胞表型。我们还从 P21 小鼠中分离了 HSPC(谱系阴性、Sca1+、cKit+细胞)进行竞争性初次和二次移植,以及转录组分析。对初次和二次移植受者动物进行体重、肥胖度、胰岛素耐量试验和葡萄糖耐量试验。

结果

我们发现,母体肥胖暴露对后代 HSPC 功能存在性别差异,肥胖母鼠 (MatOb) 的雄性后代 HSPC 数量和植入减少,而雌性 MatOb 后代则基本不受影响。RNA-seq 显示雌性 MatOb 后代存在免疫刺激途径。最后,只有雄性 MatOb 后代 HSPC 受者的动物表现出葡萄糖不耐受。

结论

本研究表明,母体肥胖暴露对后代 HSPC 功能具有持久影响,并暗示 HSPC 参与代谢调节。

https://cdn.ncbi.nlm.nih.gov/pmc/blobs/ae10/11395717/11d4e17eba26/ga1.jpg

文献AI研究员

20分钟写一篇综述,助力文献阅读效率提升50倍。

立即体验

用中文搜PubMed

大模型驱动的PubMed中文搜索引擎

马上搜索

文档翻译

学术文献翻译模型,支持多种主流文档格式。

立即体验