Suppr超能文献

基于核苷酸代谢的分子亚型和生物标志物的肺腺癌综合生物信息学分析。

Integrated bioinformatics analysis of nucleotide metabolism based molecular subtyping and biomarkers in lung adenocarcinoma.

机构信息

Department of Thoracic Surgery, The Second Xiangya Hospital of Central South University, Changsha, Hunan, China.

Hunan Key Laboratory of Early Diagnosis and Precise Treatment of Lung Cancer, The Second Xiangya Hospital of Central South University, Changsha, Hunan, China.

出版信息

Front Immunol. 2024 Aug 1;15:1430171. doi: 10.3389/fimmu.2024.1430171. eCollection 2024.

Abstract

BACKGROUND

Lung adenocarcinoma (LUAD), a predominant subtype of non-small cell lung cancers, continues to challenge treatment outcomes due to its heterogeneity and complex tumor microenvironment (TME). Dysregulation in nucleotide metabolism has been identified as a significant factor in tumorigenesis, suggesting its potential as a therapeutic target.

METHODS

This study analyzed LUAD samples from The Cancer Genome Atlas (TCGA) using Non-negative Matrix Factorization (NMF) clustering, Weighted Correlation Network Analysis (WGCNA), and various machine learning techniques. We investigated the role of nucleotide metabolism in relation to clinical features and immune microenvironment through large-scale data analysis and single-cell sequencing. Using and experiments such as RT-qPCR, Western Blot, immunohistochemistry, and subcutaneous tumor formation in mice, we further validated the functions of key nucleotide metabolism genes in cell lines and animals.

RESULTS

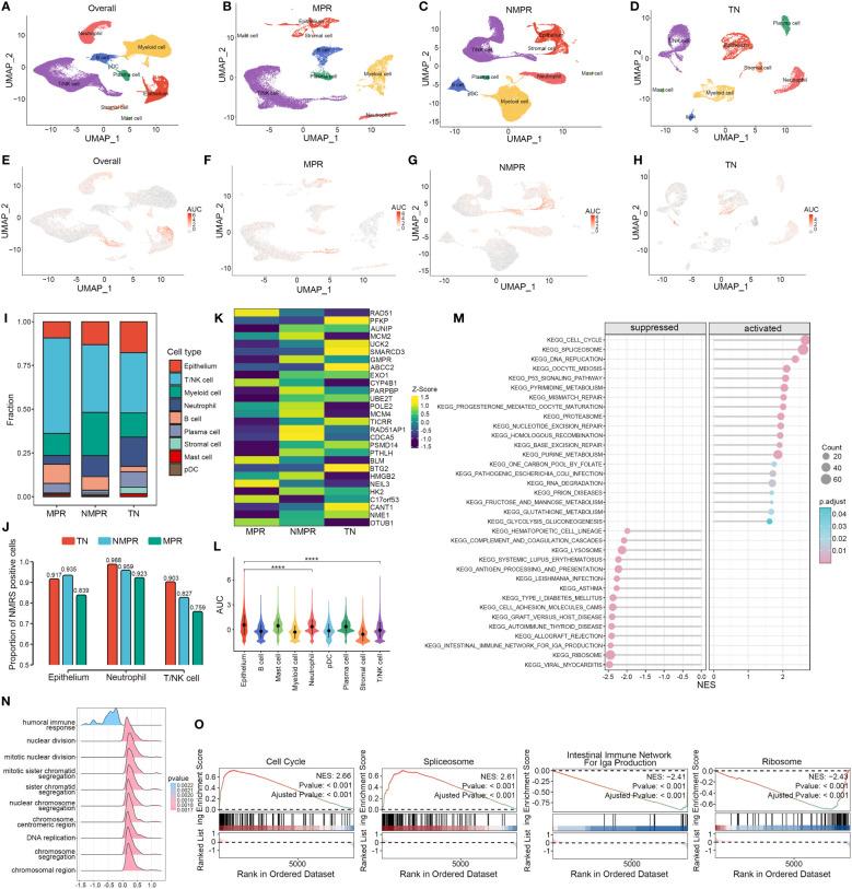
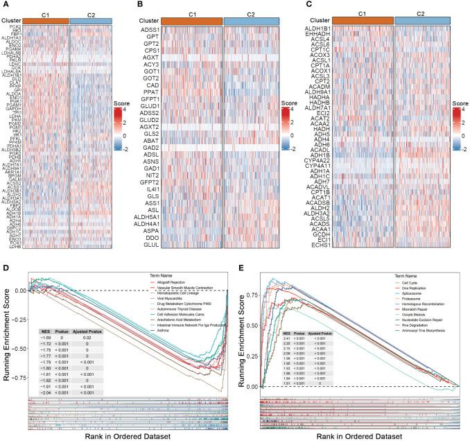
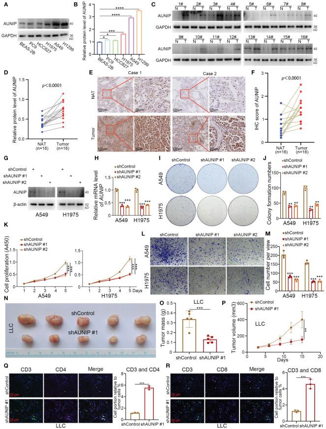
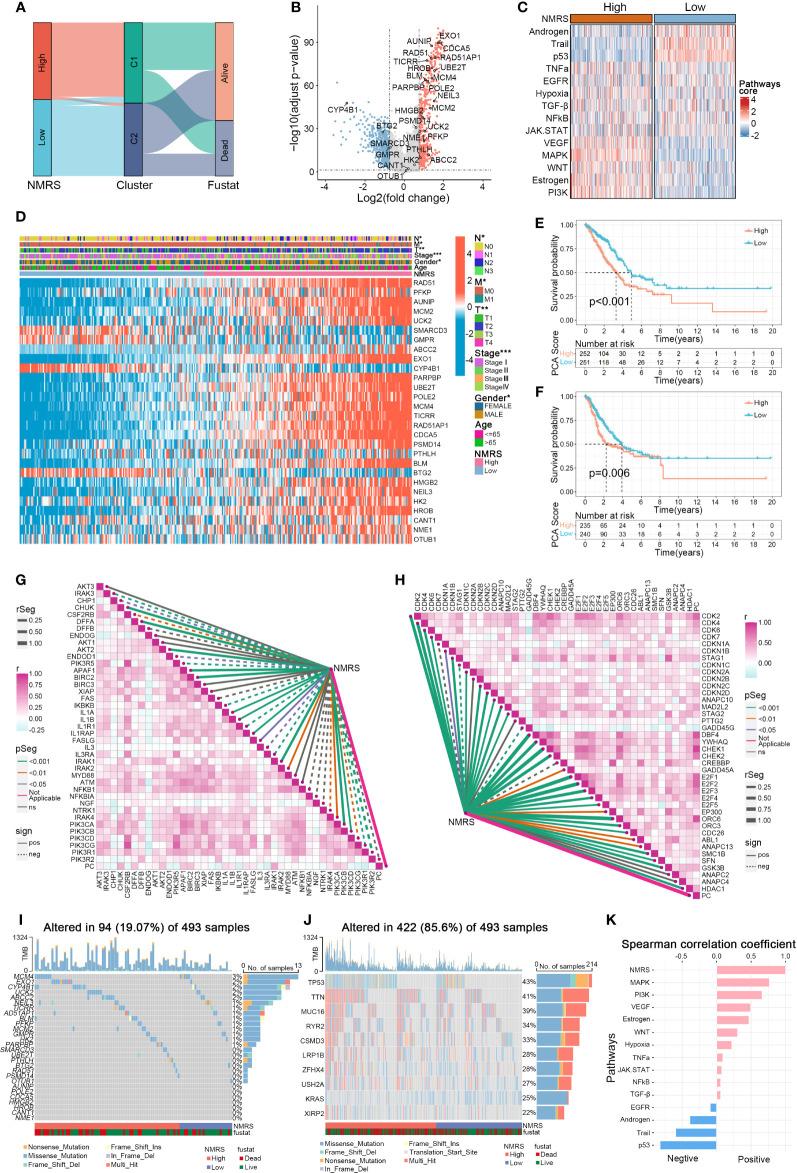
Nucleotide metabolism genes classified LUAD patients into two distinct subtypes with significant prognostic differences. The 'C1' subtype associated with active nucleotide metabolism pathways showed poorer prognosis and a more aggressive tumor phenotype. Furthermore, a nucleotide metabolism-related score (NMRS) calculated from the expression of 28 key genes effectively differentiated between patient outcomes and predicted associations with oncogenic pathways and immune responses. By integrating various immune infiltration algorithms, we delineated the associations between nucleotide metabolism signature genes and the tumor microenvironment, and characterized their distribution differences at the cellular level by analyzing single-cell sequencing dataset related to immunochemotherapy. Finally, we demonstrated the differential expression of the key nucleotide metabolism gene AUNIP acts as an oncogene to promote LUAD cell proliferation and is associated with tumor immune infiltration.

CONCLUSION

The study underscores the pivotal role of nucleotide metabolism in LUAD progression and prognosis, highlighting the NMRS as a valuable biomarker for clinical outcomes and therapeutic responses. Specifically, AUNIP functions as a critical oncogene, offering a promising target for novel treatment strategies in LUAD.

摘要

背景

肺腺癌(LUAD)是非小细胞肺癌的主要亚型,由于其异质性和复杂的肿瘤微环境(TME),继续挑战治疗效果。核苷酸代谢失调已被确定为肿瘤发生的重要因素,这表明其具有作为治疗靶点的潜力。

方法

本研究使用非负矩阵分解(NMF)聚类、加权相关网络分析(WGCNA)和各种机器学习技术,对来自癌症基因组图谱(TCGA)的 LUAD 样本进行了分析。我们通过大规模数据分析和单细胞测序,研究了核苷酸代谢与临床特征和免疫微环境的关系。通过 RT-qPCR、Western Blot、免疫组织化学和小鼠皮下肿瘤形成等 和 实验,我们进一步验证了关键核苷酸代谢基因在细胞系和动物中的功能。

结果

核苷酸代谢基因将 LUAD 患者分为具有显著预后差异的两个不同亚型。与活跃的核苷酸代谢途径相关的“C1”亚型显示出较差的预后和更具侵袭性的肿瘤表型。此外,从 28 个关键基因的表达计算出的核苷酸代谢相关评分(NMRS)有效地区分了患者的结局,并预测了与致癌途径和免疫反应的关联。通过整合各种免疫浸润算法,我们描绘了核苷酸代谢特征基因与肿瘤微环境之间的关联,并通过分析与免疫化学疗法相关的单细胞测序数据集,在细胞水平上描绘了它们分布的差异。最后,我们证明了关键核苷酸代谢基因 AUNIP 的差异表达作为一种致癌基因,促进 LUAD 细胞增殖,并与肿瘤免疫浸润相关。

结论

该研究强调了核苷酸代谢在 LUAD 进展和预后中的关键作用,突出了 NMRS 作为临床结局和治疗反应的有价值的生物标志物。具体而言,AUNIP 作为一种关键的致癌基因,为 LUAD 的新型治疗策略提供了一个有前途的靶点。

https://cdn.ncbi.nlm.nih.gov/pmc/blobs/72ad/11324481/09cf19c7c7ce/fimmu-15-1430171-g001.jpg

文献AI研究员

20分钟写一篇综述,助力文献阅读效率提升50倍。

立即体验

用中文搜PubMed

大模型驱动的PubMed中文搜索引擎

马上搜索

文档翻译

学术文献翻译模型,支持多种主流文档格式。

立即体验