Suppr超能文献

整合应激反应激活剂卤泛群可保护小鼠免于出现类似糖尿病的表型。

Integrated stress response activator halofuginone protects mice from diabetes-like phenotypes.

机构信息

MRC Laboratory of Molecular Biology , Cambridge, UK.

出版信息

J Cell Biol. 2024 Oct 7;223(10). doi: 10.1083/jcb.202405175. Epub 2024 Aug 16.

Abstract

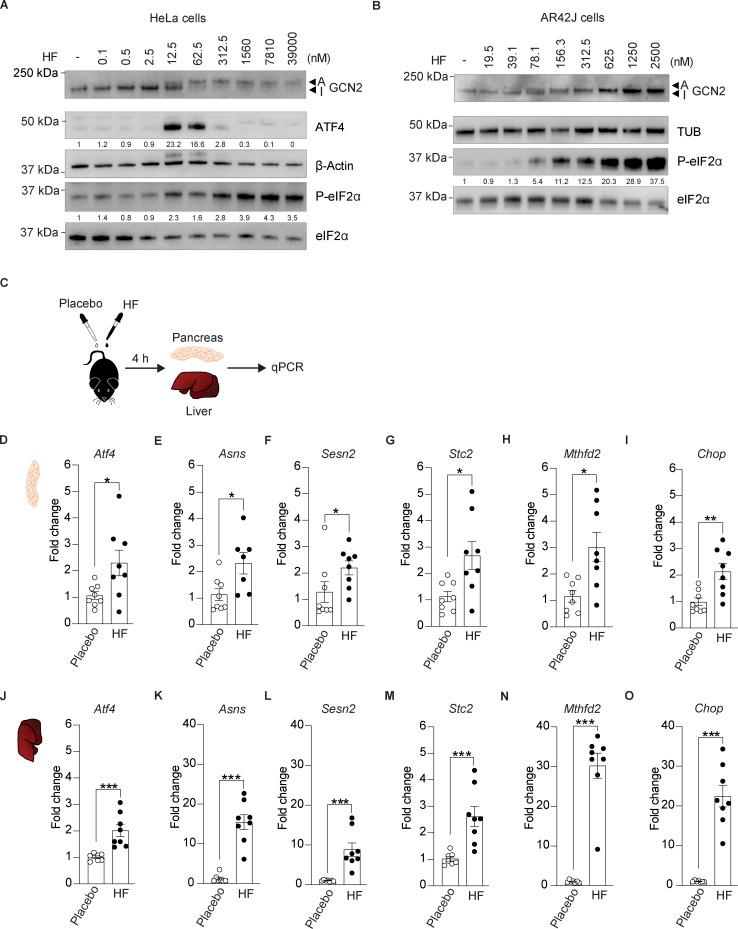
The integrated stress response (ISR) is a vital signaling pathway initiated by four kinases, PERK, GCN2, HRI and PKR, that ensure cellular resilience and protect cells from challenges. Here, we investigated whether increasing ISR signaling could rescue diabetes-like phenotypes in a mouse model of diet-induced obesity (DIO). We show that the orally available and clinically approved GCN2 activator halofuginone (HF) can activate the ISR in mouse tissues. We found that daily oral administration of HF increases glucose tolerance whilst reducing weight gain, insulin resistance, and serum insulin in DIO mice. Conversely, the ISR inhibitor GSK2656157, used at low doses to optimize its selectivity, aggravates glucose intolerance in DIO mice. Whilst loss of function mutations in mice and humans have revealed that PERK is the essential ISR kinase that protects from diabetes, our work demonstrates the therapeutic value of increasing ISR signaling by activating the related kinase GCN2 to reduce diabetes phenotypes in a DIO mouse model.

摘要

综合应激反应(ISR)是由四种激酶 PERK、GCN2、HRI 和 PKR 启动的重要信号通路,可确保细胞的弹性并保护细胞免受挑战。在这里,我们研究了增加 ISR 信号是否可以挽救饮食诱导肥胖(DIO)小鼠模型中的类似糖尿病的表型。我们表明,口服可及且临床批准的 GCN2 激活剂哈尔福林酮(HF)可激活小鼠组织中的 ISR。我们发现,HF 的每日口服给药可提高葡萄糖耐量,同时降低 DIO 小鼠的体重增加、胰岛素抵抗和血清胰岛素水平。相反,ISR 抑制剂 GSK2656157 以低剂量使用以优化其选择性,会加重 DIO 小鼠的葡萄糖不耐受。虽然小鼠和人类的功能丧失突变表明 PERK 是保护免受糖尿病的必需 ISR 激酶,但我们的工作表明通过激活相关激酶 GCN2 来增加 ISR 信号以减少 DIO 小鼠模型中的糖尿病表型具有治疗价值。

https://cdn.ncbi.nlm.nih.gov/pmc/blobs/cb41/11329777/62a1a16246fd/JCB_202405175_Fig1.jpg

文献AI研究员

20分钟写一篇综述,助力文献阅读效率提升50倍。

立即体验

用中文搜PubMed

大模型驱动的PubMed中文搜索引擎

马上搜索

文档翻译

学术文献翻译模型,支持多种主流文档格式。

立即体验