Suppr超能文献

细胞对卤夫酮的反应揭示了整合应激反应的 GCN2 分支的脆弱性。

Cellular responses to halofuginone reveal a vulnerability of the GCN2 branch of the integrated stress response.

机构信息

MRC Laboratory of Molecular Biology, Cambridge, UK.

出版信息

EMBO J. 2022 Jun 1;41(11):e109985. doi: 10.15252/embj.2021109985. Epub 2022 Apr 25.

Abstract

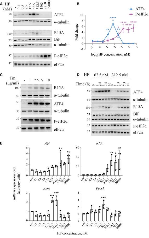
Halofuginone (HF) is a phase 2 clinical compound that inhibits the glutamyl-prolyl-tRNA synthetase (EPRS) thereby inducing the integrated stress response (ISR). Here, we report that halofuginone indeed triggers the predicted canonical ISR adaptations, consisting of attenuation of protein synthesis and gene expression reprogramming. However, the former is surprisingly atypical and occurs to a similar magnitude in wild-type cells, cells lacking GCN2 and those incapable of phosphorylating eIF2α. Proline supplementation rescues the observed HF-induced changes indicating that they result from inhibition of EPRS. The failure of the GCN2-to-eIF2α pathway to elicit a measurable protective attenuation of translation initiation allows translation elongation defects to prevail upon HF treatment. Exploiting this vulnerability of the ISR, we show that cancer cells with increased proline dependency are more sensitive to halofuginone. This work reveals that the consequences of EPRS inhibition are more complex than anticipated and provides novel insights into ISR signaling, as well as a molecular framework to guide the targeted development of halofuginone as a therapeutic.

摘要

卤泛群(HF)是一种处于临床二期的化合物,可抑制谷氨酰-脯氨酰-tRNA 合成酶(EPRS),从而诱导整合应激反应(ISR)。在这里,我们报告说,卤泛群确实引发了预测的典型 ISR 适应性反应,包括蛋白质合成和基因表达重编程的衰减。然而,前者出乎意料地是非典型的,在野生型细胞、缺乏 GCN2 的细胞和不能磷酸化 eIF2α 的细胞中,其衰减幅度相似。脯氨酸补充挽救了观察到的 HF 诱导的变化,表明它们是由 EPRS 抑制引起的。GCN2 到 eIF2α 通路未能引发可测量的翻译起始的保护衰减,使得翻译延伸缺陷在 HF 处理时占主导地位。利用 ISR 的这种脆弱性,我们表明,脯氨酸依赖性增加的癌细胞对卤泛群更敏感。这项工作揭示了 EPRS 抑制的后果比预期的更复杂,并为 ISR 信号提供了新的见解,以及一个分子框架来指导卤泛群作为治疗药物的靶向开发。

https://cdn.ncbi.nlm.nih.gov/pmc/blobs/3a56/9156968/3efe1fa4a15c/EMBJ-41-e109985-g003.jpg

文献AI研究员

20分钟写一篇综述,助力文献阅读效率提升50倍。

立即体验

用中文搜PubMed

大模型驱动的PubMed中文搜索引擎

马上搜索

文档翻译

学术文献翻译模型,支持多种主流文档格式。

立即体验