Suppr超能文献

基于多组学数据的肾细胞癌中表观遗传失调的长链非编码RNA及其对靶向药物敏感性的影响

Epigenetic dysregulated long non-coding RNAs in renal cell carcinoma based on multi-omics data and their influence on target drugs sensibility.

作者信息

Wang Jiawei, Dou Pingnan, Sun Yunwen, Zheng Jie, Wu Guanwei, Liu Heqian, Tao Lingsong

机构信息

Department of Urology, The Second People's Hospital of Wuhu, Wuhu, China.

School of Pediatrics, Nanjing Medical University, Nanjing, China.

出版信息

Front Genet. 2024 Aug 2;15:1406150. doi: 10.3389/fgene.2024.1406150. eCollection 2024.

Abstract

PURPOSE

Epigenetic modifications play a crucial role in cancer development, and our study utilized public data to analyze which leads to the discovery of significant epigenetic abnormalities in lncRNAs, offering valuable insights into prognosis and treatment strategies for renal carcinoma.

METHODS

Public data were obtained from the Cancer Genome Atlas (TCGA), International Cancer Genome Consortium (ICGC) and Gene Expression Omnibus (GEO) database. The analysis of the online public data was all completed in R software.

RESULTS

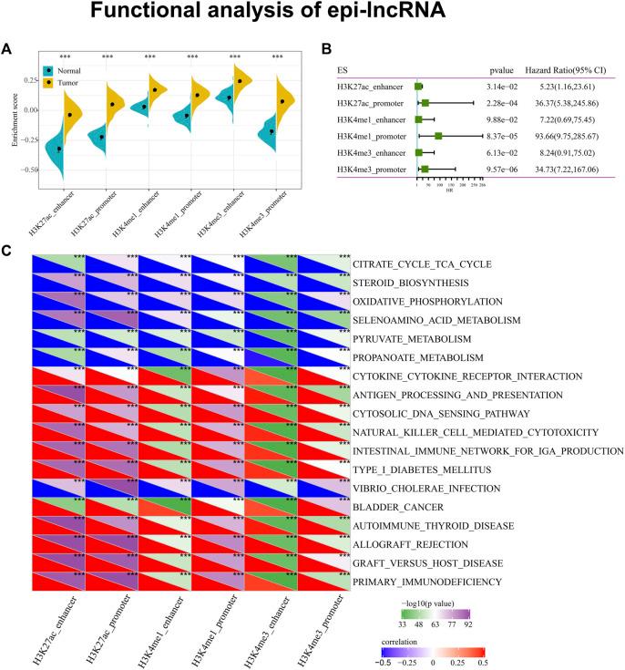
We discovered a great number of epigenetic abnormalities of lncRNA in renal cancer, which is achieved by comparing the following modification and methylation of histone region changes on the promoter and enhancer of lncRNA: H3K27ac, H3K4me1, H3K4me3. As a result, 12 specific epigenetic disorders of lncRNA genes in renal cancer were identified. Finally, based on this lncRNA, we investigated the prognosis of renal cancer samples, among which 8 lncRNA can be seen as markers of prognosis in renal cancer, which had great prediction ability for ccRCC prognosis. Meanwhile, high risk score may pose response better to axitinib and nilotinib, but not sorafenib or sunitinib. Beyond, we observed an elevated level of risk score in immunotherapy non-responders. Further, biological enrichment and immuno-infiltration analysis was conducted to investigate the fundamental differences between patients categorized as high or low risk.

CONCLUSION

Our research improves the understanding in the function of epigenetic dysregulated long non-coding RNAs in renal carcinoma.

摘要

目的

表观遗传修饰在癌症发展中起关键作用,我们的研究利用公开数据进行分析,从而发现长链非编码RNA(lncRNA)中存在显著的表观遗传异常,为肾癌的预后和治疗策略提供了有价值的见解。

方法

从癌症基因组图谱(TCGA)、国际癌症基因组联盟(ICGC)和基因表达综合数据库(GEO)获取公开数据。在线公开数据的分析均在R软件中完成。

结果

我们通过比较lncRNA启动子和增强子区域组蛋白修饰及甲基化变化(H3K27ac、H3K4me1、H3K4me3),发现肾癌中存在大量lncRNA的表观遗传异常。结果,鉴定出肾癌中12种特定的lncRNA基因表观遗传紊乱。最后,基于这种lncRNA,我们研究了肾癌样本的预后,其中8种lncRNA可被视为肾癌的预后标志物,对透明细胞肾细胞癌(ccRCC)预后具有很强的预测能力。同时,高风险评分可能对阿昔替尼和尼洛替尼反应更好,但对索拉非尼或舒尼替尼则不然。此外,我们观察到免疫治疗无反应者的风险评分升高。进一步进行了生物学富集和免疫浸润分析,以研究高风险或低风险患者之间的根本差异。

结论

我们的研究增进了对表观遗传失调的长链非编码RNA在肾癌中功能的理解。

https://cdn.ncbi.nlm.nih.gov/pmc/blobs/efda/11327069/1984ba2b37d9/fgene-15-1406150-g001.jpg

文献AI研究员

20分钟写一篇综述,助力文献阅读效率提升50倍。

立即体验

用中文搜PubMed

大模型驱动的PubMed中文搜索引擎

马上搜索

文档翻译

学术文献翻译模型,支持多种主流文档格式。

立即体验