Suppr超能文献

透明细胞肾细胞癌患者中竞争性内源性RNA网络的构建及与远处转移和不良预后相关的3个关键长链非编码RNA特征的验证

Construction of Competitive Endogenous RNA Network and Verification of 3-Key LncRNA Signature Associated With Distant Metastasis and Poor Prognosis in Patients With Clear Cell Renal Cell Carcinoma.

作者信息

Su Yang, Zhang Tianxiang, Tang Jieqiong, Zhang Li, Fan Song, Zhou Jun, Liang Chaozhao

机构信息

Department of Urology, The First Affiliated Hospital of Anhui Medical University, Hefei, China.

Anhui Province Key Laboratory of Genitourinary Diseases, Anhui Medical University, Hefei, China.

出版信息

Front Oncol. 2021 Mar 24;11:640150. doi: 10.3389/fonc.2021.640150. eCollection 2021.

Abstract

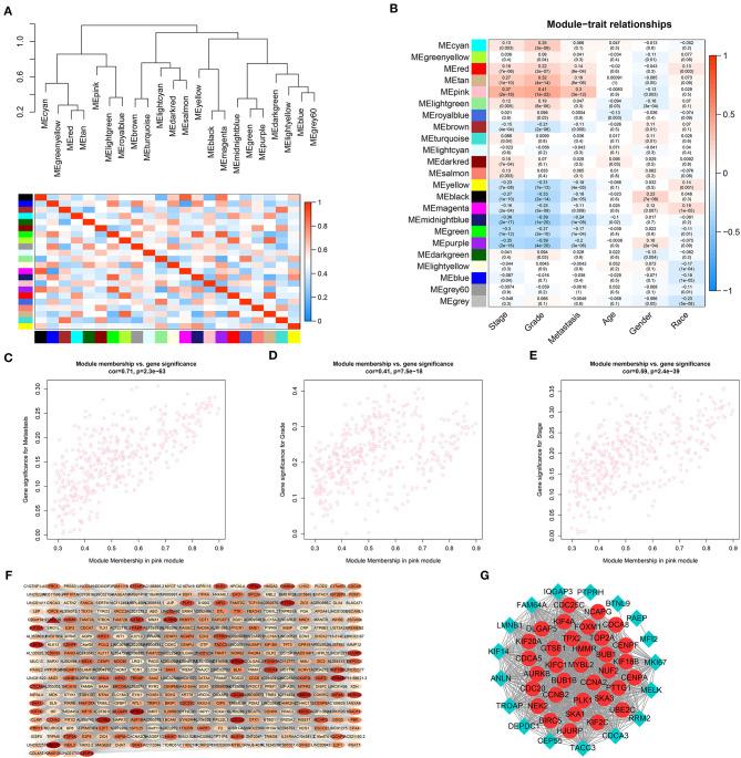
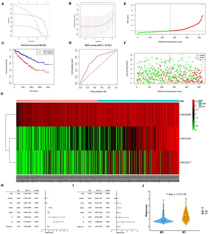
Clear cell renal cell carcinoma (ccRCC) is a common malignancy with high distant metastasis rate. Long non-coding RNAs (LncRNAs) are reported to be upregulated or downregulated in multiple cancers and play a crucial role in the metastasis of tumors or prognosis. Therefore, the purpose of our study is to construct a prognostic signature for ccRCC based on distant metastasis-related lncRNAs and explore the involved potential competitive endogenous RNA (ceRNA) network. The differentially expressed genes (DEGs) screened from the database of the cancer genome atlas (TCGA) were used to construct a co-expression network and identify the distant metastasis-related module by weighted gene co-expression network analysis (WGCNA). Key genes with metastatic and prognostic significance were identified through rigorous screening, including survival analysis, correlation analysis, and expression analyses in stage, grade, and distant metastasis, and were verified in the data set of gene expression omnibus (GEO) and the database from gene expression profiling interactive analysis (GEPIA). The potential upstream miRNAs and lncRNAs were predicted five online databases and LncBase. Here, we constructed a ceRNA network of key genes that are significantly associated with the distant metastasis and prognosis of patients with ccRCC. The distant metastasis-related lncRNAs were used to construct a risk score model through the univariate, least absolute shrinkage selection operator (LASSO), and multivariate Cox regression analyses, and the patients were divided into high- and low-risk groups according to the median of the risk score. The Kaplan-Meier survival analysis demonstrated that mortality was significantly higher in the high-risk group than in the low-risk group. Considering the other clinical phenotype, the Cox regression analyses indicated that the lncRNAs model could function as an independent prognostic factor. Quantitative real-time (qRT)-PCR in the tissues and cells of ccRCC verified the high-expression level of three lncRNAs. Gene set enrichment analysis (GSEA) revealed that the lncRNA prognostic signature was mainly enriched in autophagy- and immune-related pathways, indicating that the autophagy and immune functions may play an important role in the distant metastasis of ccRCC. In summary, the constructed distant metastasis-related lncRNA signature could independently predict prognosis in patients with ccRCC, and the related ceRNA network provided a new sight on the potential mechanism of distant metastasis and a promising therapeutic target for ccRCC.

摘要

透明细胞肾细胞癌(ccRCC)是一种常见的恶性肿瘤,远处转移率高。据报道,长链非编码RNA(LncRNAs)在多种癌症中上调或下调,并在肿瘤转移或预后中起关键作用。因此,我们研究的目的是基于远处转移相关的LncRNAs构建ccRCC的预后特征,并探索潜在的竞争性内源性RNA(ceRNA)网络。从癌症基因组图谱(TCGA)数据库中筛选出的差异表达基因(DEGs)用于构建共表达网络,并通过加权基因共表达网络分析(WGCNA)识别远处转移相关模块。通过严格筛选确定具有转移和预后意义的关键基因,包括生存分析、相关性分析以及在分期、分级和远处转移中的表达分析,并在基因表达综合数据库(GEO)和基因表达谱交互式分析(GEPIA)数据库的数据集中进行验证。利用五个在线数据库和LncBase预测潜在的上游miRNA和LncRNA。在此,我们构建了一个与ccRCC患者远处转移和预后显著相关的关键基因的ceRNA网络。通过单因素、最小绝对收缩选择算子(LASSO)和多因素Cox回归分析,利用远处转移相关的LncRNAs构建风险评分模型,并根据风险评分的中位数将患者分为高风险组和低风险组。Kaplan-Meier生存分析表明,高风险组的死亡率显著高于低风险组。考虑到其他临床表型,Cox回归分析表明LncRNAs模型可作为独立的预后因素。ccRCC组织和细胞中的定量实时(qRT)-PCR验证了三种LncRNAs的高表达水平。基因集富集分析(GSEA)显示,LncRNA预后特征主要富集于自噬和免疫相关途径,表明自噬和免疫功能可能在ccRCC的远处转移中起重要作用。总之,构建的远处转移相关LncRNA特征可独立预测ccRCC患者的预后,相关的ceRNA网络为远处转移的潜在机制提供了新的视角,并为ccRCC提供了有前景的治疗靶点。

https://cdn.ncbi.nlm.nih.gov/pmc/blobs/71eb/8044754/0c769d88003e/fonc-11-640150-g0001.jpg

文献AI研究员

20分钟写一篇综述,助力文献阅读效率提升50倍。

立即体验

用中文搜PubMed

大模型驱动的PubMed中文搜索引擎

马上搜索

文档翻译

学术文献翻译模型,支持多种主流文档格式。

立即体验