Suppr超能文献

用于预测肾透明细胞癌治疗结果、免疫反应及治疗效果的坏死性凋亡相关长链非编码RNA的鉴定

Qualification of Necroptosis-Related lncRNA to Forecast the Treatment Outcome, Immune Response, and Therapeutic Effect of Kidney Renal Clear Cell Carcinoma.

作者信息

Yin Yisheng, Tian Yiqun, Ren Xiang, Wang Jing, Li Xing, Zeng Xiaoyong

机构信息

Department of Urology, Tongji Hospital, Tongji Medical College, Huazhong University of Science and Technology, Wuhan, Hubei Province 430030, China.

China Institute of Urology of Hubei Province, Wuhan, Hubei Province 430030, China.

出版信息

J Oncol. 2022 Oct 3;2022:3283343. doi: 10.1155/2022/3283343. eCollection 2022.

Abstract

BACKGROUND

Kidney renal clear cell carcinoma (KIRC) is considered as a highly immune infiltrative tumor. Necroptosis is an inflammatory programmed cell death associated with a wide range of diseases. Long noncoding RNAs (lncRNAs) play important roles in gene regulation and immune function. lncRNA associated with necroptosis could systematically explore the prognostic value, regulate tumor microenvironment (TME), etc.

METHOD

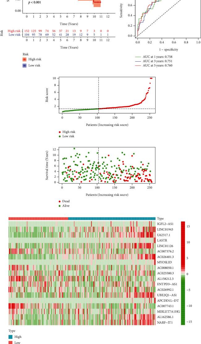
The patients' data was collected from TCGA datasets. We used the univariate Cox regression (UCR) to select prediction lncRNAs that are related to necroptosis. Meanwhile, risk models were constructed using LASSO Cox regression (LCR). Kaplan-Meier (KM) analysis, accompanied with receiver operating characteristic (ROC) curves, was performed to assess the independent risk factors of different clinical characteristics. The evaluated factors are age, gender, disease staging, grade, and their related risk score. Databases such as Gene Ontology (GO), Kyoto encyclopedia of genes and genomes (KEGG), and Gene set enrichment analysis (GSEA) were used to search the probable biological characteristics that could influence the risk groups, containing signaling pathway and immue-related pathways. The single-sample gene set enrichment analysis (ssGSEA) was chosen to perform gene set variation analysis (GSVA), and the GSEABase package was selected to detect the immune and inflammatory infiltration profiles. The TIDE and IC evaluation were used to estimate the effectiveness of clinical treatment on KIRC.

RESULTS

Based on the above analysis, we have got a conclusion that patients who show high risk had higher immune infiltration, immune checkpoint expression, and poorer prognosis. We identified 19 novel prognostic necroptosis-related lncRNAs, which could offer opinions for a deeper study of KIRC.

CONCLUSION

The risk model we constructed makes it possible to predict the prognosis of KIRC patients and offers directions for further research on the prognostication and treatment strategies for KIRC.

摘要

背景

肾透明细胞癌(KIRC)被认为是一种具有高度免疫浸润性的肿瘤。坏死性凋亡是一种与多种疾病相关的炎症性程序性细胞死亡。长链非编码RNA(lncRNA)在基因调控和免疫功能中发挥重要作用。与坏死性凋亡相关的lncRNA可以系统地探索预后价值、调节肿瘤微环境(TME)等。

方法

从TCGA数据集中收集患者数据。我们使用单变量Cox回归(UCR)来选择与坏死性凋亡相关的预测lncRNA。同时,使用LASSO Cox回归(LCR)构建风险模型。进行Kaplan-Meier(KM)分析并结合受试者工作特征(ROC)曲线,以评估不同临床特征的独立危险因素。评估的因素包括年龄、性别、疾病分期、分级及其相关风险评分。使用基因本体论(GO)、京都基因与基因组百科全书(KEGG)和基因集富集分析(GSEA)等数据库来搜索可能影响风险组的生物学特征,包括信号通路和免疫相关通路。选择单样本基因集富集分析(ssGSEA)进行基因集变异分析(GSVA),并选择GSEABase软件包来检测免疫和炎症浸润谱。使用TIDE和IC评估来估计KIRC临床治疗的有效性。

结果

基于上述分析,我们得出结论,高风险患者具有更高的免疫浸润、免疫检查点表达和更差的预后。我们鉴定出19种新的与坏死性凋亡相关的预后lncRNA,这可为深入研究KIRC提供参考。

结论

我们构建的风险模型能够预测KIRC患者的预后,并为KIRC的预后和治疗策略的进一步研究提供方向。

https://cdn.ncbi.nlm.nih.gov/pmc/blobs/1ba6/9550517/ba41d3eef033/JO2022-3283343.001.jpg

文献AI研究员

20分钟写一篇综述,助力文献阅读效率提升50倍。

立即体验

用中文搜PubMed

大模型驱动的PubMed中文搜索引擎

马上搜索

文档翻译

学术文献翻译模型,支持多种主流文档格式。

立即体验