Suppr超能文献

小分子通过一种新机制抑制呼吸道合胞病毒进入,克服 K394R 相关耐药性。

A new mechanism of respiratory syncytial virus entry inhibition by small-molecule to overcome K394R-associated resistance.

机构信息

State Key Laboratory of Bioactive Molecules and Druggability Assessment, Jinan University, Guangzhou, China.

Guangdong Province Key Laboratory of Pharmacodynamic Constituents of TCM & New Drugs Research, College of Pharmacy, Jinan University, Guangzhou, China.

出版信息

mBio. 2024 Sep 11;15(9):e0138524. doi: 10.1128/mbio.01385-24. Epub 2024 Aug 20.

Abstract

UNLABELLED

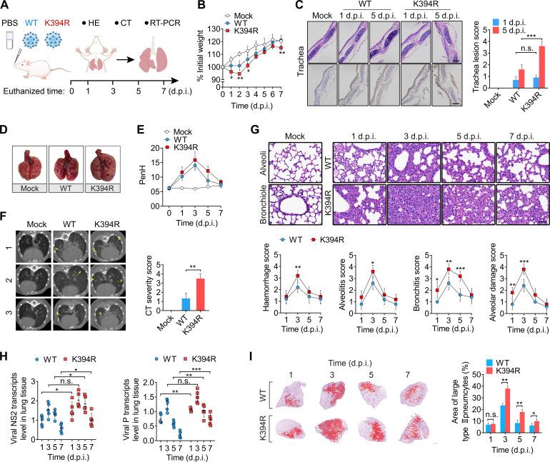
Infection with respiratory syncytial virus (RSV) is a major cause of acute lower respiratory tract disease in young children and older people. Despite intensive efforts over the past few decades, no direct-acting small-molecule agents against RSV are available. Most small-molecule candidates targeting the RSV fusion (F) protein pose a considerable risk of inducing drug-resistant mutations. Here, we explored the and virological properties of the K394R variant, a cross-resistant mutant capable of evading multiple RSV fusion inhibitors. Our results demonstrated that the K394R variant is highly fusogenic and more pathogenic than the parental strain . The small molecule (2,2')-,'-((1,2,3)-3-hydroxycyclohexane-1,2-diyl)bis(3-(2-bromo-4-fluorophenyl) acrylamide) (CL-A3-7), a structurally optimized compound derived from a natural caffeoylquinic acid derivative, substantially reduced and infections of both wild-type RSV and the K394R variant. Mechanistically, CL-A3-7 significantly inhibited virus-cell fusion during RSV entry by blocking the interaction between the viral F protein and the cellular insulin-like growth factor 1 receptor (IGF1R). Collectively, these results indicate severe disease risks caused by the K394R variant and reveal a new anti-RSV mechanism to overcome K394R-associated resistance.

IMPORTANCE

Respiratory syncytial virus (RSV) infection is a major public health concern, and many small-molecule candidates targeting the viral fusion (F) protein are associated with a considerable risk of inducing drug-resistant mutations. This study investigated virological features of the K394R variant, a mutant strain conferring resistance to multiple RSV fusion inhibitors. Our results demonstrated that the K394R variant is highly fusogenic in cell cultures and more pathogenic than the parental strain in mice. The small-molecule inhibitor CL-A3-7 substantially reduced and infections of both wild-type RSV and the K394R variant by blocking the interaction of viral F protein with its cellular receptor, showing a new mechanism of action for small-molecules to inhibit RSV infection and overcome K394R-associated resistance.

摘要

未加标签

呼吸道合胞病毒(RSV)感染是导致婴幼儿和老年人急性下呼吸道疾病的主要原因。尽管在过去几十年中进行了密集的努力,但仍没有针对 RSV 的直接作用的小分子药物。大多数针对 RSV 融合(F)蛋白的小分子候选药物都存在诱导耐药突变的相当大风险。在这里,我们研究了 K394R 变体的 和病毒学特性,该变体是一种能够逃避多种 RSV 融合抑制剂的交叉耐药突变体。我们的结果表明,K394R 变体具有高度融合性和比亲本株更高的致病性。小分子(2,2')-,' -((1,2,3)-3-羟基环己烷-1,2-二基)双(3-(2-溴-4-氟苯基)丙烯酰胺)(CL-A3-7),一种源自天然咖啡酰奎宁酸衍生物的结构优化化合物,可显著减少野生型 RSV 和 K394R 变体的 和感染。从机制上讲,CL-A3-7 通过阻断病毒 F 蛋白与细胞胰岛素样生长因子 1 受体(IGF1R)之间的相互作用,显著抑制 RSV 进入过程中的病毒-细胞融合。总之,这些结果表明 K394R 变体引起的严重疾病风险,并揭示了一种克服与 K394R 相关的耐药性的新型抗 RSV 机制。

重要性

呼吸道合胞病毒(RSV)感染是一个主要的公共卫生问题,许多针对病毒融合(F)蛋白的小分子候选药物都存在诱导耐药突变的相当大风险。本研究调查了 K394R 变体的病毒学特征,该变体是一种对多种 RSV 融合抑制剂具有抗性的突变株。我们的结果表明,K394R 变体在细胞培养物中具有高度融合性,并且在小鼠中比亲本株更具致病性。小分子抑制剂 CL-A3-7 通过阻断病毒 F 蛋白与其细胞受体的相互作用,显著减少野生型 RSV 和 K394R 变体的 和感染,显示出小分子抑制 RSV 感染和克服与 K394R 相关的耐药性的新作用机制。

https://cdn.ncbi.nlm.nih.gov/pmc/blobs/bcdb/11389407/72237963321e/mbio.01385-24.f001.jpg

文献AI研究员

20分钟写一篇综述,助力文献阅读效率提升50倍。

立即体验

用中文搜PubMed

大模型驱动的PubMed中文搜索引擎

马上搜索

文档翻译

学术文献翻译模型,支持多种主流文档格式。

立即体验