Suppr超能文献

化疗驱动三级淋巴结构,其与转移性卵巢癌中对免疫检查点抑制剂(ICI)有反应的TCF1 + CD8 + T细胞相关。

Chemotherapy Drives Tertiary Lymphoid Structures That Correlate with ICI-Responsive TCF1+CD8+ T Cells in Metastatic Ovarian Cancer.

作者信息

Lanickova Tereza, Hensler Michal, Kasikova Lenka, Vosahlikova Sarka, Angelidou Artemis, Pasulka Josef, Griebler Hannah, Drozenova Jana, Mojzisova Katerina, Vankerckhoven Ann, Laco Jan, Ryska Ales, Dundr Pavel, Kocian Roman, Cibula David, Brtnicky Tomas, Skapa Petr, Jacob Francis, Kovar Marek, Praznovec Ivan, McNeish Iain A, Halaska Michal J, Rob Lukas, Coosemans An, Orsulic Sandra, Galluzzi Lorenzo, Spisek Radek, Fucikova Jitka

机构信息

Sotio Biotech, Prague, Czech Republic.

Department of Immunology, Charles University, Second Faculty of Medicine and University Hospital Motol, Prague, Czech Republic.

出版信息

Clin Cancer Res. 2025 Jan 6;31(1):164-180. doi: 10.1158/1078-0432.CCR-24-1594.

Abstract

PURPOSE

Patients with high-grade serous ovarian carcinoma (HGSOC) are virtually insensitive to immune checkpoint inhibitors (ICI) employed as standalone therapeutics, at least in part reflecting microenvironmental immunosuppression. Thus, conventional chemotherapeutics and targeted anticancer agents that not only mediate cytotoxic effects but also promote the recruitment of immune effector cells to the HGSOC microenvironment stand out as promising combinatorial partners for ICIs in this oncological indication.

EXPERIMENTAL DESIGN

We harnessed a variety of transcriptomic, spatial, and functional assays to characterize the differential impact of neoadjuvant paclitaxel-carboplatin on the immunological configuration of paired primary and metastatic HGSOC biopsies as compared to neoadjuvant chemotherapy (NACT)-naïve HGSOC samples from five independent patient cohorts.

RESULTS

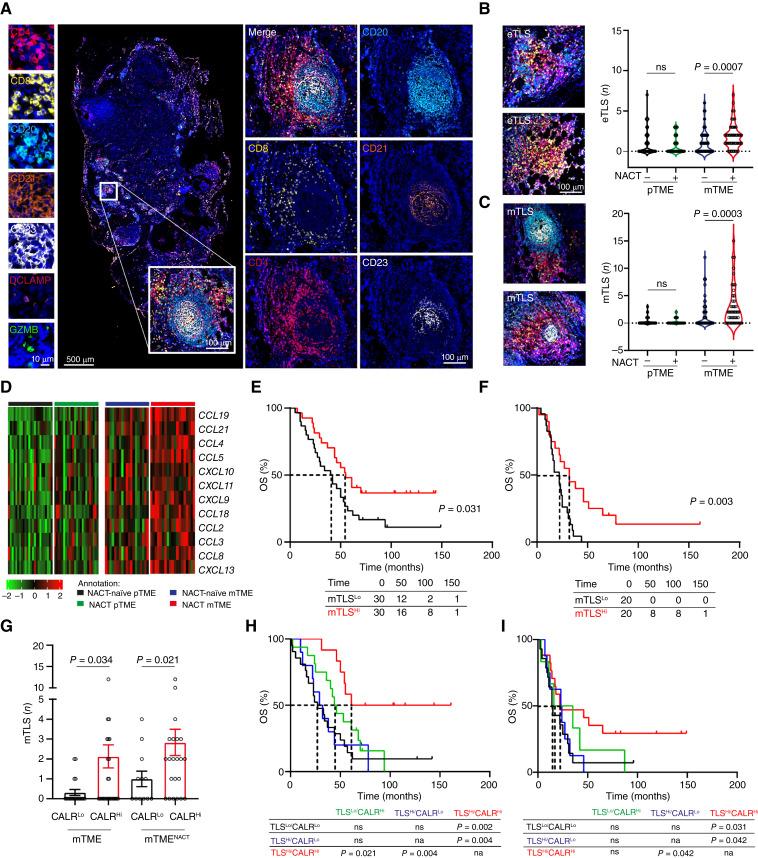
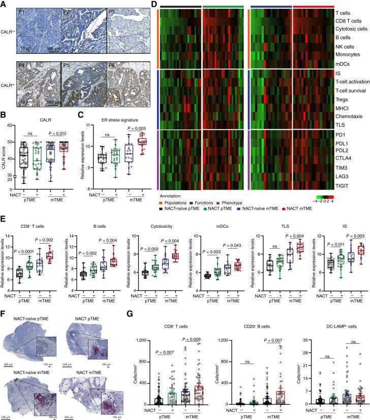
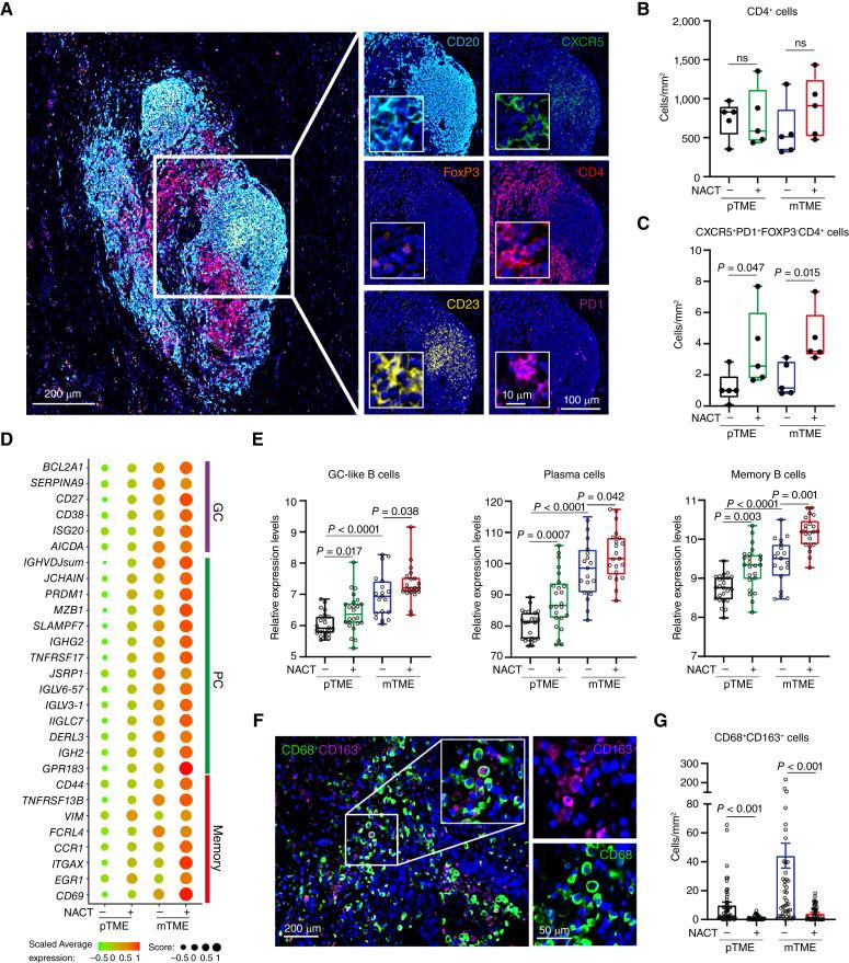
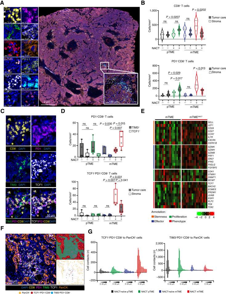
We found NACT-driven endoplasmic reticulum stress and calreticulin exposure in metastatic HGSOC lesions culminates with the establishment of a dense immune infiltrate including follicular T cells (TFH cells), a prerequisite for mature tertiary lymphoid structure (TLS) formation. In this context, TLS maturation was associated with an increased intratumoral density of ICI-sensitive TCF1+PD1+ CD8+ T cells over their ICI-insensitive TIM-3+PD1+ counterparts. Consistent with this notion, chemotherapy coupled with a PD1-targeting ICI provided a significant survival benefit over either therapeutic approach in syngeneic models of HGSOC bearing high (but not low) tumor mutational burden.

CONCLUSIONS

Altogether, our findings suggest that NACT promotes TLS formation and maturation in HGSOC lesions, de facto preserving an intratumoral ICI-sensitive T-cell phenotype. These observations emphasize the role of rational design, especially relative to the administration schedule, for clinical trials testing chemotherapy plus ICIs in patients with HGSOC. See related commentary by Bravo Melgar and Laoui, p. 10.

摘要

目的

高级别浆液性卵巢癌(HGSOC)患者对单独使用的免疫检查点抑制剂(ICI)几乎不敏感,这至少部分反映了微环境免疫抑制。因此,传统化疗药物和靶向抗癌药物不仅能介导细胞毒性作用,还能促进免疫效应细胞募集到HGSOC微环境中,成为该肿瘤适应症中ICI有前景的联合治疗伙伴。

实验设计

我们利用多种转录组学、空间和功能分析方法,来表征新辅助紫杉醇-卡铂与来自五个独立患者队列的未接受过新辅助化疗(NACT)的HGSOC样本相比,对配对的原发性和转移性HGSOC活检组织免疫构型的不同影响。

结果

我们发现,新辅助化疗驱动的转移性HGSOC病变中的内质网应激和钙网蛋白暴露,最终形成了包括滤泡辅助性T细胞(TFH细胞)在内的密集免疫浸润,这是成熟三级淋巴结构(TLS)形成的先决条件。在这种情况下,TLS成熟与肿瘤内对ICI敏感的TCF1+PD1+ CD8+ T细胞密度相对于对ICI不敏感的TIM-3+PD1+对应细胞增加有关。与此观点一致,在携带高(而非低)肿瘤突变负荷的HGSOC同基因模型中,化疗联合靶向PD1的ICI比单独使用任何一种治疗方法都能提供显著的生存益处。

结论

总之,我们的研究结果表明,新辅助化疗促进了HGSOC病变中TLS的形成和成熟,事实上保留了肿瘤内对ICI敏感的T细胞表型。这些观察结果强调了合理设计的作用,特别是相对于给药方案而言,对于在HGSOC患者中测试化疗加ICI的临床试验。见Bravo Melgar和Laoui的相关评论,第10页。

https://cdn.ncbi.nlm.nih.gov/pmc/blobs/5d76/11701433/8f814cf7317d/ccr-24-1594_f1.jpg

文献AI研究员

20分钟写一篇综述,助力文献阅读效率提升50倍。

立即体验

用中文搜PubMed

大模型驱动的PubMed中文搜索引擎

马上搜索

文档翻译

学术文献翻译模型,支持多种主流文档格式。

立即体验