Suppr超能文献

雷洛昔芬通过协调细胞凋亡和线粒体自噬选择性地保护人肾小管细胞和秀丽隐杆线虫免受顺铂诱导的损伤。

Renogrit selectively protects against cisplatin-induced injury in human renal tubular cells and in Caenorhabditis elegans by harmonizing apoptosis and mitophagy.

机构信息

Drug Discovery and Development Division, Patanjali Research Foundation, NH-58, Haridwar, Uttarakhand, 249405, India.

Department of Allied and Applied Sciences, University of Patanjali, Patanjali Yog Peeth, Roorkee-Haridwar Road, Haridwar, Uttarakhand, 249405, India.

出版信息

Sci Rep. 2024 Aug 21;14(1):19443. doi: 10.1038/s41598-024-69797-3.

Abstract

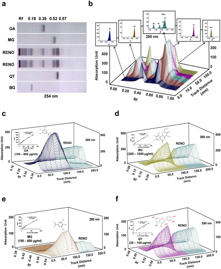
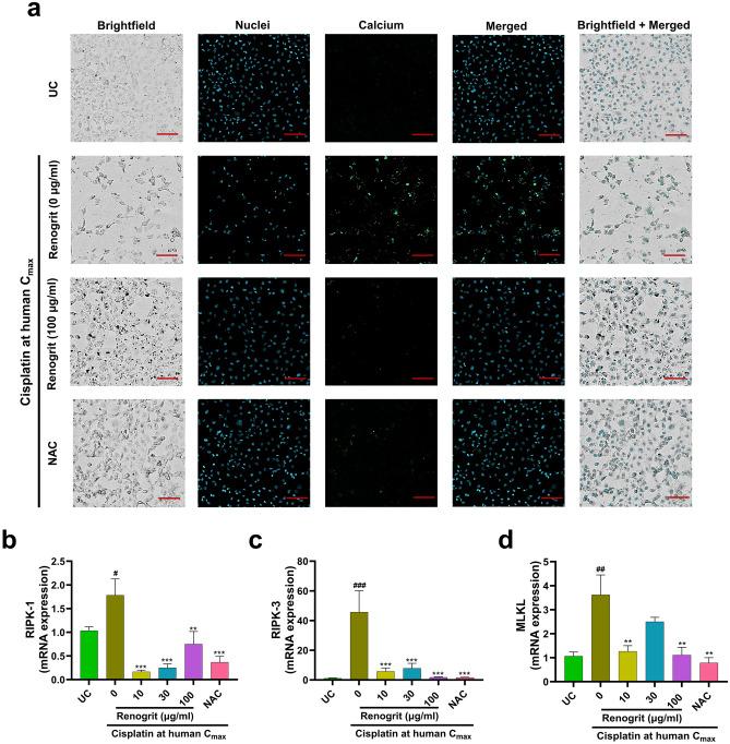
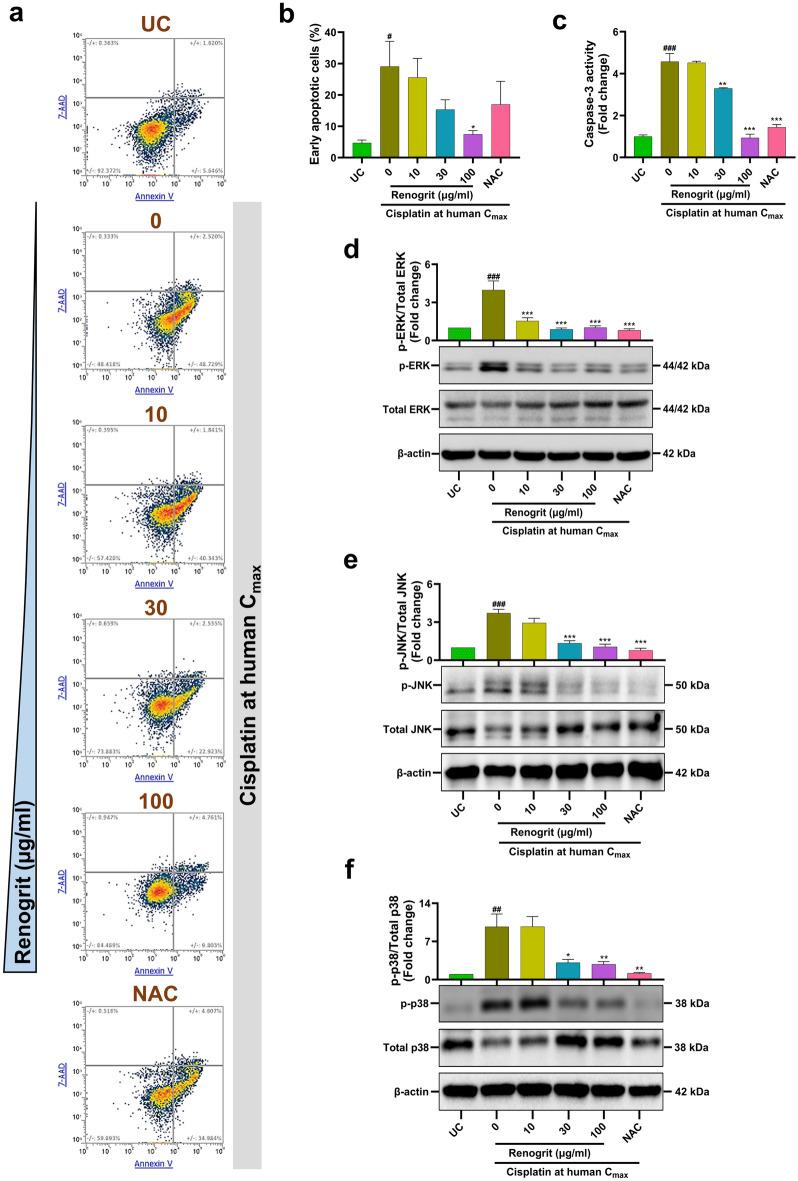
Cisplatin-induced nephrotoxicity restricts its clinical use against solid tumors. The present study elucidated the pharmacological effects of Renogrit, a plant-derived prescription medicine, using cisplatin-induced human renal proximal tubular (HK-2) cells and Caenorhabditis elegans. Quantification of phytochemicals in Renogrit was performed on HPTLC and UHPLC platforms. Renogrit was assessed in vitro in HK-2 cells post-exposure to clinically relevant concentration of cisplatin. It was observed that renoprotective properties of Renogrit against cisplatin-induced injury stem from its ability to regulate renal injury markers (KIM-1, NAG levels; NGAL mRNA expression), redox imbalance (ROS generation; GST levels), and mitochondrial dysfunction (mitochondrial membrane potential; SKN-1, HSP-60 expression). Renogrit was also found to modulate apoptosis (EGL-1 mRNA expression; protein levels of p-ERK, p-JNK, p-p38, c-PARP1), necroptosis (intracellular calcium accumulation; RIPK1, RIPK3, MLKL mRNA expression), mitophagy (lysosome population; mRNA expression of PINK1, PDR1; protein levels of p-PINK1, LC3B), and inflammation (IL-1β activity; protein levels of LXR-α). More importantly, Renogrit treatment did not hamper normal anti-proliferative effects of cisplatin as observed from cytotoxicity analysis on MCF-7, A549, SiHa, and T24 human cancer cells. Taken together, Renogrit could be a potential clinical candidate to mitigate cisplatin-induced nephrotoxicity without compromising the anti-neoplastic properties of cisplatin.

摘要

顺铂诱导的肾毒性限制了其在实体瘤中的临床应用。本研究利用顺铂诱导的人肾近端小管 (HK-2) 细胞和秀丽隐杆线虫阐明了植物来源的处方药物 Renogrit 的药理学作用。采用 HPTLC 和 UHPLC 平台对 Renogrit 中的植物化学物质进行定量分析。在 HK-2 细胞中暴露于临床相关浓度的顺铂后,评估 Renogrit 的体外作用。结果表明,Renogrit 对顺铂诱导损伤的肾保护作用源于其调节肾损伤标志物(KIM-1、NAG 水平;NGAL mRNA 表达)、氧化还原失衡(ROS 生成;GST 水平)和线粒体功能障碍(线粒体膜电位;SKN-1、HSP-60 表达)的能力。还发现 Renogrit 可调节细胞凋亡(EGL-1 mRNA 表达;p-ERK、p-JNK、p-p38、c-PARP1 蛋白水平)、坏死性凋亡(细胞内钙积累;RIPK1、RIPK3、MLKL mRNA 表达)、线粒体自噬(溶酶体群体;PINK1、PDR1 mRNA 表达;p-PINK1、LC3B 蛋白水平)和炎症(IL-1β 活性;LXR-α 蛋白水平)。更重要的是,从 MCF-7、A549、SiHa 和 T24 人癌细胞的细胞毒性分析中观察到,Renogrit 治疗不会损害顺铂的正常抗增殖作用。综上所述,Renogrit 可能是一种潜在的临床候选药物,可减轻顺铂诱导的肾毒性,而不损害顺铂的抗肿瘤特性。

https://cdn.ncbi.nlm.nih.gov/pmc/blobs/d454/11339073/b09e330ad951/41598_2024_69797_Fig1_HTML.jpg

文献AI研究员

20分钟写一篇综述,助力文献阅读效率提升50倍。

立即体验

用中文搜PubMed

大模型驱动的PubMed中文搜索引擎

马上搜索

文档翻译

学术文献翻译模型,支持多种主流文档格式。

立即体验