Suppr超能文献

癌症患者接受生物标志物导向治疗的分子检测的健康差异。

Health Disparities among Patients with Cancer Who Received Molecular Testing for Biomarker-Directed Therapy.

机构信息

Department of Oncology, Karmanos Cancer Institute, Wayne State University, Detroit, Michigan.

Caris Life Sciences, Phoenix, Arizona.

出版信息

Cancer Res Commun. 2024 Oct 1;4(10):2598-2609. doi: 10.1158/2767-9764.CRC-24-0321.

Abstract

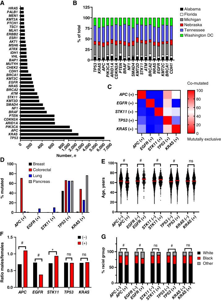
Health disparities present a barrier to successful oncology treatment. The potential for precision oncology to reduce health disparities has not previously been analyzed. We performed a retrospective analysis of 12,627 patients from six major cancer centers whose tumors underwent molecular testing at Caris Life Sciences between 2010 and 2020. Kaplan-Meier and Cox regression were used to describe and analyze overall survival. The molecular and demographic features of the cohort were analyzed by χ2 and ANOVA tests. Black patients composed 25% of the cohort and White patients 63%. Among this molecularly-tested cohort, there were minimal outcome differences based on race, geographic location, or poverty level. When analyzing the interaction of age, race, and sex, racial-based disparities were noted primarily for young non-White women in the study cohort but were more pronounced for men and women of all ages in the broader patient population within the Surveillance, Epidemiology, and End Results database. Mutations in five genes-APC, EGFR, STK11, TP53, and KRAS-were found to affect overall survival among our cohort, and their prevalence varied by race in specific tumor types. Real-world outcomes data in mutation-defined cohorts also provided additional context to previously reported therapeutic response trends. Our study shows that patients who undergo molecular testing display reduced racial health disparities compared with the general population, whereas persistent racial disparities are influenced by age and sex. Genomic-driven racial disparities should be examined at a tumor lineage-specific level. Increased access to molecular testing for all eligible patients may play a role in improving health equity. Significance: This study is the largest of its kind to analyze health disparities and genomic features among a diverse multiinstitutional cohort of patients who underwent molecular testing. Continuing to increase awareness of and access to molecular testing approaches may help to reduce cancer health disparities and improve outcomes for all patients.

摘要

健康差距是肿瘤治疗成功的障碍。精准肿瘤学降低健康差距的潜力尚未得到分析。我们对 2010 年至 2020 年间在 Caris Life Sciences 进行分子检测的来自六个主要癌症中心的 12627 名患者进行了回顾性分析。Kaplan-Meier 和 Cox 回归用于描述和分析总生存期。通过 χ2 和 ANOVA 检验分析队列的分子和人口统计学特征。黑人群体占队列的 25%,白人群体占 63%。在这个经过分子检测的队列中,基于种族、地理位置或贫困水平的结果差异极小。在分析年龄、种族和性别的相互作用时,研究队列中的年轻非白种女性主要存在基于种族的差异,但在监测、流行病学和结果数据库中更广泛的患者群体中,所有年龄段的男性和女性的差异更为明显。在我们的队列中,五个基因-APC、EGFR、STK11、TP53 和 KRAS-的突变被发现影响总体生存率,它们在特定肿瘤类型中的患病率因种族而异。在突变定义的队列中,真实世界的结果数据也为之前报道的治疗反应趋势提供了更多的背景信息。我们的研究表明,与一般人群相比,接受分子检测的患者的种族健康差距较小,而持续存在的种族差异受年龄和性别影响。应在肿瘤谱系特异性水平上检查基于基因组的种族差异。增加所有符合条件的患者进行分子检测的机会可能在改善健康公平方面发挥作用。意义:这是分析接受分子检测的多样化多机构队列患者的健康差距和基因组特征的最大研究。继续提高对分子检测方法的认识和获取机会可能有助于减少癌症健康差距,改善所有患者的预后。

https://cdn.ncbi.nlm.nih.gov/pmc/blobs/be07/11450693/2caaced46aa3/crc-24-0321_f1.jpg

文献AI研究员

20分钟写一篇综述,助力文献阅读效率提升50倍。

立即体验

用中文搜PubMed

大模型驱动的PubMed中文搜索引擎

马上搜索

文档翻译

学术文献翻译模型,支持多种主流文档格式。

立即体验