Suppr超能文献

新型 CAR-T 细胞特异性靶向 SIA-CIgG,在膀胱癌中显示出有效的抗肿瘤疗效。

Novel CAR-T Cells Specifically Targeting SIA-CIgG Demonstrate Effective Antitumor Efficacy in Bladder Cancer.

机构信息

Department of Urology, Peking University People's Hospital, Beijing, 100044, China.

Center for Cell and Gene Circuit Design, CAS Key Laboratory of Quantitative Engineering Biology, Shenzhen Institute of Synthetic Biology, Shenzhen Institute of Advanced Technology, Chinese Academy of Sciences, Shenzhen, Guangdong, 518055, China.

出版信息

Adv Sci (Weinh). 2024 Oct;11(40):e2400156. doi: 10.1002/advs.202400156. Epub 2024 Aug 23.

Abstract

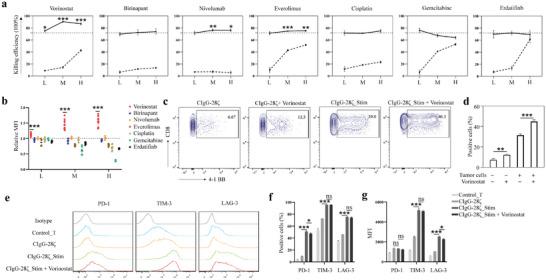
Chimeric Antigen Receptor (CAR) T-cell therapy is a promising cancer treatment method. However, its application in bladder cancer (BC) remains limited, partially because of the absence of appropriate target molecules. Sialylated cancer-derived IgG (SIA-CIgG) is highly expressed in BC and is closely associated with malignant biological behavior. However, its potential as a target for CAR-T cell therapy to treat BC is yet to be established. Here, it is found that SIA-CIgG is highly expressed in most BC samples but displayed limited expression in normal tissues. CAR-T cells specifically targeting SIA-CIgG can effectively lyse BC cells and the cytotoxicity depends on SIA-CIgG expression. Furthermore, SIA-CIgG CAR-T cells demonstrate milder tumor cell lysis and enhanced persistence compared with human epidermal growth factor receptor 2 (HER2) CAR-T cells, which have undergone extensive clinical trials. After repeated tumor antigen challenges, SIA-CIgG CAR-T cells display substantial alterations in both the transcriptome and chromatin accessibility. When combining SIA-CIgG CAR-T cell therapy with FDA-approved drugs to treat BC, the histone deacetylase inhibitor (HDACi), vorinostat, is found to enhance the ablility of CAR-T cells for tumor cell lysis. Therefore, the combination of SIA-CIgG CAR-T cells and vorinostat is promising for BC treatment.

摘要

嵌合抗原受体 (CAR) T 细胞疗法是一种有前途的癌症治疗方法。然而,它在膀胱癌 (BC) 中的应用仍然有限,部分原因是缺乏合适的靶分子。唾液酸化的癌源性 IgG (SIA-CIgG) 在 BC 中高度表达,与恶性生物学行为密切相关。然而,其作为 CAR-T 细胞治疗 BC 的靶点的潜力尚未得到证实。在这里,研究发现 SIA-CIgG 在大多数 BC 样本中高度表达,但在正常组织中表达有限。特异性针对 SIA-CIgG 的 CAR-T 细胞可以有效裂解 BC 细胞,其细胞毒性取决于 SIA-CIgG 的表达。此外,与已经进行了广泛临床试验的人表皮生长因子受体 2 (HER2) CAR-T 细胞相比,SIA-CIgG CAR-T 细胞显示出对肿瘤细胞的裂解作用较弱且持久性增强。在反复的肿瘤抗原挑战后,SIA-CIgG CAR-T 细胞的转录组和染色质可及性都发生了显著改变。当将 SIA-CIgG CAR-T 细胞疗法与 FDA 批准的药物联合用于治疗 BC 时,发现组蛋白去乙酰化酶抑制剂 (HDACi) 伏立诺他增强了 CAR-T 细胞对肿瘤细胞的裂解能力。因此,SIA-CIgG CAR-T 细胞与伏立诺他的联合治疗有望用于 BC 的治疗。

https://cdn.ncbi.nlm.nih.gov/pmc/blobs/3901/11516049/65dd6c6ad7b7/ADVS-11-2400156-g004.jpg

文献AI研究员

20分钟写一篇综述,助力文献阅读效率提升50倍。

立即体验

用中文搜PubMed

大模型驱动的PubMed中文搜索引擎

马上搜索

文档翻译

学术文献翻译模型,支持多种主流文档格式。

立即体验