Suppr超能文献

通过区域递送 CAR 工程化 T 细胞靶向 TAG72 腹膜卵巢肿瘤。

Effective Targeting of TAG72 Peritoneal Ovarian Tumors via Regional Delivery of CAR-Engineered T Cells.

机构信息

Department of Hematology and Hematopoietic Cell Transplantation, City of Hope, Duarte, CA, United States.

Irell and Manella Graduate School of Biological Sciences, City of Hope, Duarte, CA, United States.

出版信息

Front Immunol. 2018 Nov 19;9:2268. doi: 10.3389/fimmu.2018.02268. eCollection 2018.

Abstract

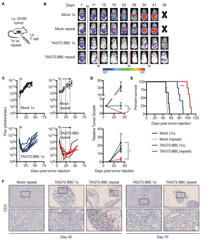
Impressive clinical efficacy of chimeric antigen receptor (CAR)-engineered T cell therapy for hematological malignancies have prompted significant efforts in achieving similar responses in solid tumors. The lack of truly restricted and uniform expression of tumor-associated antigens, as well as limited T cell persistence and/or tumor trafficking pose major challenges for successful translation of CAR T cell therapy in solid tumors. Recent studies have demonstrated that aberrantly glycosylated cell surface proteins on tumor cells are amenable CAR targets. Tumor-associated glycoprotein 72 (TAG72) antigen is the sialyl-Tn found on multiple O-glycoproteins expressed at high levels on the surface of several cancer types, including ovarian cancer. Here, we developed a humanized TAG72-specific CAR containing a 4-1BB intracellular co-stimulatory signaling domain (TAG72-BBζ). TAG72-BBζ CAR T cells showed potent antigen-dependent cytotoxicity and cytokine production against multiple TAG72 ovarian cancer cell lines and patient-derived ovarian cancer ascites. Using xenograft models of peritoneal ovarian tumors, regional intraperitoneal delivery of TAG72-BBζ CAR T cells significantly reduced tumor growth, extended overall survival of mice, and was further improved with repeat infusions of CAR T cells. However, reduced TAG72 expression was observed in early recurring tumors, which coincided with a lack of T cell persistence. Taken together, we demonstrate efficacy with TAG72-CAR T cells in ovarian cancer, warranting further investigations as a CAR T cell therapeutic strategy for this disease.

摘要

嵌合抗原受体(CAR)修饰的 T 细胞疗法在血液恶性肿瘤中的显著疗效促使人们努力在实体瘤中获得类似的反应。肿瘤相关抗原的表达缺乏真正的受限和一致性,以及 T 细胞的持久性和/或肿瘤转移能力有限,这给 CAR T 细胞疗法在实体瘤中的成功转化带来了重大挑战。最近的研究表明,肿瘤细胞表面异常糖基化的蛋白可作为 CAR 的靶标。肿瘤相关糖蛋白 72(TAG72)抗原是唾液酸化-Tn,存在于多种 O-糖蛋白上,在多种癌症类型的表面高水平表达,包括卵巢癌。在这里,我们开发了一种包含 4-1BB 细胞内共刺激信号结构域(TAG72-BBζ)的人源化 TAG72 特异性 CAR。TAG72-BBζ CAR T 细胞对多种 TAG72 卵巢癌细胞系和患者来源的卵巢癌腹水显示出强大的抗原依赖性细胞毒性和细胞因子产生作用。使用腹膜卵巢肿瘤的异种移植模型,局部腹腔内输注 TAG72-BBζ CAR T 细胞可显著减少肿瘤生长,延长小鼠的总生存期,并且重复输注 CAR T 细胞进一步提高了疗效。然而,在早期复发的肿瘤中观察到 TAG72 表达减少,这与 T 细胞持久性缺乏一致。总之,我们证明了 TAG72-CAR T 细胞在卵巢癌中的疗效,值得进一步研究作为该疾病的 CAR T 细胞治疗策略。

https://cdn.ncbi.nlm.nih.gov/pmc/blobs/fcf5/6254427/6d88e16d4cdf/fimmu-09-02268-g0001.jpg

文献AI研究员

20分钟写一篇综述,助力文献阅读效率提升50倍。

立即体验

用中文搜PubMed

大模型驱动的PubMed中文搜索引擎

马上搜索

文档翻译

学术文献翻译模型,支持多种主流文档格式。

立即体验