Suppr超能文献

用于按需给药的刺激响应性丝素蛋白。

Stimuli-responsive silk fibroin for on-demand drug delivery.

作者信息

Lin Xiang, Cai Lijun, Cao Xinyue, Zhao Yuanjin

机构信息

Department of Rheumatology and Immunology Nanjing Drum Tower Hospital School of Biological Science and Medical Engineering, Southeast University Nanjing China.

Oujiang Laboratory (Zhejiang Lab for Regenerative Medicine, Vision and Brain Health) Wenzhou Institute University of Chinese Academy of Sciences Wenzhou China.

出版信息

Smart Med. 2023 Feb 16;2(2):e20220019. doi: 10.1002/SMMD.20220019. eCollection 2023 May.

Abstract

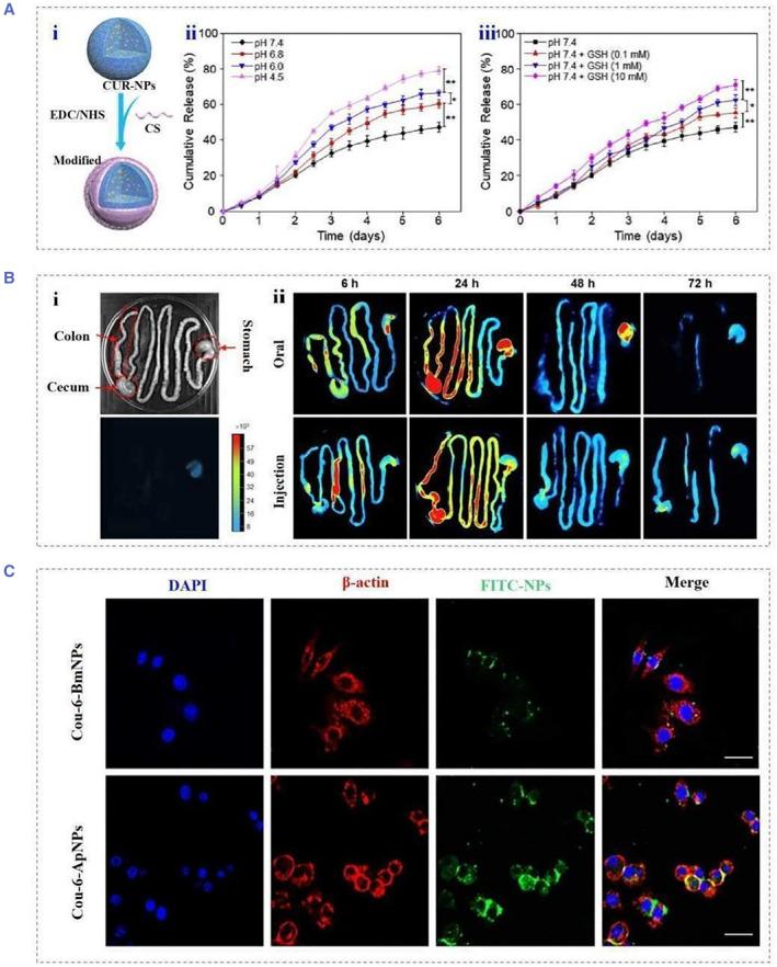
Stimuli-responsive "smart" hydrogel biomaterials have attracted great attention in the biomedical field, especially in designing novel on-demand drug delivery systems. As a handful natural biomaterial approved by US Food and Drug Administration, silk fibroin (SF) has unique high temperature resistance as well as tunable structural composition. These properties make it one of the most ideal candidates for on-demand drug delivery. Meanwhile, recent advances in polymer modification and nanomaterials have fostered the development of various stimuli-responsive delivery systems. Here, we first review the recent advance in designing responsive SF-based delivery systems in different stimulus sources. These systems are able to release mediators in a desired manner in response to specific stimuli in active or passive manners. We then describe applications of these specially designed responsive delivery systems in wound healing, tumor therapy, as well as immunomodulation. We also discuss the future challenges and prospects of stimuli-responsive SF-based delivery systems.

摘要

刺激响应性“智能”水凝胶生物材料在生物医学领域引起了极大关注,尤其是在设计新型按需给药系统方面。作为美国食品药品监督管理局批准的少数天然生物材料之一,丝素蛋白(SF)具有独特的耐高温性以及可调节的结构组成。这些特性使其成为按需给药最理想的候选材料之一。同时,聚合物改性和纳米材料方面的最新进展推动了各种刺激响应性给药系统的发展。在此,我们首先综述了基于不同刺激源设计响应性丝素蛋白给药系统的最新进展。这些系统能够以主动或被动方式响应特定刺激,以期望的方式释放介质。然后,我们描述了这些特殊设计的响应性给药系统在伤口愈合、肿瘤治疗以及免疫调节方面的应用。我们还讨论了基于刺激响应性丝素蛋白给药系统未来面临的挑战和前景。

https://cdn.ncbi.nlm.nih.gov/pmc/blobs/10b9/11235688/2cd740bae635/SMMD-2-e20220019-g003.jpg

文献AI研究员

20分钟写一篇综述,助力文献阅读效率提升50倍。

立即体验

用中文搜PubMed

大模型驱动的PubMed中文搜索引擎

马上搜索

文档翻译

学术文献翻译模型,支持多种主流文档格式。

立即体验