Suppr超能文献

通过 CRISPR 引导的 PRECIS 诱变工程致癌热点突变 SF3B1。

Engineering Oncogenic Hotspot Mutations on SF3B1 via CRISPR-Directed PRECIS Mutagenesis.

机构信息

Department of Systems Biology, Beckman Research Institute, City of Hope National Comprehensive Cancer Center, Monrovia, California.

Irell & Manella Graduate School of Biological Sciences, Beckman Research Institute, City of Hope National Comprehensive Cancer Center, Monrovia, California.

出版信息

Cancer Res Commun. 2024 Sep 1;4(9):2498-2513. doi: 10.1158/2767-9764.CRC-24-0145.

Abstract

UNLABELLED

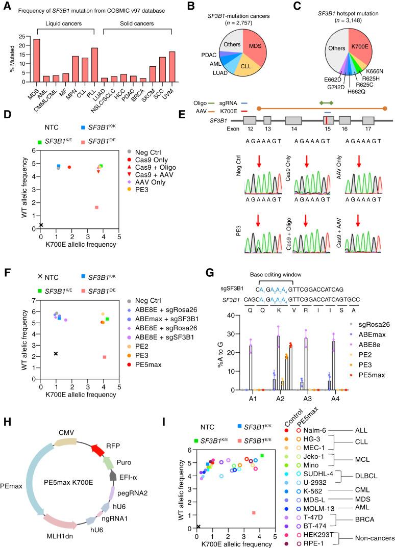
SF3B1 is the most recurrently mutated RNA splicing gene in cancer. However, research of its pathogenic role has been hindered by a lack of disease-relevant cell line models. Here, our study compared four genome engineering platforms to establish SF3B1 mutant cell lines: CRISPR-Cas9 editing, AAV homology-directed repair editing, base editing (ABEmax, ABE8e), and prime editing (PE2, PE3, PE5max). We showed that prime editing via PE5max achieved the most efficient SF3B1 K700E editing across a wide range of cell lines. Our approach was further refined by coupling prime editing with a fluorescent reporter that leverages a SF3B1 mutation-responsive synthetic intron to mark successfully edited cells. By applying this approach, called prime editing coupled intron-assisted selection (PRECIS), we introduced the K700E hotspot mutation into two chronic lymphocytic leukemia cell lines, HG-3 and MEC-1. We demonstrated that our PRECIS-engineered cells faithfully recapitulate known mutant SF3B1 phenotypes, including altered splicing, copy number variations, and cell-growth defect. Moreover, we discovered that the SF3B1 mutation can cause the loss of Y chromosome in chronic lymphocytic leukemia. Our results showcase that PRECIS is an efficient and generalizable method for engineering genetically faithful SF3B1 mutant models. Our approach provides new insights on the role of SF3B1 mutation in cancer and enables the generation of SF3B1 mutant cell lines in relevant cellular context.

SIGNIFICANCE

This study developed an approach that can reliably and efficiently engineer SF3B1 mutation into different cellular contexts, thereby revealing novel roles of SF3B1 mutation in driving aberrant splicing, clonal evolution, and genome instability.

摘要

未加标签

SF3B1 是癌症中最常发生突变的 RNA 剪接基因。然而,由于缺乏与疾病相关的细胞系模型,其致病作用的研究受到了阻碍。在这里,我们比较了四种基因组工程平台来建立 SF3B1 突变细胞系:CRISPR-Cas9 编辑、AAV 同源定向修复编辑、碱基编辑(ABEmax、ABE8e)和 Prime 编辑(PE2、PE3、PE5max)。我们表明,通过 PE5max 进行 Prime 编辑可以在广泛的细胞系中实现最有效的 SF3B1 K700E 编辑。我们的方法通过将 Prime 编辑与荧光报告基因结合进一步得到了改进,该报告基因利用了对 SF3B1 突变反应的合成内含子来标记成功编辑的细胞。通过应用这种方法,称为 Prime 编辑结合内含子辅助选择(PRECIS),我们将 K700E 热点突变引入了两种慢性淋巴细胞白血病细胞系 HG-3 和 MEC-1。我们证明了我们的 PRECIS 工程细胞忠实地再现了已知的突变 SF3B1 表型,包括剪接改变、拷贝数变异和细胞生长缺陷。此外,我们发现 SF3B1 突变可导致慢性淋巴细胞白血病中 Y 染色体丢失。我们的结果表明,PRECIS 是一种高效且可推广的方法,可用于构建遗传上忠实的 SF3B1 突变模型。我们的方法为研究 SF3B1 突变在癌症中的作用提供了新的见解,并能够在相关细胞环境中生成 SF3B1 突变细胞系。

意义

本研究开发了一种方法,可以可靠且有效地将 SF3B1 突变引入不同的细胞环境,从而揭示 SF3B1 突变在驱动异常剪接、克隆进化和基因组不稳定性方面的新作用。

https://cdn.ncbi.nlm.nih.gov/pmc/blobs/c6a8/11421219/71f66506a502/crc-24-0145_f1.jpg

文献AI研究员

20分钟写一篇综述,助力文献阅读效率提升50倍。

立即体验

用中文搜PubMed

大模型驱动的PubMed中文搜索引擎

马上搜索

文档翻译

学术文献翻译模型,支持多种主流文档格式。

立即体验