Suppr超能文献

人类细胞暴露于. 时,转录组和长非编码 RNA 发生变化,但甲基组没有变化。

Changes in the Transcriptome and Long Non-Coding RNAs but Not the Methylome Occur in Human Cells Exposed to .

机构信息

Department of Biology, Mount Allison University, Sackville, NB E4L 1G7, Canada.

出版信息

Genes (Basel). 2024 Aug 1;15(8):1010. doi: 10.3390/genes15081010.

Abstract

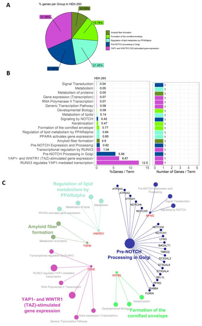
Lyme disease, caused by infection with members of the Lyme borreliosis group of spirochete bacteria, is increasing in frequency and distribution worldwide. Epigenetic interactions between the mammalian host, tick, and bacterial pathogen are poorly understood. In this study, high-throughput next-generation sequencing (NGS) allowed for the in vitro study of the transcriptome, non-coding RNAs, and methylome in human host cells in response to infection. We tested the effect of the strain B31 on a human primary cell line (HUVEC) and an immortalized cell line (HEK-293) for 72 h, a long-duration time that might allow for epigenetic responses in the exposed human host cells. Differential gene expression was detected in both cell models in response to . More differentially expressed genes were found in HUVECs compared to HEK-293 cells. exposure significantly induced genes in the interferon, in addition to cytokine and other immune response signaling in HUVECs. In HEK-293 cells, pre-NOTCH processing in Golgi was significantly downregulated in -exposed cells. Other significantly altered gene expressions were found in genes involved in the extracellular matrix. No significant global methylation changes were detected in HUVECs or HEK-293 cells exposed to ; however, two long non-coding RNAs and a pseudogene were deregulated in response to in HUVECs, suggesting that other epigenetic mechanisms may be initiated by infection.

摘要

莱姆病是由伯氏疏螺旋体群的螺旋体细菌感染引起的,其在全球的发病率和分布范围都在不断增加。哺乳动物宿主、蜱虫和细菌病原体之间的表观遗传相互作用还知之甚少。在这项研究中,高通量下一代测序(NGS)允许在体外研究人类宿主细胞对感染的转录组、非编码 RNA 和甲基组。我们测试了 菌株 B31 对人原代细胞系(HUVEC)和永生化细胞系(HEK-293)的影响,持续 72 小时,这一时间可能允许暴露的人类宿主细胞发生表观遗传反应。在两种细胞模型中都检测到了对 的差异表达基因。与 HEK-293 细胞相比,HUVEC 中发现了更多差异表达的基因。 暴露在 HUVEC 中除了诱导干扰素、细胞因子和其他免疫反应信号外,还显著诱导了基因表达。在 HEK-293 细胞中, 暴露的细胞中高尔基体中前 NOTCH 加工显著下调。在 HUVEC 中还发现了其他显著改变的基因表达,这些基因涉及细胞外基质。在暴露于 的 HUVEC 或 HEK-293 细胞中未检测到明显的全基因组甲基化变化;然而,在 HUVEC 中,两个长非编码 RNA 和一个假基因对 反应失调,表明感染可能引发其他表观遗传机制。

https://cdn.ncbi.nlm.nih.gov/pmc/blobs/f13e/11353914/3df33a3885c1/genes-15-01010-g001.jpg

文献AI研究员

20分钟写一篇综述,助力文献阅读效率提升50倍。

立即体验

用中文搜PubMed

大模型驱动的PubMed中文搜索引擎

马上搜索

文档翻译

学术文献翻译模型,支持多种主流文档格式。

立即体验