Suppr超能文献

单病毒样颗粒的动力学景观凸显了 SARS-CoV-2 内化的功效。

Kinetic Landscape of Single Virus-like Particles Highlights the Efficacy of SARS-CoV-2 Internalization.

机构信息

Institute of Molecular Biology, Bulgarian Academy of Sciences, 21, G. Bontchev Str., 1113 Sofia, Bulgaria.

Department of Physics and Astronomy, University of Utah, Salt Lake City, UT 84112, USA.

出版信息

Viruses. 2024 Aug 22;16(8):1341. doi: 10.3390/v16081341.

Abstract

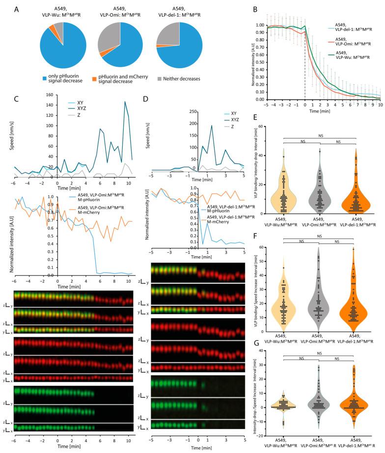
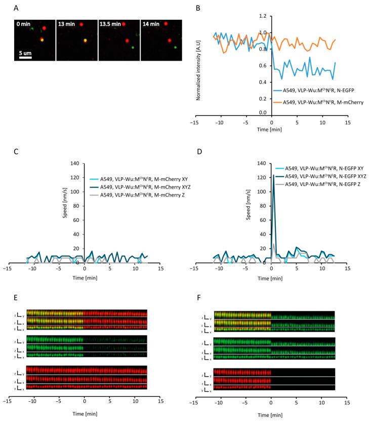
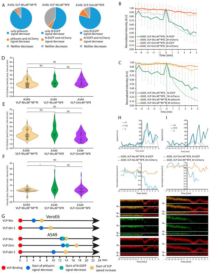
The efficiency of virus internalization into target cells is a major determinant of infectivity. SARS-CoV-2 internalization occurs via S-protein-mediated cell binding followed either by direct fusion with the plasma membrane or endocytosis and subsequent fusion with the endosomal membrane. Despite the crucial role of virus internalization, the precise kinetics of the processes involved remains elusive. We developed a pipeline, which combines live-cell microscopy and advanced image analysis, for measuring the rates of multiple internalization-associated molecular events of single SARS-CoV-2-virus-like particles (VLPs), including endosome ingression and pH change. Our live-cell imaging experiments demonstrate that only a few minutes after binding to the plasma membrane, VLPs ingress into RAP5-negative endosomes via dynamin-dependent scission. Less than two minutes later, VLP speed increases in parallel with a pH drop below 5, yet these two events are not interrelated. By co-imaging fluorescently labeled nucleocapsid proteins, we show that nucleocapsid release occurs with similar kinetics to VLP acidification. Neither Omicron mutations nor abrogation of the S protein polybasic cleavage site affected the rate of VLP internalization, indicating that they do not confer any significant advantages or disadvantages during this process. Finally, we observe that VLP internalization occurs two to three times faster in VeroE6 than in A549 cells, which may contribute to the greater susceptibility of the former cell line to SARS-CoV-2 infection. Taken together, our precise measurements of the kinetics of VLP internalization-associated processes shed light on their contribution to the effectiveness of SARS-CoV-2 propagation in cells.

摘要

病毒进入靶细胞的效率是感染性的主要决定因素。SARS-CoV-2 的内化是通过 S 蛋白介导的细胞结合来实现的,随后要么直接与质膜融合,要么通过内吞作用并随后与内体膜融合。尽管病毒内化起着至关重要的作用,但涉及的过程的确切动力学仍然难以捉摸。我们开发了一种结合活细胞显微镜和先进的图像分析的方法,用于测量单个 SARS-CoV-2 病毒样颗粒 (VLPs) 的多个与内化相关的分子事件的速率,包括内体侵入和 pH 值变化。我们的活细胞成像实验表明,VLPs 在与质膜结合后仅几分钟内,通过依赖于 dynamin 的断裂进入 RAP5 阴性内体。不到两分钟后,VLP 速度的增加与 pH 值下降到 5 以下平行,但这两个事件没有相互关联。通过共成像荧光标记的核衣壳蛋白,我们表明核衣壳释放与 VLP 酸化具有相似的动力学。Omicron 突变或 S 蛋白多碱性切割位点的缺失都不影响 VLP 内化的速度,这表明它们在这个过程中没有赋予任何明显的优势或劣势。最后,我们观察到 VLP 内化在 VeroE6 中的速度比在 A549 细胞中快两到三倍,这可能导致前者对 SARS-CoV-2 感染的敏感性更高。总之,我们对 VLP 内化相关过程的动力学进行了精确测量,这揭示了它们对 SARS-CoV-2 在细胞中传播效果的贡献。

https://cdn.ncbi.nlm.nih.gov/pmc/blobs/40e4/11359012/e3289bd51c8b/viruses-16-01341-g001.jpg

文献AI研究员

20分钟写一篇综述,助力文献阅读效率提升50倍。

立即体验

用中文搜PubMed

大模型驱动的PubMed中文搜索引擎

马上搜索

文档翻译

学术文献翻译模型,支持多种主流文档格式。

立即体验