Suppr超能文献

通过 TGF-β/Smad 轴和吡非尼酮影响心肌功能。

affects myocardial function through TGF-β/Smad axis and pirfenidone.

机构信息

Department of Cardiology, Yangpu Hospital, School of Medicine, Tongji University, Shanghai, China.

出版信息

Biomol Biomed. 2024 Sep 6;24(5):1199-1215. doi: 10.17305/bb.2024.10246.

Abstract

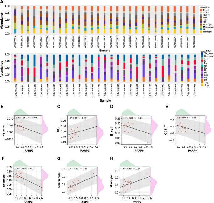
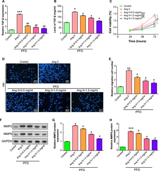
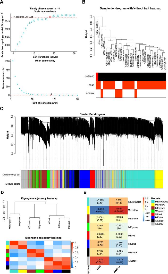
Cardiac arrhythmias are often linked to the overactivity of cardiac fibroblasts (CFs). Investigating the impact of poly (ADP-ribose) polymerase 9 (PARP9) on Angiotensin II (Ang II)-induced fibroblast activation and the therapeutic effects of pirfenidone (PFD) offers valuable insights into cardiac arrhythmias. This study utilized weighted gene co-expression network analysis (WGCNA), differential gene expression (DEG) analysis, protein-protein interaction (PPI), and receiver operating characteristic (ROC) analysis on the GSE42955 dataset to identify the hub gene with a significant diagnostic value. The ImmuCellAI tool revealed an association between PARP9 and immune cell infiltration. Our in vitro assessments focused on the influence of PFD on myofibroblast differentiation, transforming growth factor-beta (TGF-β) expression, and Ang II-induced proliferation and migration in CFs. Additionally, we explored the impact on fibrosis markers and the TGF-β/Smad signaling pathway in the context of PARP9 overexpression. Analysis of the GSE42955 dataset revealed PARP9 as a central gene with high clinical diagnostic value, linked to seven types of immune cells. The in vitro studies demonstrated that PFD significantly mitigates Ang II-induced CF proliferation, migration, and fibrosis. It also reduces Ang II-induced PARP9 expression and decreases fibrosis markers, including TGF-β, collagen I, collagen III, and α-SMA. Notably, PARP9 overexpression can partially counteract PFD's inhibitory effects on CFs and modify the expression of fibronectin, CTGF, α-SMA, collagen I, collagen III, MMP2, MMP9, TGF-β, and p-Smad2/3 in the TGF-β/Smad signaling pathway. In summary, our findings suggest that PFD effectively counteracts the adverse effects of Ang II-induced CF proliferation and fibrosis, and modulates the TGF-β/Smad signaling pathway and PARP9 expression. This identifies a potential therapeutic approach for managing myocardial fibrosis.

摘要

心律失常通常与心肌成纤维细胞(CFs)的过度活跃有关。研究多聚(ADP-核糖)聚合酶 9(PARP9)对血管紧张素 II(Ang II)诱导的成纤维细胞激活的影响以及吡非尼酮(PFD)的治疗效果,为心律失常的治疗提供了有价值的见解。本研究利用加权基因共表达网络分析(WGCNA)、差异基因表达(DEG)分析、蛋白质-蛋白质相互作用(PPI)和受试者工作特征(ROC)分析对 GSE42955 数据集进行分析,以确定具有显著诊断价值的关键基因。ImmuCellAI 工具揭示了 PARP9 与免疫细胞浸润之间的关联。我们的体外评估重点关注 PFD 对肌成纤维细胞分化、转化生长因子-β(TGF-β)表达以及 Ang II 诱导的 CF 增殖和迁移的影响。此外,我们还研究了 PARP9 过表达对纤维化标志物和 TGF-β/Smad 信号通路的影响。对 GSE42955 数据集的分析显示,PARP9 是一种具有高临床诊断价值的核心基因,与七种类型的免疫细胞有关。体外研究表明,PFD 可显著减轻 Ang II 诱导的 CF 增殖、迁移和纤维化。它还降低了 Ang II 诱导的 PARP9 表达和纤维化标志物,包括 TGF-β、胶原 I、胶原 III 和 α-SMA。值得注意的是,PARP9 的过表达可以部分抵消 PFD 对 CFs 的抑制作用,并改变纤维连接蛋白、CTGF、α-SMA、胶原 I、胶原 III、MMP2、MMP9、TGF-β和 TGF-β/Smad 信号通路中 p-Smad2/3 的表达。综上所述,我们的研究结果表明,PFD 可有效拮抗 Ang II 诱导的 CF 增殖和纤维化的不良作用,并调节 TGF-β/Smad 信号通路和 PARP9 的表达。这为心肌纤维化的治疗提供了一种潜在的治疗方法。

https://cdn.ncbi.nlm.nih.gov/pmc/blobs/830e/11379006/4f317b26eb34/bb-2024-10246f1.jpg

文献AI研究员

20分钟写一篇综述,助力文献阅读效率提升50倍。

立即体验

用中文搜PubMed

大模型驱动的PubMed中文搜索引擎

马上搜索

文档翻译

学术文献翻译模型,支持多种主流文档格式。

立即体验