Suppr超能文献

阻塞性睡眠呼吸暂停致病基因生物标志物的鉴定与孟德尔随机化验证

Identification and Mendelian randomization validation of pathogenic gene biomarkers in obstructive sleep apnea.

作者信息

Gong Nianjin, Tuo Yu, Liu Peijun

机构信息

Department of Respiratory and Critical Care Medicine, The Central Hospital of Enshi Tujia and Miao Autonomous Prefecture, Enshi, China.

Department of Oncology, The Central Hospital of Enshi Tujia and Miao Autonomous Prefecture, Enshi, China.

出版信息

Front Neurol. 2024 Aug 16;15:1442835. doi: 10.3389/fneur.2024.1442835. eCollection 2024.

Abstract

BACKGROUND

By 2020, obstructive sleep apnea (OSA), a prevalent respiratory disorder, had affected 26.6-43.2% of males and 8.7-27.8% of females worldwide. OSA is associated with conditions such as hypertension, diabetes, and tumor progression; however, the precise underlying pathways remain elusive. This study aims to identify genetic markers and molecular mechanisms of OSA to improve understanding and treatment strategies.

METHODS

The GSE135917 dataset related to OSA was obtained from the GEO database. Differentially expressed genes (DEGs) were subsequently identified. Weighted gene co-expression network analysis (WGCNA) was conducted to pinpoint disease-associated genes. The intersection of these data enabled the identification of potential diagnostic DEGs. Further analyses included Gene Ontology and Kyoto Encyclopedia of Genes and Genomes enrichment studies, exploration of protein-protein interactions based on these genes, and an examination of immune infiltration. Mendelian randomization was employed to validate core genes against the Genome-Wide Association Study database.

RESULTS

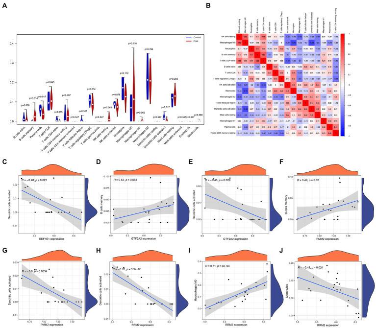
A total of 194 DEGs were identified in this study. WGCNA network analysis highlighted 2,502 DEGs associated with OSA. By intersecting these datasets, 53 diagnostic DEGs primarily involved in metabolic pathways were identified. Significant alterations were observed in immune cell populations, including memory B cells, plasma cells, naive CD4 T cells, M0 macrophages, and activated dendritic cells. CETN3, EEF1E1, PMM2, GTF2A2, and RRM2 emerged as hub genes implicated in the pathogenesis. A line graph model provides diagnostic insights. Mendelian randomization analysis confirmed a causal link between CETN3 and GTF2A2 with OSA.

CONCLUSION

Through WGCNA, this analysis uncovered significant genetic foundations of OSA, identifying 2,502 DEGs and 194 genes associated with the disorder. Among these, CETN3 and GTF2A2 were found to have causal relationships with OSA.

摘要

背景

到2020年,阻塞性睡眠呼吸暂停(OSA)这一常见的呼吸系统疾病已影响全球26.6%至43.2%的男性和8.7%至27.8%的女性。OSA与高血压、糖尿病和肿瘤进展等病症相关;然而,确切的潜在途径仍不清楚。本研究旨在确定OSA的遗传标记和分子机制,以增进理解并改善治疗策略。

方法

从基因表达综合数据库(GEO数据库)获取与OSA相关的GSE135917数据集。随后鉴定差异表达基因(DEG)。进行加权基因共表达网络分析(WGCNA)以确定疾病相关基因。这些数据的交集能够识别潜在的诊断性DEG。进一步分析包括基因本体论和京都基因与基因组百科全书富集研究、基于这些基因探索蛋白质-蛋白质相互作用以及检查免疫浸润。采用孟德尔随机化方法根据全基因组关联研究数据库验证核心基因。

结果

本研究共鉴定出194个DEG。WGCNA网络分析突出显示了2502个与OSA相关的DEG。通过交叉这些数据集,确定了53个主要参与代谢途径的诊断性DEG。在免疫细胞群体中观察到显著变化,包括记忆B细胞、浆细胞、幼稚CD4 T细胞、M0巨噬细胞和活化树突状细胞。中心体蛋白3(CETN3)、真核生物延伸因子1E1(EEF1E1)、磷酸甘露糖变位酶2(PMM2)、通用转录因子IIA亚基2(GTF2A2)和核糖核苷酸还原酶M2亚基(RRM2)成为与发病机制相关的枢纽基因。折线图模型提供了诊断见解。孟德尔随机化分析证实CETN3和GTF2A2与OSA之间存在因果关系。

结论

通过WGCNA,本分析揭示了OSA的重要遗传基础,确定了2502个DEG和194个与该疾病相关的基因。其中,CETN3和GTF2A2被发现与OSA存在因果关系。

https://cdn.ncbi.nlm.nih.gov/pmc/blobs/cdae/11363542/e32d34f48724/fneur-15-1442835-g001.jpg

文献AI研究员

20分钟写一篇综述,助力文献阅读效率提升50倍。

立即体验

用中文搜PubMed

大模型驱动的PubMed中文搜索引擎

马上搜索

文档翻译

学术文献翻译模型,支持多种主流文档格式。

立即体验