Suppr超能文献

LSD1 通过外泌体抑制乳腺癌的侵袭和迁移。

LSD1 inhibits the invasion and migration of breast cancer through exosomes.

机构信息

China-Japan Union Hospital of Jilin University, Jilin University, Changchun, 130033, Jilin, China.

出版信息

Sci Rep. 2024 Sep 6;14(1):20817. doi: 10.1038/s41598-024-71353-y.

Abstract

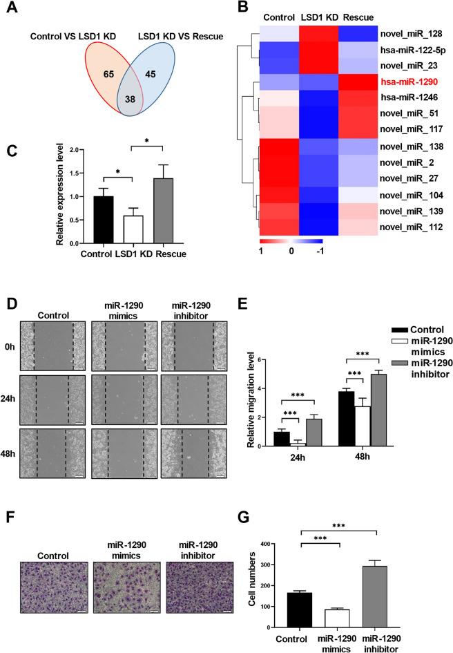
Metastasis accounts for almost 90% of breast cancer-related fatalities, making it frequent malignancy and the main reason of tumor mortality globally among women. LSD1 is a histone demethylase, which plays an important role in breast cancer. In order to explore the effect of LSD1 on invasion and migration of breast cancer, we treated breast cancer cells with MCF7 and T47D exosomes knocked down by LSD1, and the invasion and migration of breast cancer cells were significantly enhanced. This phenomenon indicates that LSD1 can inhibit the invasion and migration of breast cancer cells. miR-1290 expression was downregulated in LSD1 knockdown MCF7 exosomes. By analyzing the database of miR-1290 target gene NAT1, we verified that miR-1290 could regulate the expression of NAT1. These data provide fresh insights into the biology of breast cancer therapy by demonstrating how the epigenetic factor LSD1 stimulates the breast cancer cells' invasion and migration via controlling exosomal miRNA.

摘要

转移是导致近 90%乳腺癌相关死亡的原因,使其成为全球女性中常见的恶性肿瘤和肿瘤死亡的主要原因。LSD1 是一种组蛋白去甲基化酶,在乳腺癌中发挥重要作用。为了探究 LSD1 对乳腺癌侵袭和迁移的影响,我们用 LSD1 敲低的 MCF7 和 T47D 细胞外体处理乳腺癌细胞,结果发现乳腺癌细胞的侵袭和迁移能力显著增强。这一现象表明 LSD1 可以抑制乳腺癌细胞的侵袭和迁移。LSD1 敲低 MCF7 细胞外体中的 miR-1290 表达下调。通过分析 miR-1290 靶基因 NAT1 的数据库,我们验证了 miR-1290 可以调控 NAT1 的表达。这些数据通过证明表观遗传因子 LSD1 通过控制细胞外体 miRNA 来刺激乳腺癌细胞的侵袭和迁移,为乳腺癌治疗的生物学提供了新的见解。

https://cdn.ncbi.nlm.nih.gov/pmc/blobs/c92b/11379686/a4b452374346/41598_2024_71353_Fig1_HTML.jpg

文献AI研究员

20分钟写一篇综述,助力文献阅读效率提升50倍。

立即体验

用中文搜PubMed

大模型驱动的PubMed中文搜索引擎

马上搜索

文档翻译

学术文献翻译模型,支持多种主流文档格式。

立即体验