Suppr超能文献

物理和可溶性信号增强肌腱祖细胞向可注射合成水凝胶的侵袭。

Physical and Soluble Cues Enhance Tendon Progenitor Cell Invasion into Injectable Synthetic Hydrogels.

作者信息

Kent Robert N, Said Mohamed, Busch Megan E, Poupard Ethan R, Tsai Ariane, Xia Jingyi, Matera Daniel L, Wang William Y, DePalma Samuel J, Hiraki Harrison L, Killian Megan L, Abraham Adam C, Shin Jae-Won, Huang Alice H, Shikanov Ariella, Baker Brendon M

机构信息

Department of Biomedical Engineering University of Michigan 2174 Lurie BME Building, 1101 Beal Avenue Ann Arbor MI 48109 USA.

Department of Orthopedic Surgery University of Michigan Ann Arbor MI 48109 USA.

出版信息

Adv Funct Mater. 2022 Nov 24;32(48):2207556. doi: 10.1002/adfm.202207556. Epub 2022 Sep 28.

Abstract

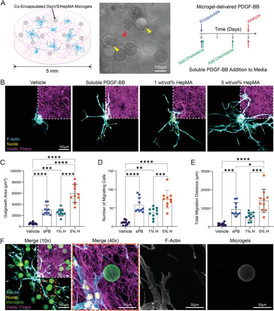
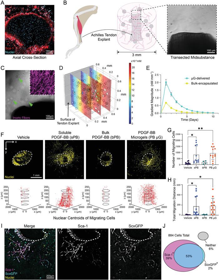
Synthetic hydrogels represent an exciting avenue in the field of regenerative biomaterials given their injectability, orthogonally tunable mechanical properties, and potential for modular inclusion of cellular cues. Separately, recent advances in soluble factor release technology have facilitated control over the soluble milieu in cell microenvironments via tunable microparticles. A composite hydrogel incorporating both of these components can robustly mediate tendon healing following a single injection. Here, a synthetic hydrogel system with encapsulated electrospun fiber segments and a novel microgel-based soluble factor delivery system achieves precise control over topographical and soluble features of an engineered microenvironment, respectively. It is demonstrated that three-dimensional migration of tendon progenitor cells can be enhanced via combined mechanical, topographical, and microparticle-delivered soluble cues in both a tendon progenitor cell spheroid model and an ex vivo murine Achilles tendon model. These results indicate that fiber reinforced hydrogels can drive the recruitment of endogenous progenitor cells relevant to the regeneration of tendon and, likely, a broad range of connective tissues.

摘要

合成水凝胶因其可注射性、可正交调节的机械性能以及模块化纳入细胞信号的潜力,在再生生物材料领域代表了一条令人兴奋的途径。另外,可溶性因子释放技术的最新进展通过可调微颗粒促进了对细胞微环境中可溶性环境的控制。结合这两种成分的复合水凝胶在单次注射后能够有力地介导肌腱愈合。在此,一种具有封装电纺纤维段的合成水凝胶系统和一种基于新型微凝胶的可溶性因子递送系统,分别实现了对工程微环境的地形和可溶性特征的精确控制。结果表明,在肌腱祖细胞球体模型和离体小鼠跟腱模型中,通过机械、地形和微颗粒递送的可溶性信号的组合,可以增强肌腱祖细胞的三维迁移。这些结果表明,纤维增强水凝胶可以驱动与肌腱再生相关的内源性祖细胞的募集,并且可能广泛募集结缔组织。

https://cdn.ncbi.nlm.nih.gov/pmc/blobs/d5a4/11382351/9c20eea16422/ADFM-32-0-g006.jpg

文献AI研究员

20分钟写一篇综述,助力文献阅读效率提升50倍。

立即体验

用中文搜PubMed

大模型驱动的PubMed中文搜索引擎

马上搜索

文档翻译

学术文献翻译模型,支持多种主流文档格式。

立即体验