Suppr超能文献

一种与二硫键错配相关的分类和风险特征可识别胃癌的免疫治疗生物标志物,并预测预后:一项观察性研究。

A disulfidptosis-related classification and risk signature identifies immunotherapy biomarkers and predicts prognosis in gastric cancer: An observational study.

机构信息

Qingdao University, Qingdao, Shandong Province, China.

Department of Gastrointestinal Surgery, Yantai Yuhuangding Hospital, Qingdao University, Yantai, Shandong Province, China.

出版信息

Medicine (Baltimore). 2024 May 31;103(22):e38398. doi: 10.1097/MD.0000000000038398.

Abstract

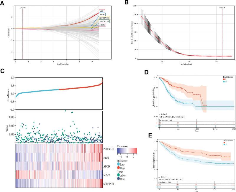
Gastric cancer (GC) is one of the most prevalent types of cancer globally, often detected at advanced stages. However, its prognosis remains poor, necessitating the exploration of new biomarkers. Disulfidptosis, a recently identified form of programmed cell death, has not yet been investigated in relation to GC and its associated mechanisms. We analyzed and identified potential associations between disulfidptosis genes and GC clinical risk using TCGA (The Cancer Genome Atlas)-STAD (stomach adenocarcinoma) as the training set and GSE84433 as the validation set. In addition, we explored the prognostic value and potential biological mechanisms of disulfide genes in GC by consensus clustering, enrichment analysis, mutation histology analysis and immune infiltration analysis. Finally, we constructed a disulfidptosis-related risk signature (DRRS) to assess the association between risk class, survival prognosis, and immune infiltration. By utilizing data from 19 disulfidptosis-related genes, we successfully identified subgroups of C1 and C2 patients through consensus clustering. Notably, the 2 groups exhibited significant variations in terms of survival rates, immune scores, and immune cell infiltration. Subsequently, we developed a DRRS via LASSO (least absolute shrinkage and selection operator) regression analysis, incorporating PRICKLE1, NRP1, APOD, MISP3, and SERPINE1. This scoring system effectively distinguished individuals with high and low risks, as verified with a validation set. These findings strongly indicate a close association between disulfidptosis and the immune microenvironment of GC tumors. Moreover, the DRRS demonstrated commendable predictive capabilities for the survival outcomes of GC patients. In this study, we have identified the association between different subtypes of disulfidptosis and alterations in the GC immunotumour microenvironment. Furthermore, we have developed and verified the accuracy of the DRRS, a valuable tool for predicting survival, biological function, and immune infiltration in patients with GC. These findings contribute to a better comprehension of disulfidptosis and offer potential opportunities for innovative approaches in GC treatment.

摘要

胃癌(GC)是全球最常见的癌症类型之一,通常在晚期发现。然而,其预后仍然较差,需要探索新的生物标志物。二硫键细胞程序性死亡是一种新发现的细胞程序性死亡形式,尚未在胃癌及其相关机制中进行研究。我们使用 TCGA(癌症基因组图谱)-STAD(胃腺癌)作为训练集和 GSE84433 作为验证集,分析并确定了二硫键细胞程序性死亡基因与 GC 临床风险之间的潜在关联。此外,我们通过共识聚类、富集分析、突变组织学分析和免疫浸润分析,探讨了二硫键基因在 GC 中的预后价值和潜在生物学机制。最后,我们构建了一个二硫键细胞程序性死亡相关风险特征(DRRS)来评估风险类别、生存预后和免疫浸润之间的关系。通过利用 19 个二硫键细胞程序性死亡相关基因的数据,我们成功地通过共识聚类识别出 C1 和 C2 患者亚组。值得注意的是,这两组在生存率、免疫评分和免疫细胞浸润方面存在显著差异。随后,我们通过 LASSO(最小绝对收缩和选择算子)回归分析,结合 PRICKLE1、NRP1、APOD、MISP3 和 SERPINE1 构建了一个 DRRS。该评分系统通过验证集有效地将高风险和低风险个体区分开来。这些发现强烈表明二硫键细胞程序性死亡与 GC 肿瘤的免疫微环境密切相关。此外,DRRS 对 GC 患者的生存结果具有良好的预测能力。在这项研究中,我们确定了不同类型的二硫键细胞程序性死亡与 GC 免疫肿瘤微环境改变之间的关联。此外,我们开发并验证了 DRRS 的准确性,这是一种预测 GC 患者生存、生物学功能和免疫浸润的有价值的工具。这些发现有助于更好地理解二硫键细胞程序性死亡,并为 GC 治疗的创新方法提供了潜在的机会。

https://cdn.ncbi.nlm.nih.gov/pmc/blobs/7452/11142777/00b1c2c43df1/medi-103-e38398-g001.jpg

文献AI研究员

20分钟写一篇综述,助力文献阅读效率提升50倍。

立即体验

用中文搜PubMed

大模型驱动的PubMed中文搜索引擎

马上搜索

文档翻译

学术文献翻译模型,支持多种主流文档格式。

立即体验