Suppr超能文献

脂质纳米粒(LNPs)的大小、表面电荷和聚乙二醇化脂质在 mRNA 肌肉内递送中的作用。

Role of size, surface charge, and PEGylated lipids of lipid nanoparticles (LNPs) on intramuscular delivery of mRNA.

机构信息

School of Pharmacy, Key Laboratory of Smart Drug Delivery, Fudan University, Ministry of Education, Shanghai, 201203, China.

Department of Oncology, Shanghai Medical College of Fudan University, 270 Dong-an Road, Shanghai, 200032, China.

出版信息

J Nanobiotechnology. 2024 Sep 11;22(1):553. doi: 10.1186/s12951-024-02812-x.

Abstract

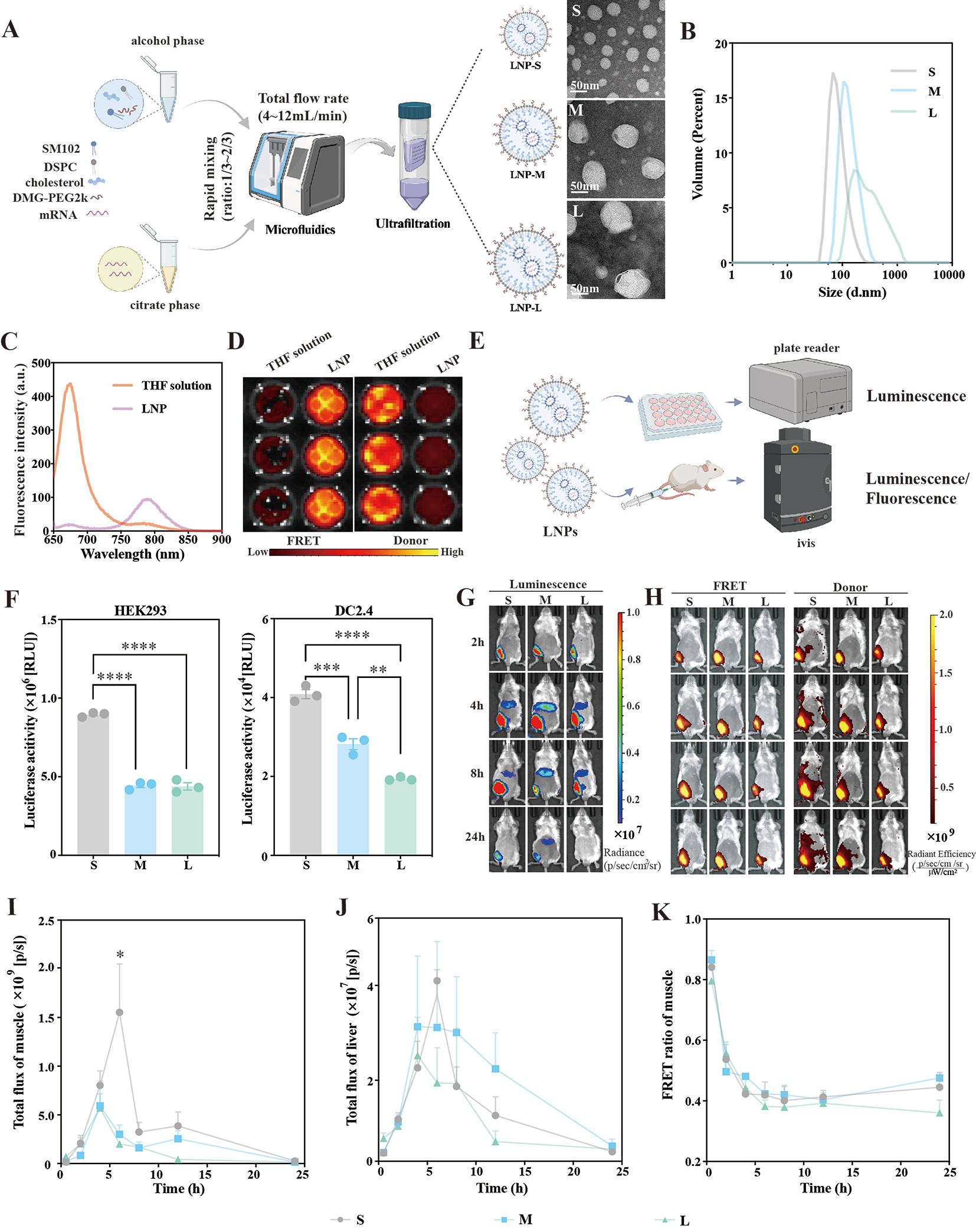
Lipid nanoparticles (LNPs) are currently the most commonly used non-viral gene delivery system. Their physiochemical attributes, encompassing size, charge and surface modifications, significantly affect their behaviors both in vivo and in vitro. Nevertheless, the effects of these properties on the transfection and distribution of LNPs after intramuscular injection remain elusive. In this study, LNPs with varying sizes, lipid-based charges and PEGylated lipids were formulated to study their transfection and in vivo distribution. Luciferase mRNA (mLuc) was entraped in LNPs as a model nucleic acid molecule. Results indicated that smaller-sized LNPs and those with neutral potential presented superior transfection efficiency after intramuscular injection. Surprisingly, the sizes and charges did not exert a notable influence on the in vivo distribution of the LNPs. Furthermore, PEGylated lipids with shorter acyl chains contributed to enhanced transfection efficiency due to their superior cellular uptake and lysosomal escape capabilities. Notably, the mechanisms underlying cellular uptake differed among LNPs containing various types of PEGylated lipids, which was primarily attributed to the length of their acyl chain. Together, these insights underscore the pivotal role of nanoparticle characteristics and PEGylated lipids in the intramuscular route. This study not only fills crucial knowledge gaps but also provides significant directions for the effective delivery of mRNA via LNPs.

摘要

脂质纳米粒(LNPs)是目前最常用的非病毒基因传递系统。它们的物理化学特性,包括大小、电荷和表面修饰,极大地影响了它们在体内和体外的行为。然而,这些特性对肌肉内注射后 LNPs 的转染和分布的影响仍不清楚。在这项研究中,我们制备了具有不同大小、基于脂质的电荷和聚乙二醇化脂质的 LNPs,以研究它们的转染和体内分布。荧光素酶 mRNA(mLuc)被包裹在 LNPs 中作为模型核酸分子。结果表明,在肌肉内注射后,较小尺寸和中性电位的 LNPs 表现出更高的转染效率。令人惊讶的是,大小和电荷对 LNPs 的体内分布没有显著影响。此外,具有较短酰基链的聚乙二醇化脂质由于其优越的细胞摄取和溶酶体逃逸能力,有助于提高转染效率。值得注意的是,不同类型聚乙二醇化脂质的 LNPs 之间的细胞摄取机制不同,这主要归因于其酰基链的长度。总之,这些发现强调了纳米颗粒特性和聚乙二醇化脂质在肌肉内途径中的关键作用。这项研究不仅填补了重要的知识空白,还为通过 LNPs 有效传递 mRNA 提供了重要的方向。

https://cdn.ncbi.nlm.nih.gov/pmc/blobs/f77a/11389890/1474ea9ef6bc/12951_2024_2812_Fig1_HTML.jpg

文献AI研究员

20分钟写一篇综述,助力文献阅读效率提升50倍。

立即体验

用中文搜PubMed

大模型驱动的PubMed中文搜索引擎

马上搜索

文档翻译

学术文献翻译模型,支持多种主流文档格式。

立即体验