Suppr超能文献

p38γ MAPK 使 CARM1 在 S595 位点磷酸化,从而驱动 ROS 介导的细胞衰老。

CARM1 phosphorylation at S595 by p38γ MAPK drives ROS-mediated cellular senescence.

机构信息

Muscle Physiome Research Center and Research Institute of Pharmaceutical Sciences, Sookmyung Women's University, Seoul, 04310, Republic of Korea; College of Pharmacy, Sookmyung Women's University, Seoul, 04310, Republic of Korea.

Muscle Physiome Research Center and Research Institute of Pharmaceutical Sciences, Sookmyung Women's University, Seoul, 04310, Republic of Korea; College of Pharmacy, Sookmyung Women's University, Seoul, 04310, Republic of Korea.

出版信息

Redox Biol. 2024 Oct;76:103344. doi: 10.1016/j.redox.2024.103344. Epub 2024 Sep 6.

Abstract

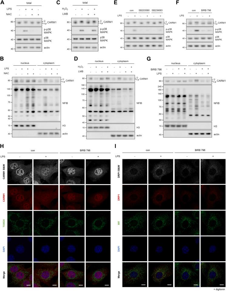
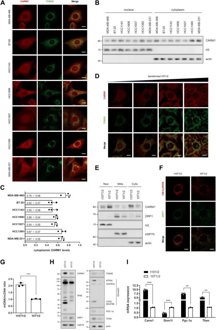
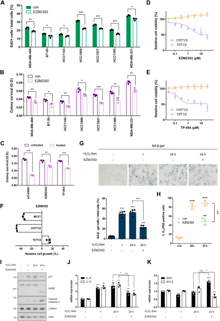
CARM1 is predominantly localized in the nucleus and plays a pivotal role in maintaining mitochondrial homeostasis by regulating gene expression. It suppresses mitochondrial biogenesis by downregulating PGC-1α and TFAM expression, while promoting mitochondrial fission through increased DNM1L expression. Under oxidative stress, CARM1 translocates to the cytoplasm, where it directly methylates DRP1 and accelerates mitochondrial fission, enhancing reactive oxygen species (ROS) production. Cytoplasmic localization of CARM1 is facilitated by its phosphorylation at S595 by ROS-activated p38γ MAPK, creating a positive feedback loop. Consequently, cytoplasmic CARM1 contributes to cellular senescence by altering mitochondrial dynamics and increasing ROS levels. This observation was supported by the increased cytoplasmic CARM1 levels and disrupted mitochondrial dynamics in the transformed 10T1/2 cells. Moreover, CARM1 inhibitors not only inhibit the proliferation of cancer cells but also induce apoptotic death in senescent cells. These findings highlight the potential of CARM1 inhibitors, particularly those targeting cytoplasmic functions, as novel strategies for eliminating cancer and senescent cells.

摘要

CARM1 主要定位于细胞核内,通过调节基因表达在维持线粒体动态平衡中发挥关键作用。它通过下调 PGC-1α 和 TFAM 的表达来抑制线粒体生物发生,同时通过增加 DNM1L 的表达来促进线粒体分裂。在氧化应激下,CARM1 易位到细胞质中,在那里它直接甲基化 DRP1 并加速线粒体分裂,增加活性氧物种 (ROS) 的产生。CARM1 的细胞质定位是通过 ROS 激活的 p38γ MAPK 对其 S595 的磷酸化来促进的,从而形成正反馈回路。因此,细胞质 CARM1 通过改变线粒体动力学和增加 ROS 水平来促进细胞衰老。这一观察结果得到了转化的 10T1/2 细胞中细胞质 CARM1 水平增加和线粒体动力学紊乱的支持。此外,CARM1 抑制剂不仅抑制癌细胞的增殖,而且诱导衰老细胞的凋亡死亡。这些发现强调了 CARM1 抑制剂的潜力,特别是针对细胞质功能的抑制剂,作为消除癌症和衰老细胞的新策略。

https://cdn.ncbi.nlm.nih.gov/pmc/blobs/85c5/11415932/7345ebf1470c/ga1.jpg

文献AI研究员

20分钟写一篇综述,助力文献阅读效率提升50倍。

立即体验

用中文搜PubMed

大模型驱动的PubMed中文搜索引擎

马上搜索

文档翻译

学术文献翻译模型,支持多种主流文档格式。

立即体验