Suppr超能文献

SUV39H1的氧化还原敏感型表观遗传激活导致肝脏缺血再灌注损伤。

Redox-sensitive epigenetic activation of SUV39H1 contributes to liver ischemia-reperfusion injury.

作者信息

Li Zilong, Li Jichen, Wu Meng, Li Zexin, Zhou Jiawen, Lu Yunjie, Xu Yong, Qin Lei, Fan Zhiwen

机构信息

State Key Laboratory of Natural Medicines, Department of Pharmacology, China Pharmaceutical University, Nanjing, China; Institute of Brain Science and Brain-inspired Research, Shandong First Medical University, Jinan, China.

State Key Laboratory of Natural Medicines, Department of Pharmacology, China Pharmaceutical University, Nanjing, China.

出版信息

Redox Biol. 2024 Dec;78:103414. doi: 10.1016/j.redox.2024.103414. Epub 2024 Oct 31.

Abstract

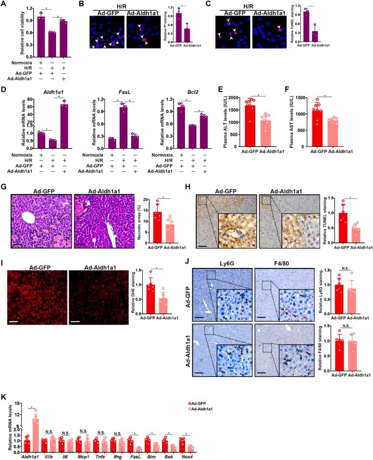
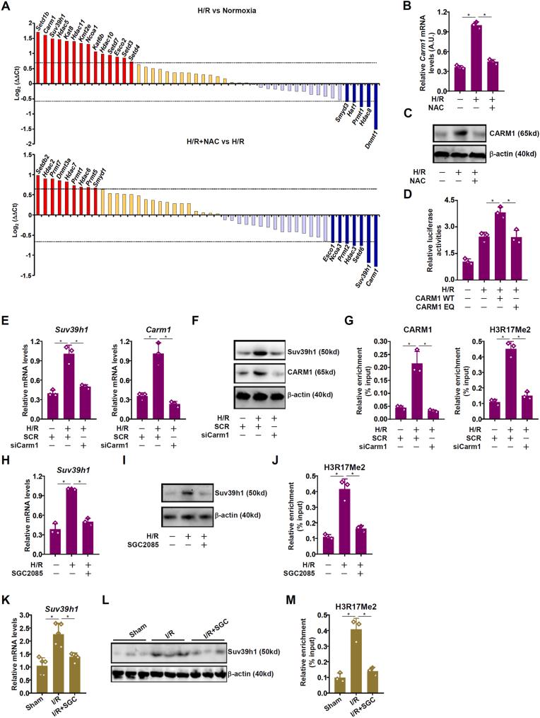
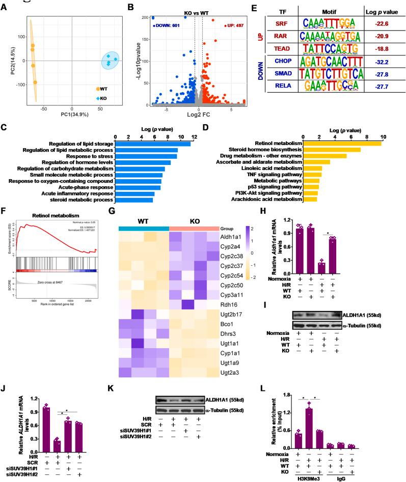
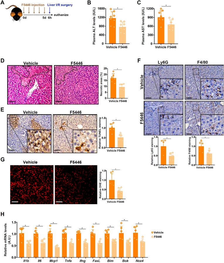
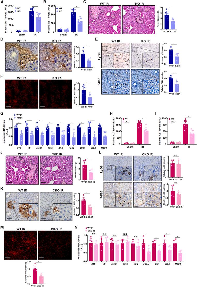
Liver ischemia-reperfusion (I/R) injury is a clinically relevant pathophysiological process that determines the effectiveness of life-saving liver transplantation, to which aberrant ROS accumulation plays a key role. In the present study we investigated the role of SUV39H1, a lysine methyltransferases, in this process focusing on regulatory mechanism and translational potential. We report that SUV39H1 expression was up-regulated in the liver tissues of mice subjected to ischemia-reperfusion and in hepatocytes exposed to hypoxia-reoxygenation (H/R) in a redox-sensitive manner. Mechanistically, coactivator associated arginine methyltransferases 1 (CARM1) mediated redox-sensitive Suv39h1 trans-activation by promoting histone H3R17 methylation. Consistently, pharmaceutical CARM1 inhibition attenuated liver I/R injury. In addition, global or hepatocyte conditional Suv39h1 KO mice were protected from liver I/R injury. RNA-seq revealed that aldehyde dehydrogenase 1 family 1a (Aldh1a1) as a novel target for SUV39H1. SUV39H1 directly bound to the Aldh1a1 promoter and repressed Aldh1a1 transcription in H/R-challenged hepatocytes. ALDH1A1 silencing abrogated the protective effects of SUV39H1 deficiency on H/R-inflicted injuries whereas ALDH1A1 over-expression mitigated liver I/R injury in mice. Importantly, administration of a small-molecule SUV39H1 inhibitor achieved similar hepatoprotective effects as SUV39H1 deletion. Finally, increased Suv39h1 expression and decreased Aldh1a1 expression were observed in liver I/R specimens in humans. In conclusion, our data uncover a regulatory role for SUV39H1 in liver I/R injury and serve as proof-of-concept that targeting the SUV39H1-ALDH1A1 axis might be considered as a reasonable approach for the intervention of liver I/R injury.

摘要

肝脏缺血再灌注(I/R)损伤是一种具有临床相关性的病理生理过程,它决定了挽救生命的肝移植的有效性,其中异常的活性氧(ROS)积累起着关键作用。在本研究中,我们研究了赖氨酸甲基转移酶SUV39H1在此过程中的作用,重点关注其调控机制和转化潜力。我们报告称,在经历缺血再灌注的小鼠肝脏组织以及暴露于缺氧复氧(H/R)的肝细胞中,SUV39H1的表达以氧化还原敏感的方式上调。从机制上讲,共激活因子相关精氨酸甲基转移酶1(CARM1)通过促进组蛋白H3R17甲基化介导氧化还原敏感的Suv39h1反式激活。一致地,药物性抑制CARM1可减轻肝脏I/R损伤。此外,全身性或肝细胞条件性Suv39h1基因敲除小鼠对肝脏I/R损伤具有保护作用。RNA测序揭示醛脱氢酶1家族1a(Aldh1a1)是SUV39H1的一个新靶点。SUV39H1直接结合到Aldh1a1启动子上,并在H/R刺激的肝细胞中抑制Aldh1a1转录。沉默ALDH1A1可消除SUV39H1缺乏对H/R所致损伤的保护作用,而ALDH1A1过表达可减轻小鼠肝脏I/R损伤。重要的是,给予小分子SUV39H1抑制剂可产生与缺失SUV39H1相似的肝脏保护作用。最后,在人类肝脏I/R标本中观察到Suv39h1表达增加和Aldh1a1表达减少。总之,我们的数据揭示了SUV39H1在肝脏I/R损伤中的调控作用,并证明靶向SUV39H1-ALDH1A1轴可能被认为是干预肝脏I/R损伤的合理方法。

https://cdn.ncbi.nlm.nih.gov/pmc/blobs/7134/11635714/07c479951061/gr1.jpg

文献AI研究员

20分钟写一篇综述,助力文献阅读效率提升50倍。

立即体验

用中文搜PubMed

大模型驱动的PubMed中文搜索引擎

马上搜索

文档翻译

学术文献翻译模型,支持多种主流文档格式。

立即体验