Suppr超能文献

与液-液相分离相关的特征可预测胰腺癌的预后。 (你提供的原文似乎不完整,“of”后面缺少具体内容,我根据常见语境进行了补充翻译,若不准确请提供完整原文。)

Liquid-liquid phase separation-related features of predict the prognosis of pancreatic cancer.

作者信息

Li Xiaofeng, Yu Ranran, Shi Baochang, Chawla Akhil, Feng Xianguang, Zhang Kai, Liang Li

机构信息

Department of Hepatobiliary Surgery, Shandong Provincial Third Hospital, Shandong University, Jinan, China.

Department of Pathology, The Second Affiliated Hospital of Shandong University of Traditional Chinese Medicine, Jinan, China.

出版信息

J Gastrointest Oncol. 2024 Aug 31;15(4):1723-1745. doi: 10.21037/jgo-24-426. Epub 2024 Aug 22.

Abstract

BACKGROUND

The growth and metastasis of pancreatic cancer (PC) has been found to be closely associated with liquid-liquid phase separation (LLPS). This study sought to identify LLPS-related biomarkers in PC to construct a robust prognostic model.

METHODS

Transcriptomic data and clinical information related to PC were retrieved from publicly accessible databases. The PC-related data set was subjected to differential expression, Mendelian randomization (MR), univariate Cox, and least absolute selection and shrinkage operator analyses to identify biomarkers. Using the biomarkers, we subsequently constructed a risk model, identified the independent prognostic factors of PC, established a nomogram, and conducted an immune analysis.

RESULTS

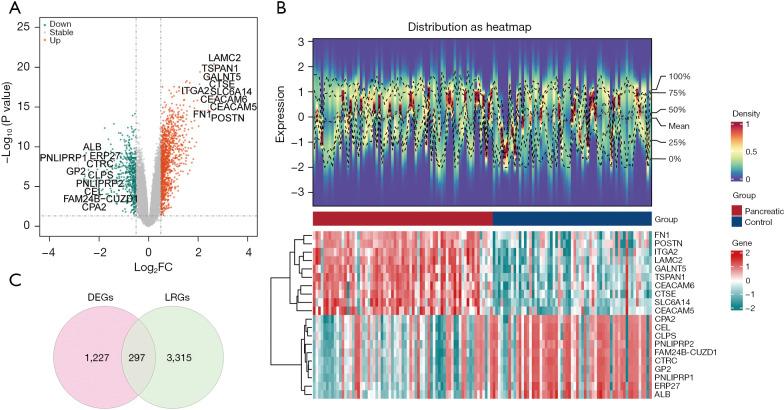
The study identified four genes linked with an increased risk of PC; that is, , and . Conversely, , and were found to provide protection against PC. These findings contributed significantly to the development of a highly precise risk model in which risk, age, and pathology N stage were categorized as independent factors in predicting the prognosis of PC patients. Using these factors, a nomogram was established to predict survival outcomes accurately. An immune analysis revealed varying levels of eosinophils, gamma delta T cells, and other immune cells between the distinct risk groups. The high-risk patients exhibited increased potential for immune escape, while the low-risk patients showed a higher response to immunotherapy.

CONCLUSIONS

Six genes were identified as having potential causal relationships with PC. These genes were integrated into a prognostic risk model, thereby serving as unique prognostic signatures. Our findings provide novel insights into predicting the prognosis of PC patients.

摘要

背景

已发现胰腺癌(PC)的生长和转移与液-液相分离(LLPS)密切相关。本研究旨在识别PC中与LLPS相关的生物标志物,以构建一个强大的预后模型。

方法

从可公开访问的数据库中检索与PC相关的转录组数据和临床信息。对PC相关数据集进行差异表达、孟德尔随机化(MR)、单变量Cox分析以及最小绝对收缩和选择算子分析,以识别生物标志物。随后,利用这些生物标志物构建风险模型,确定PC的独立预后因素,建立列线图,并进行免疫分析。

结果

该研究确定了四个与PC风险增加相关的基因,即[具体基因1]、[具体基因2]、[具体基因3]和[具体基因4]。相反,发现[具体基因5]、[具体基因6]和[具体基因7]可预防PC。这些发现对开发一个高精度风险模型有重大贡献,在该模型中,风险、年龄和病理N分期被归类为预测PC患者预后的独立因素。利用这些因素建立了列线图,以准确预测生存结果。免疫分析显示,不同风险组之间嗜酸性粒细胞、γδT细胞和其他免疫细胞的水平有所不同。高风险患者表现出更高的免疫逃逸潜力,而低风险患者对免疫治疗的反应更高。

结论

确定了六个与PC有潜在因果关系的基因。这些基因被整合到一个预后风险模型中,从而作为独特的预后特征。我们的发现为预测PC患者的预后提供了新的见解。

https://cdn.ncbi.nlm.nih.gov/pmc/blobs/3514/11399862/7d9d23c9cdfe/jgo-15-04-1723-f1.jpg

文献AI研究员

20分钟写一篇综述,助力文献阅读效率提升50倍。

立即体验

用中文搜PubMed

大模型驱动的PubMed中文搜索引擎

马上搜索

文档翻译

学术文献翻译模型,支持多种主流文档格式。

立即体验