Suppr超能文献

化疗会富集促炎型巨噬细胞表型,从而支持卵巢癌细胞中的癌症干细胞样细胞和疾病进展。

Chemotherapy Enriches for Proinflammatory Macrophage Phenotypes that Support Cancer Stem-Like Cells and Disease Progression in Ovarian Cancer.

机构信息

Department of Biology, San Diego State University, San Diego, California.

Moores Cancer Center, University of California San Diego, San Diego, California.

出版信息

Cancer Res Commun. 2024 Oct 1;4(10):2638-2652. doi: 10.1158/2767-9764.CRC-24-0311.

Abstract

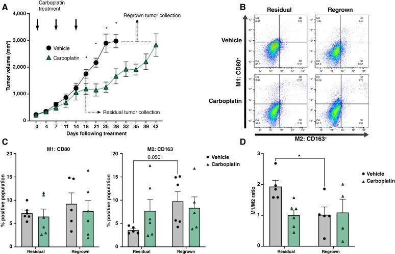
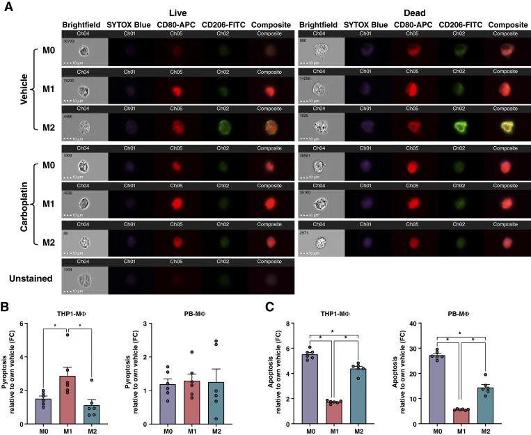
High-grade serous ovarian cancer remains a poorly understood disease with a high mortality rate. Although most patients respond to cytotoxic therapies, a majority will experience recurrence. This may be due to a minority of drug-resistant cancer stem-like cells (CSC) that survive chemotherapy and are capable of repopulating heterogeneous tumors. It remains unclear how CSCs are supported in the tumor microenvironment (TME) particularly during chemotherapy exposure. Tumor-associated macrophages (TAM) make up half of the immune population of the ovarian TME and are known to support CSCs and contribute to cancer progression. TAMs are plastic cells that alter their phenotype in response to environmental stimuli and thus may influence CSC maintenance during chemotherapy. Given the plasticity of TAMs, we studied the effects of carboplatin on macrophage phenotypes using both THP1- and peripheral blood mononuclear cell (PBMC)-derived macrophages and whether this supports CSCs and ovarian cancer progression following treatment. We found that carboplatin exposure induces an M1-like proinflammatory phenotype that promotes SOX2 expression, spheroid formation, and CD117+ ovarian CSCs, and that macrophage-secreted CCL2/MCP-1 is at least partially responsible for this effect. Depletion of TAMs during carboplatin exposure results in fewer CSCs and prolonged survival in a xenograft model of ovarian cancer. This study supports a role for platinum-based chemotherapies in promoting a transient proinflammatory M1-like TAM that enriches for CSCs during treatment. Improving our understanding of TME responses to cytotoxic drugs and identifying novel mechanisms of CSC maintenance will enable the development of better therapeutic strategies for high-grade serous ovarian cancer. Significance: We show that chemotherapy enhances proinflammatory macrophage phenotypes that correlate with ovarian cancer progression. Given that macrophages are the most prominent immune cell within these tumors, this work provides the foundation for future translational studies targeting specific macrophage populations during chemotherapy, a promising approach to prevent relapse in ovarian cancer.

摘要

高级别浆液性卵巢癌仍然是一种了解甚少的疾病,死亡率很高。尽管大多数患者对细胞毒性治疗有反应,但大多数患者会复发。这可能是由于少数耐药性癌症干细胞样细胞(CSC)在化疗后存活下来并能够重新填充异质肿瘤。目前尚不清楚 CSCs 如何在肿瘤微环境(TME)中得到支持,特别是在化疗暴露期间。肿瘤相关巨噬细胞(TAM)构成卵巢 TME 免疫细胞群体的一半,已知它们支持 CSCs 并促进癌症进展。TAMs 是可塑性细胞,可根据环境刺激改变其表型,因此可能会在化疗期间影响 CSC 的维持。鉴于 TAMs 的可塑性,我们使用 THP1 和外周血单核细胞(PBMC)衍生的巨噬细胞研究了顺铂对巨噬细胞表型的影响,以及这种作用是否在治疗后支持 CSCs 和卵巢癌的进展。我们发现,顺铂暴露诱导 M1 样促炎表型,促进 SOX2 表达、球体形成和 CD117+卵巢 CSCs,并且巨噬细胞分泌的 CCL2/MCP-1 至少部分负责这种作用。在顺铂暴露期间耗尽 TAMs 会导致更少的 CSCs,并延长卵巢癌异种移植模型中的存活时间。这项研究支持基于铂的化疗在促进富含 CSCs 的短暂促炎 M1 样 TAM 方面的作用。深入了解 TME 对细胞毒性药物的反应,并确定 CSC 维持的新机制,将为开发高级别浆液性卵巢癌的更好治疗策略提供依据。意义:我们表明,化疗增强了与卵巢癌进展相关的促炎巨噬细胞表型。鉴于巨噬细胞是这些肿瘤中最突出的免疫细胞,这项工作为未来在化疗期间针对特定巨噬细胞群体进行转化研究奠定了基础,这是预防卵巢癌复发的一种有前途的方法。

https://cdn.ncbi.nlm.nih.gov/pmc/blobs/f3f1/11464072/dcd2c4719ec8/crc-24-0311_f1.jpg

文献AI研究员

20分钟写一篇综述,助力文献阅读效率提升50倍。

立即体验

用中文搜PubMed

大模型驱动的PubMed中文搜索引擎

马上搜索

文档翻译

学术文献翻译模型,支持多种主流文档格式。

立即体验