Suppr超能文献

阻断表皮生长因子受体(EGFR)通路可降低严重急性呼吸综合征冠状病毒 2 (SARS-CoV-2)变异感染。

Reduction of severe acute respiratory syndrome coronavirus 2 (SARS-CoV-2) variant infection by blocking the epidermal growth factor receptor (EGFR) pathway.

机构信息

Division of Life Sciences, College of Life Science and Bioengineering, Incheon National University, Incheon, South Korea.

Department of Materials Science and Engineering, Yonsei University, Seoul, South Korea.

出版信息

Microbiol Spectr. 2024 Nov 5;12(11):e0158324. doi: 10.1128/spectrum.01583-24. Epub 2024 Sep 18.

Abstract

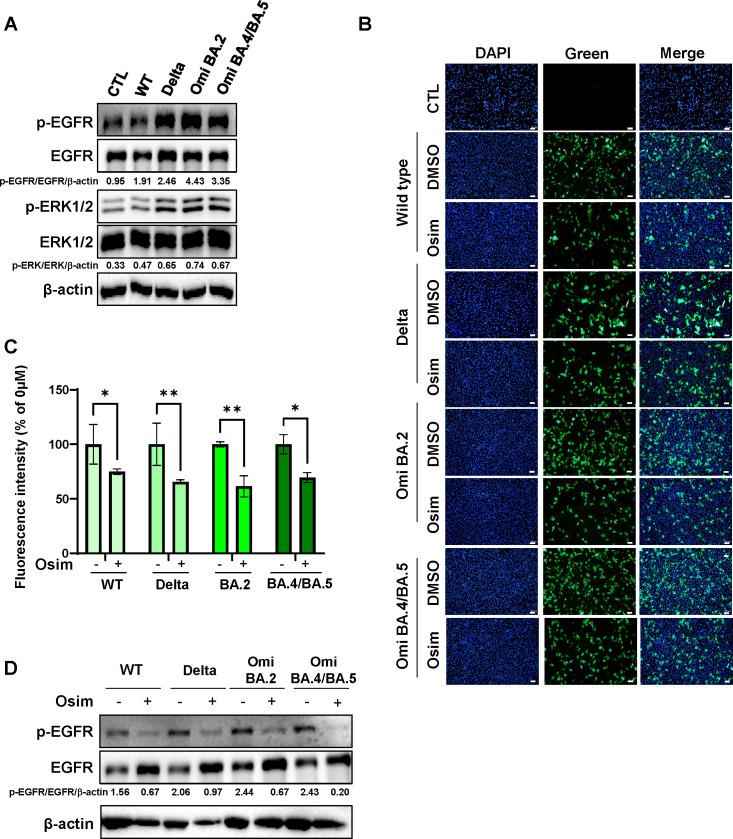
The emergence of severe acute respiratory syndrome coronavirus 2 (SARS-CoV-2) variants presents challenges in global efforts to transition from the pandemic to an endemic stage. The spike protein of the SARS-CoV-2 virus, which is pivotal for cell entry, exhibits significant mutations in its variants, potentially affecting infectivity and therapeutic efficacy. Recent findings indicate upregulation of the epidermal growth factor receptor (EGFR) pathway, a key target in cancer therapy, by the spike protein of SARS-CoV-2. This study aimed to investigate the activity of the EGFR pathway against SARS-CoV-2 variants and to assess the inhibitory effects of EGFR inhibitors using SARS-CoV variant pseudoviral particles to guide future therapeutic strategies. Omicron variant SARS-CoV pseudoviral particles exhibited heightened infectivity in human angiotensin-converting enzyme 2 (hACE2)-expressing HEK293 and A549 lung cancer cells accompanied by increased EGFR pathway activation in infected cells. Using the EGFR tyrosine kinase inhibitor, osimertinib, we observed a reduction in viral infection rates in hACE2-HEK293 and A549 cells infected with the SARS-CoV-2 variant pseudoviral particles. We conducted further experiments to confirm that the reduction in infection efficacy with osimertinib treatment was not associated to a decrease in cell viability. Furthermore, this inhibitory effect of osimertinib in cell lines was corroborated in a spheroid cell culture model derived from hACE2-A549 cells. These findings suggest the potential application of EGFR-targeted antiviral therapy against highly infectious SARS-CoV-2 variants.IMPORTANCEThe emergence of novel severe acute respiratory syndrome coronavirus 2 (SARS-CoV-2) variants is concerning as vaccines designed for one variant need not essentially protect against other novel variants. Therefore, there is an urgent need to identify therapies that can act against multiple novel variants that have heightened virulence compared with the wild type. It has been reported that the spike protein of the SARS-CoV-2 virus elicits an increased expression of the epidermal growth factor receptor (EGFR) pathway. We used this information and examined whether treatment with an EGFR inhibitor, osimertinib, which is already approved for clinical use in cancer therapy, can reduce the infection caused by SARS-CoV-2, wild type, and Omicron and Delta variants, in two cell lines and one spheroid model. The results showed that osimertinib treatment successfully reduced infection efficacy, particularly in variants, and that this effect was not related to a reduction in cell viability, making this a promising strategy for treating SARS-CoV-2 infections.

摘要

严重急性呼吸综合征冠状病毒 2 (SARS-CoV-2) 变体的出现给全球从大流行过渡到流行阶段的努力带来了挑战。SARS-CoV-2 病毒的刺突蛋白对细胞进入至关重要,其变体在刺突蛋白中存在显著突变,可能影响感染力和治疗效果。最近的研究结果表明,SARS-CoV-2 的刺突蛋白上调了表皮生长因子受体 (EGFR) 通路,这是癌症治疗的一个关键靶点。本研究旨在研究 EGFR 通路对 SARS-CoV-2 变体的活性,并使用 SARS-CoV 变体假病毒颗粒评估 EGFR 抑制剂的抑制作用,以指导未来的治疗策略。奥密克戎变体 SARS-CoV 假病毒颗粒在表达人血管紧张素转换酶 2 (hACE2) 的 HEK293 和 A549 肺癌细胞中显示出更高的感染性,同时感染细胞中 EGFR 通路的激活增加。使用 EGFR 酪氨酸激酶抑制剂奥希替尼,我们观察到在感染 SARS-CoV-2 变体假病毒颗粒的 hACE2-HEK293 和 A549 细胞中病毒感染率降低。我们进一步进行实验证实,奥希替尼治疗降低感染效果与细胞活力下降无关。此外,在源自 hACE2-A549 细胞的球体细胞培养模型中证实了奥希替尼在细胞系中的这种抑制作用。这些发现表明针对高度传染性 SARS-CoV-2 变体的 EGFR 靶向抗病毒治疗具有应用潜力。

重要性新型严重急性呼吸综合征冠状病毒 2 (SARS-CoV-2) 变体的出现令人担忧,因为针对一种变体设计的疫苗不一定能有效预防其他新型变体。因此,迫切需要确定可以对抗多种新型变体的治疗方法,这些新型变体与野生型相比具有更高的毒力。据报道,SARS-CoV-2 病毒的刺突蛋白引发表皮生长因子受体 (EGFR) 通路的表达增加。我们利用这一信息,研究了一种已经在癌症治疗中获准临床使用的 EGFR 抑制剂奥希替尼是否可以降低两种细胞系和一种球体模型中 SARS-CoV-2、野生型和奥密克戎和德尔塔变体引起的感染。结果表明,奥希替尼治疗成功降低了感染效果,特别是在变体中,并且这种效果与细胞活力的降低无关,这为治疗 SARS-CoV-2 感染提供了一种有前途的策略。

https://cdn.ncbi.nlm.nih.gov/pmc/blobs/0d7a/11537080/f6b94b29ae98/spectrum.01583-24.f001.jpg

文献AI研究员

20分钟写一篇综述,助力文献阅读效率提升50倍。

立即体验

用中文搜PubMed

大模型驱动的PubMed中文搜索引擎

马上搜索

文档翻译

学术文献翻译模型,支持多种主流文档格式。

立即体验