Suppr超能文献

胆管干细胞类器官的激素和化学定义的扩增条件。

Hormonally and chemically defined expansion conditions for organoids of biliary tree Stem Cells.

作者信息

Zhang Wencheng, Cui Yangyang, Lu Mengqi, Xu Mingyang, Li Yuting, Song Haimeng, Luo Yi, Song Jinjia, Yang Yong, Wang Xicheng, Liao Lijun, Wang Yunfang, Reid Lola, He Zhiying

机构信息

Institute for Regenerative Medicine, Medical Innovation Center and State Key Laboratory of Cardiology, Shanghai East Hospital, School of Life Sciences and Technology, Tongji University, Shanghai, 200123, China.

Shanghai Engineering Research Center of Stem Cells Translational Medicine, Shanghai, 200335, China.

出版信息

Bioact Mater. 2024 Sep 10;41:672-695. doi: 10.1016/j.bioactmat.2024.08.010. eCollection 2024 Nov.

Abstract

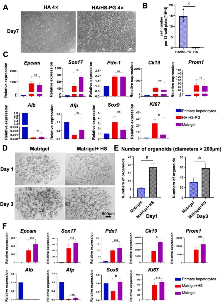
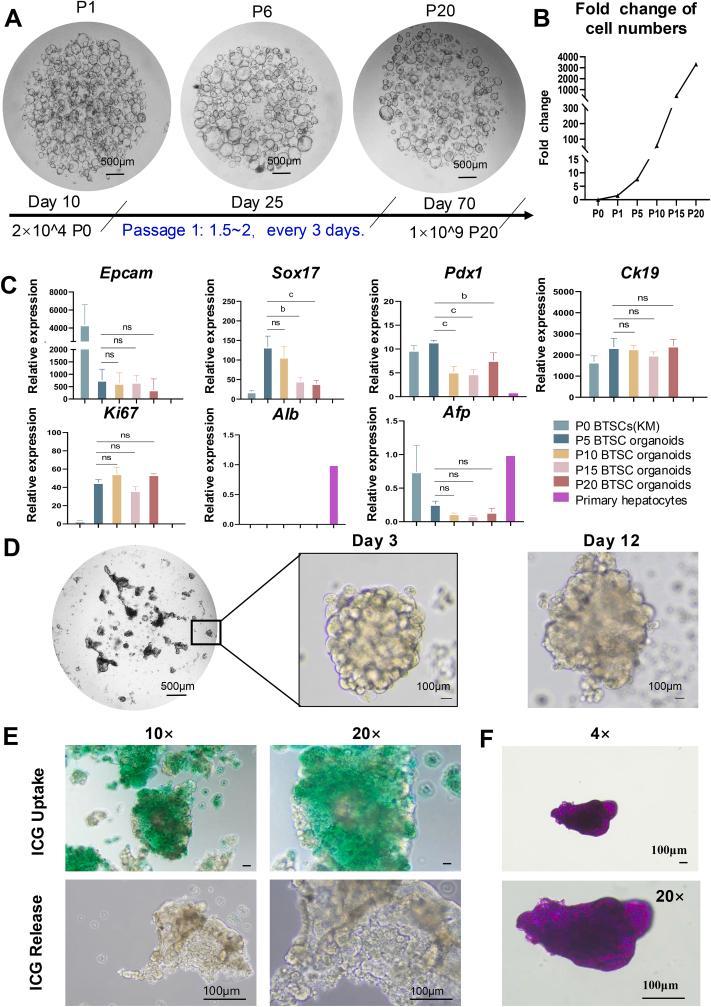
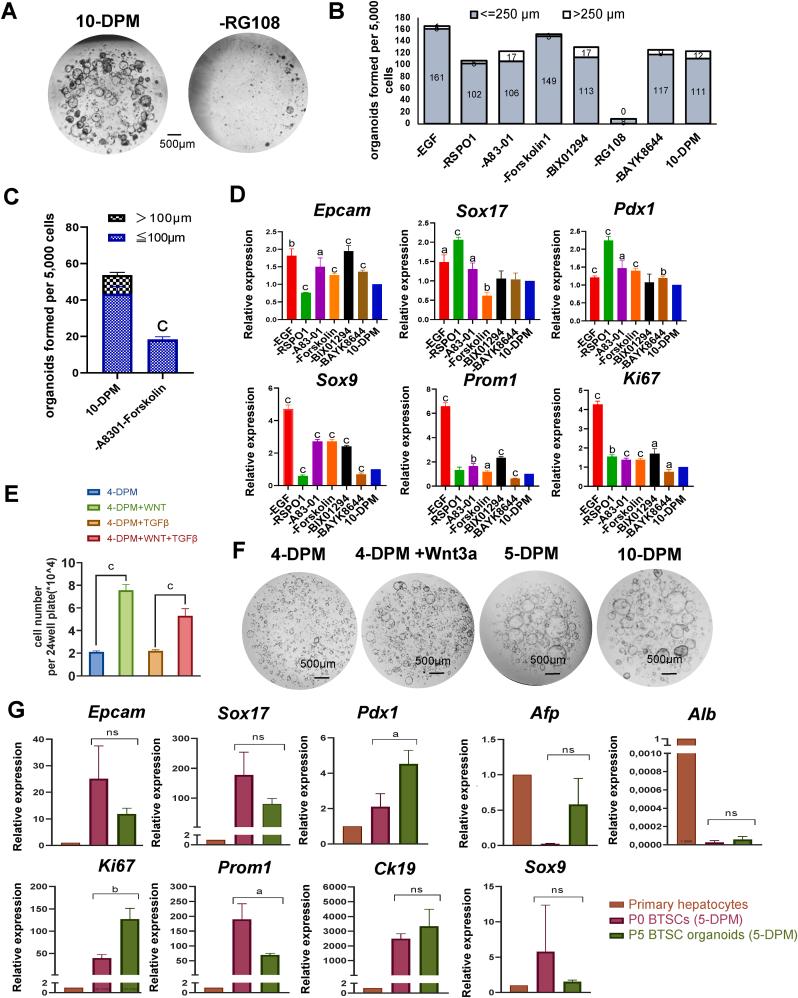
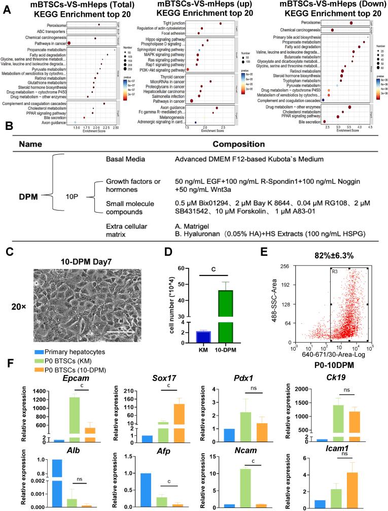
Wholly defined expansion conditions for biliary tree stem cell (BTSC) organoids were established, consisting of a defined proliferative medium (DPM) used in combination with soft hyaluronan hydrogels. The DPM consisted of commercially available Kubota's Medium (KM), to which a set of small molecules, particular paracrine signals, and heparan sulfate (HS) were added. The small molecules used were DNA methyltransferase inhibitor (RG108), TGF- β Type I receptor inhibitor (A83-01), adenylate cyclase activator (Forskolin), and L-type Ca channel agonist (Bay K8644). A key paracrine signal proved to be R-spondin 1 (RSPO1), a secreted protein that activates Wnts. Soluble hyaluronans, 0.05 % sodium hyaluronate, were used with DPM to expand monolayer cultures. Expansion of organoids was achieved by using DPM in combination with embedding organoids in Matrigel that was replaced with a defined thiol-hyaluronan triggered with PEGDA to form a hydrogel with a rheology [] of less than 100 Pa. The combination is called the BTSC-Expansion-Glycogel-System (BEX-gel system) for expanding BTSCs as a monolayer or as organoids. The BTSC organoids were expanded more than 3000-fold in the BEX-gel system within 70 days while maintaining phenotypic traits indicative of stem/progenitors. Stem-cell-patch grafting of expanded BTSC organoids was performed on the livers of Fah mice with tyrosinemia and resulted in the rescue of the mice and restoration of their normal liver functions. The BEX-gel system for BTSC organoid expansion provides a strategy to generate sufficient numbers of organoids for the therapeutic treatments of liver diseases.

摘要

建立了完全明确的胆管树干细胞(BTSC)类器官扩增条件,包括与软质透明质酸水凝胶联合使用的明确增殖培养基(DPM)。DPM由市售的久保田培养基(KM)组成,并添加了一组小分子、特定的旁分泌信号和硫酸乙酰肝素(HS)。使用的小分子为DNA甲基转移酶抑制剂(RG108)、转化生长因子-βI型受体抑制剂(A83-01)、腺苷酸环化酶激活剂(福斯高林)和L型钙通道激动剂(Bay K8644)。一个关键的旁分泌信号被证明是R-spondin 1(RSPO1),一种激活Wnts的分泌蛋白。0.05%的透明质酸钠可溶性透明质酸与DPM一起用于扩增单层培养物。通过将DPM与包埋在基质胶中的类器官联合使用来实现类器官的扩增,基质胶被聚乙二醇二丙烯酸酯触发的明确的硫醇-透明质酸取代,以形成流变学[ ]小于100 Pa的水凝胶。这种组合被称为BTSC扩增糖凝胶系统(BEX-凝胶系统),用于将BTSC作为单层或类器官进行扩增。在BEX-凝胶系统中,BTSC类器官在70天内扩增了3000多倍,同时保持了指示干细胞/祖细胞的表型特征。将扩增的BTSC类器官进行干细胞贴片移植到患有酪氨酸血症的Fah小鼠肝脏上,结果挽救了小鼠并恢复了它们的正常肝功能。用于BTSC类器官扩增的BEX-凝胶系统提供了一种策略,可生成足够数量的类器官用于肝脏疾病的治疗。

https://cdn.ncbi.nlm.nih.gov/pmc/blobs/112f/11415613/ee17247358b9/ga1.jpg

文献AI研究员

20分钟写一篇综述,助力文献阅读效率提升50倍。

立即体验

用中文搜PubMed

大模型驱动的PubMed中文搜索引擎

马上搜索

文档翻译

学术文献翻译模型,支持多种主流文档格式。

立即体验