Suppr超能文献

高干扰素敏感性流感病毒在小鼠非小细胞肺癌中诱导适应性免疫反应并克服对抗程序性死亡蛋白1(anti-PD-1)的耐药性。

Hyper-Interferon Sensitive Influenza Induces Adaptive Immune Responses and Overcomes Resistance to Anti-PD-1 in Murine Non-Small Cell Lung Cancer.

作者信息

Du Yushen, Salehi-Rad Ramin, Zhang Tian-Hao, Crosson William P, Abascal Jensen, Chen Dongdong, Shi Yuan, Jiang Hong, Tseng Yen-Wen, Ma Xi, Hong Mengying, Wang Sihan, Wang Xijuan, Tang Kejun, Hu Shiyao, Li Yuting, Ni Shaokai, Cai Yiqi, Tappuni Shahed, Shen Yong, Liu Bin, Sun Ren

机构信息

Cancer Institute (Key Laboratory of Cancer Prevention and Intervention, China National Ministry of Education), The Second Affiliated Hospital, Zhejiang University School of Medicine, Hangzhou, China.

Department of Molecular and Medical Pharmacology, David Geffen School of Medicine at UCLA, Los Angeles, California.

出版信息

Cancer Immunol Res. 2024 Dec 3;12(12):1765-1779. doi: 10.1158/2326-6066.CIR-23-1075.

Abstract

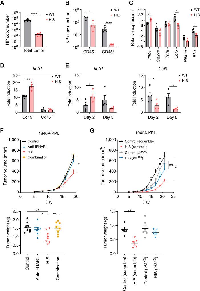
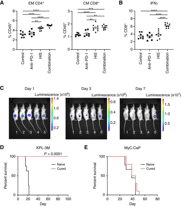
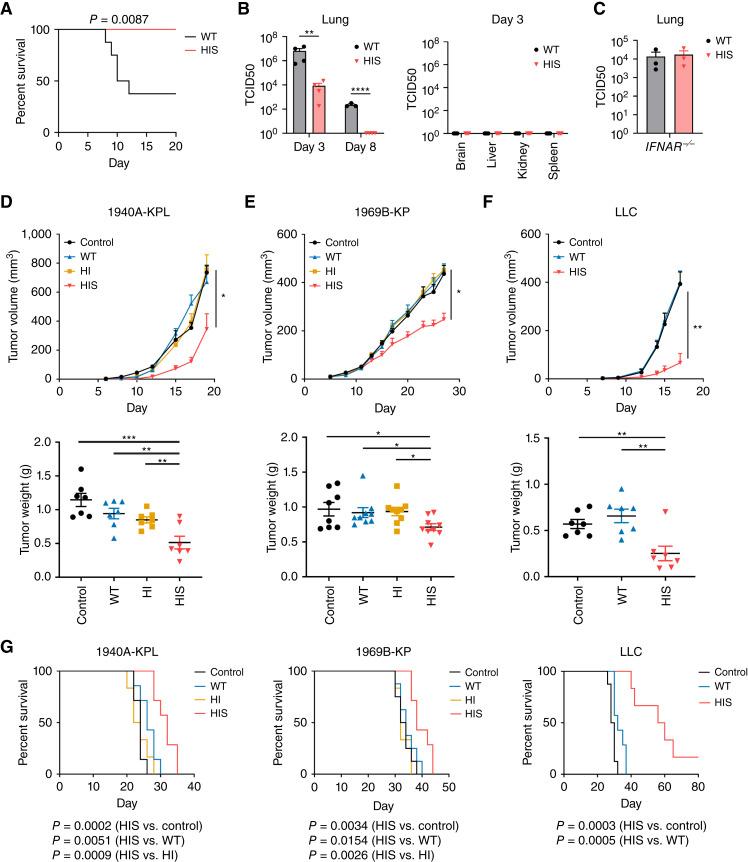
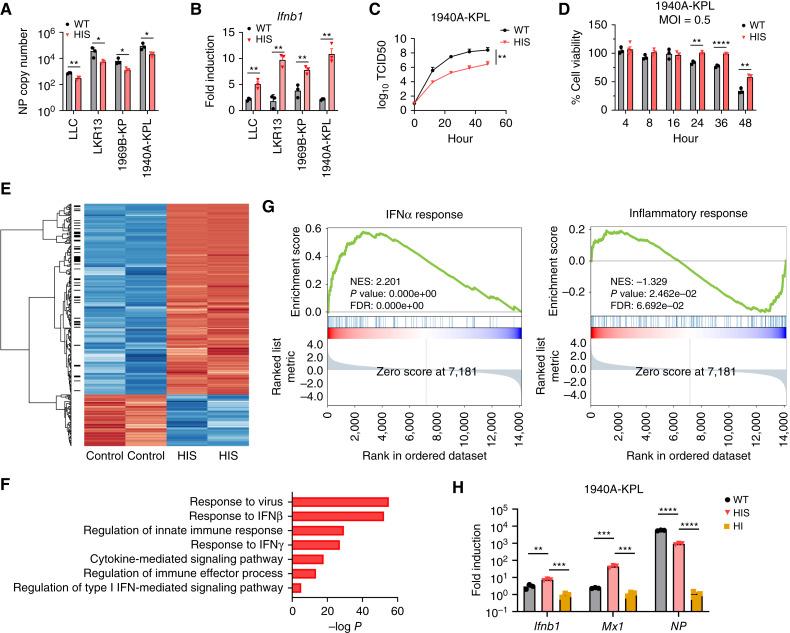
Despite recent advances in immunotherapy with immune checkpoint inhibitors, many patients with non-small cell lung cancer (NSCLC) fail to respond or develop resistance after an initial response. In situ vaccination (ISV) with engineered viruses has emerged as a promising antigen-agnostic strategy that can both condition the tumor microenvironment and augment antitumor T-cell responses to overcome immune resistance. We engineered a live attenuated viral vaccine, hyper-IFN-sensitive (HIS) virus, by conducting a genome-wide functional screening and introducing eight IFN-sensitive mutations in the influenza genome to enhance host IFN response. Compared with wild-type influenza, HIS replication was attenuated in immunocompetent hosts, enhancing its potential as a safe option for cancer therapy. HIS ISV elicited robust yet transient type I IFN responses in murine NSCLCs, leading to an enrichment of polyfunctional effector Th1 CD4+ T cells and cytotoxic CD8+ T cells into the tumor. HIS ISV demonstrated enhanced antitumor efficacy compared with wild-type in multiple syngeneic murine models of NSCLC with distinct driver mutations and varying mutational burden. This efficacy was dependent on host type 1 IFN responses and T lymphocytes. HIS ISV overcame resistance to anti-PD-1 in LKB1-deficient murine NSCLC, resulting in improved overall survival and systemic tumor-specific immunity. These studies provide compelling evidence to support further clinical evaluation of HIS as an "off-the-shelf" ISV strategy for patients with NSCLC refractory to immune checkpoint inhibitors.

摘要

尽管免疫检查点抑制剂免疫疗法最近取得了进展,但许多非小细胞肺癌(NSCLC)患者在初始反应后无反应或产生耐药性。用工程病毒进行原位疫苗接种(ISV)已成为一种有前景的抗原非特异性策略,它既能调节肿瘤微环境,又能增强抗肿瘤T细胞反应以克服免疫抵抗。我们通过全基因组功能筛选并在流感病毒基因组中引入八个对干扰素敏感的突变来增强宿主干扰素反应,从而构建了一种减毒活病毒疫苗——高干扰素敏感性(HIS)病毒。与野生型流感病毒相比,HIS在免疫活性宿主中的复制减弱,增强了其作为癌症治疗安全选择的潜力。HIS ISV在小鼠NSCLC中引发了强烈但短暂的I型干扰素反应,导致多功能效应性Th1 CD4+ T细胞和细胞毒性CD8+ T细胞在肿瘤中富集。在具有不同驱动突变和不同突变负担的多个同基因小鼠NSCLC模型中,HIS ISV与野生型相比显示出增强的抗肿瘤疗效。这种疗效依赖于宿主的I型干扰素反应和T淋巴细胞。HIS ISV克服了LKB1缺陷型小鼠NSCLC对抗PD-1的耐药性,提高了总生存期和全身肿瘤特异性免疫力。这些研究提供了令人信服的证据,支持进一步对HIS进行临床评估,将其作为一种针对对免疫检查点抑制剂难治的NSCLC患者的“现成”ISV策略。

https://cdn.ncbi.nlm.nih.gov/pmc/blobs/b229/11612624/dc4250896181/cir-23-1075_f1.jpg

文献AI研究员

20分钟写一篇综述,助力文献阅读效率提升50倍。

立即体验

用中文搜PubMed

大模型驱动的PubMed中文搜索引擎

马上搜索

文档翻译

学术文献翻译模型,支持多种主流文档格式。

立即体验