Suppr超能文献

OSBPL10-CNBP轴介导缺氧诱导的胰腺癌发展。

OSBPL10-CNBP axis mediates hypoxia-induced pancreatic cancer development.

作者信息

Huang Yishu, Zhang Ronghao, Fan Shuyang, Shi Minmin, Tang Xiaomei, Wang Xinjing, Deng Xiaxing

机构信息

Department of General Surgery, Pancreatic Disease Center, Ruijin Hospital, Shanghai Jiaotong University School of Medicine, Shanghai, China.

Shanghai Key Laboratory of Pancreatic Neoplasms Translational Medicine, Shanghai, China.

出版信息

Biofactors. 2025 Jan-Feb;51(1):e2124. doi: 10.1002/biof.2124. Epub 2024 Sep 27.

Abstract

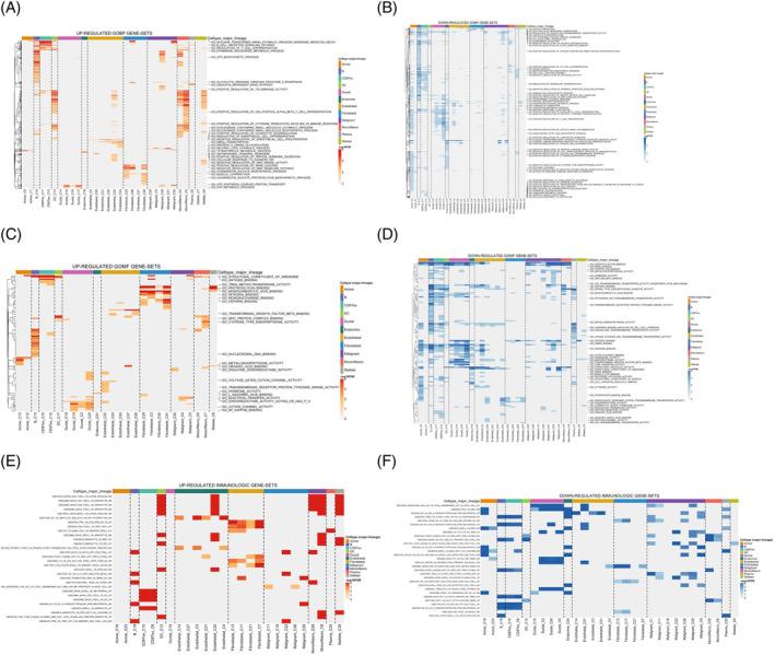
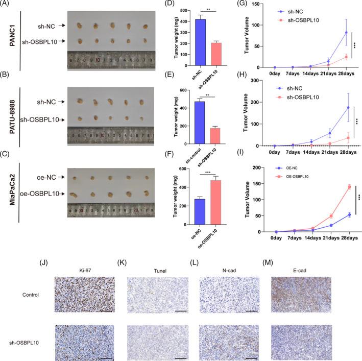
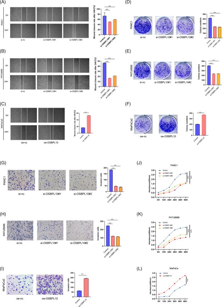
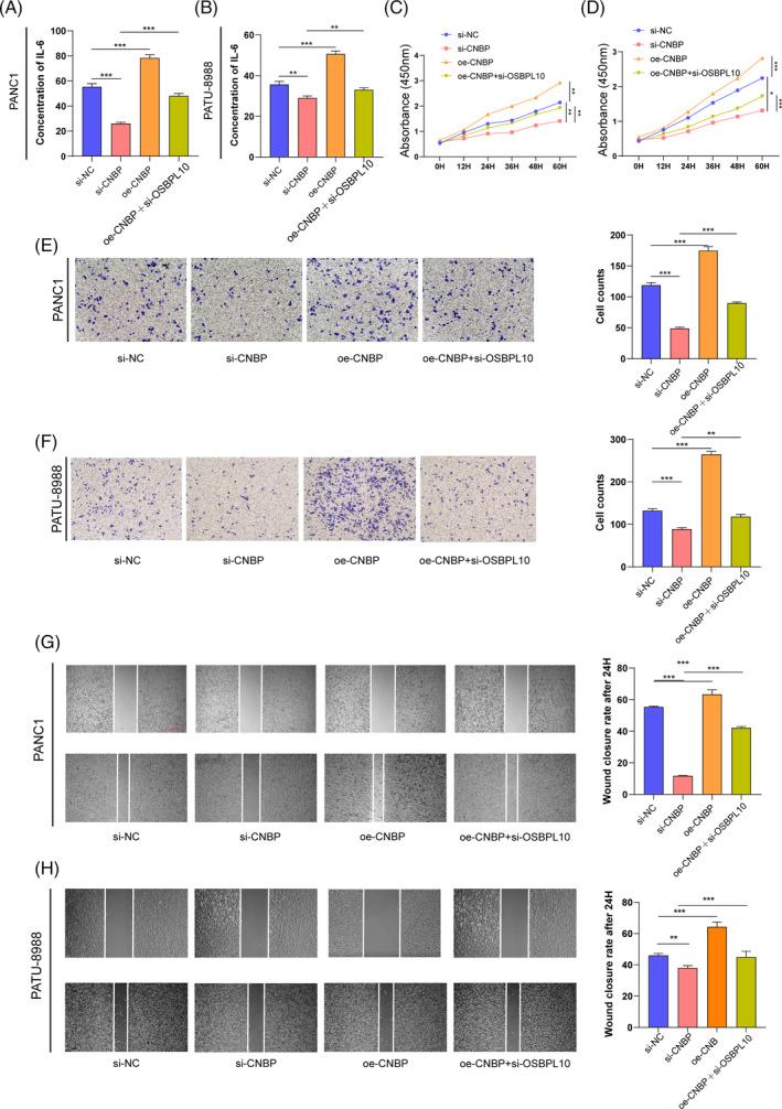
Pancreatic ductal adenocarcinoma (PDAC) is one of malignancies with worst outcomes among digestive system tumors. Identification of novel biomarkers is of great significance for treatment researches and prognosis prediction of pancreatic cancer patients. Due to OSBPL10 known involvement in oncogenic activity in other tumors, we elucidated the mechanism underlying its contribution to pancreatic cancer progression. We employed data from the Gene Expression Omnibus database to detect the expression of OSBPL10 in normal and pancreatic cancer tissues. A series of assays were conducted to assess the impact of OSBPL10 on the proliferation and metastatic capacities of pancreatic cancer cells and the influence of OSBPL10 on macrophages were evaluated by Flow cytometry. In addition, Co-immunoprecipitation, mass spectrometry, and western blot assays were utilized to investigate the potential mechanisms of OSBPL10 activity. From our study, OSBPL10 is revealed to be upregulated in pancreatic cancer, with poor prognosis. The overexpression promotes malignant behaviors of pancreatic cancer cells and has an impact on tumor immune microenvironment by stimulating the transformation M1 macrophages into M2 macrophages. Mechanistically, hypoxia induces the expression of OSBPL10 through interaction between hypoxia-inducible factor 1-α and the promoter region of OSBPL10. Additionally, OSBPL10 directly bound to CNBP, mediating CNBP expression and ultimately regulating the proliferation and metastasis capacity of pancreatic cancer cells, as well as influencing macrophage polarization. The research emphasized the oncogenic role of OSBPL10 in pancreatic cancer, uncovering key mechanisms involving hypoxia, HIF-1α, and CNBP. The finding suggests that OSBPL10 is a novel biomarker in pancreatic cancer, making it a potential therapeutic target for intervention in this malignancy.

摘要

胰腺导管腺癌(PDAC)是消化系统肿瘤中预后最差的恶性肿瘤之一。鉴定新型生物标志物对胰腺癌患者的治疗研究和预后预测具有重要意义。由于已知OSBPL10参与其他肿瘤的致癌活性,我们阐明了其促进胰腺癌进展的潜在机制。我们利用基因表达综合数据库中的数据检测OSBPL10在正常组织和胰腺癌组织中的表达。进行了一系列实验来评估OSBPL10对胰腺癌细胞增殖和转移能力的影响,并通过流式细胞术评估OSBPL10对巨噬细胞的影响。此外,利用免疫共沉淀、质谱和蛋白质印迹分析来研究OSBPL10活性的潜在机制。我们的研究表明,OSBPL10在胰腺癌中表达上调,预后较差。其过表达促进胰腺癌细胞的恶性行为,并通过刺激M1巨噬细胞向M2巨噬细胞转化影响肿瘤免疫微环境。机制上,缺氧通过缺氧诱导因子1-α与OSBPL10启动子区域的相互作用诱导OSBPL10的表达。此外,OSBPL10直接与CNBP结合,介导CNBP的表达,最终调节胰腺癌细胞的增殖和转移能力,并影响巨噬细胞极化。该研究强调了OSBPL10在胰腺癌中的致癌作用,揭示了涉及缺氧、HIF-1α和CNBP的关键机制。这一发现表明,OSBPL10是胰腺癌中的一种新型生物标志物,使其成为干预这种恶性肿瘤的潜在治疗靶点。

https://cdn.ncbi.nlm.nih.gov/pmc/blobs/20c9/11681314/eab15755094a/BIOF-51-0-g008.jpg

文献AI研究员

20分钟写一篇综述,助力文献阅读效率提升50倍。

立即体验

用中文搜PubMed

大模型驱动的PubMed中文搜索引擎

马上搜索

文档翻译

学术文献翻译模型,支持多种主流文档格式。

立即体验