Suppr超能文献

GABAR的激活通过调节TLR4/MyD88/NLRP3通路和肠道微生物群丰度来减轻氧化应激,从而减轻肠道炎症。

Activation of GABAR Attenuates Intestinal Inflammation by Reducing Oxidative Stress through Modulating the TLR4/MyD88/NLRP3 Pathway and Gut Microbiota Abundance.

作者信息

Deng Ziteng, Li Dan, Wang Lu, Lan Jing, Wang Jiaqi, Ma Yunfei

机构信息

State Key Laboratory of Veterinary Public Health and Safety, College of Veterinary Medicine, China Agricultural University, Beijing 100193, China.

出版信息

Antioxidants (Basel). 2024 Sep 21;13(9):1141. doi: 10.3390/antiox13091141.

Abstract

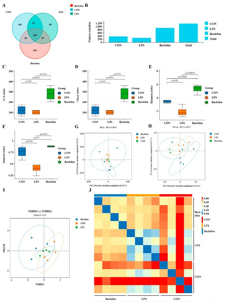
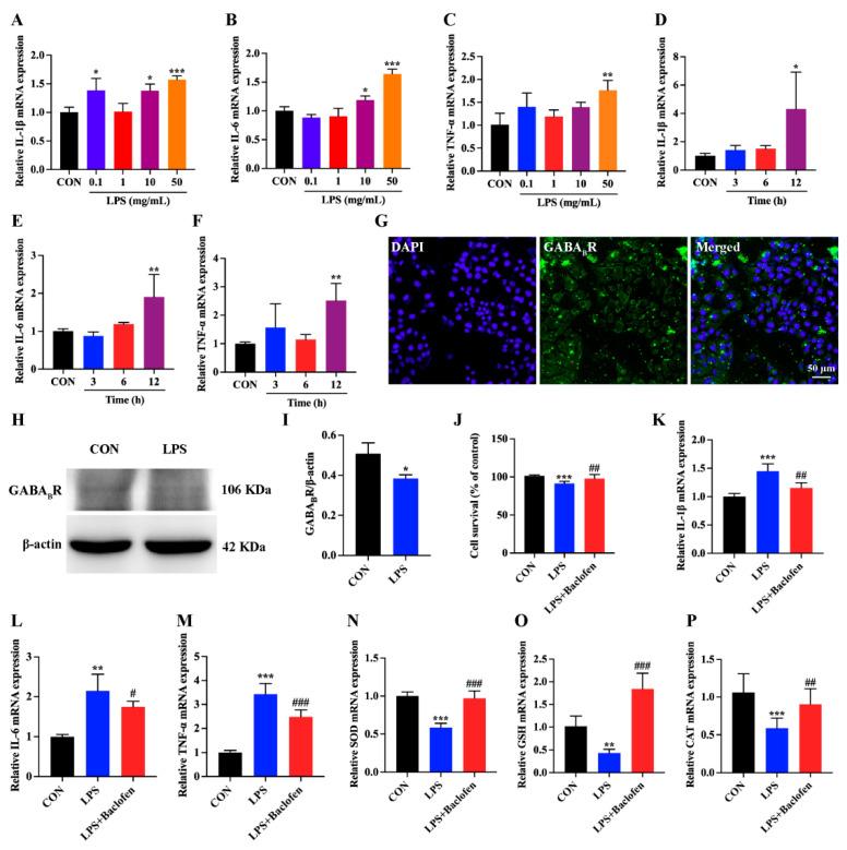
Oxidative stress emerges as a prominent factor in the onset and progression of intestinal inflammation, primarily due to its critical role in damaging cells and tissues. GABAergic signaling is important in the occurrence and development of various intestinal disorders, yet its effect on oxidative stress remains unclear. We attempted to assess whether GABAergic signaling participated in the regulation of oxidative stress during enteritis. The results showed that lipopolysaccharide (LPS) significantly decreased γ-aminobutyric acid (GABA) levels in the ileal tissues of mice. Interestingly, the application of GABA significantly repressed the shedding of intestinal mucosal epithelial cells and inflammatory cell infiltration, inhibited the expressions of proinflammatory factors, including granulocyte colony-stimulating factor and granulocyte-macrophage colony stimulating factor, and enhanced the levels of anti-inflammatory cytokines interleukin (IL)-4 and IL-10, indicating that GABA could alleviate enteritis in mice. This observation was further supported by transcriptome sequencing, revealing a total of 271 differentially expressed genes, which exhibited a marked enrichment of inflammatory and immune-related pathways, alongside a prominent enhancement of GABA B receptor (GABAR) signaling following GABA administration. Effectively, Baclofen pretreatment alleviated intestinal mucosal damage in LPS-induced mice, suppressed proinflammatory cytokines IL-1β, IL-6, and tumor necrosis factor alpha expressions, and boosted total antioxidant capacity, superoxide dismutase (SOD), and glutathione (GSH) levels. Moreover, Baclofen notably enhanced the viability of LPS-stimulated IPEC-J2 cells, contracted the proinflammatory secretion factors, and reinforced SOD, GSH, and catalase levels, emphasizing the anti-inflammatory and antioxidant effects associated with GABAR activation. Mechanistically, Baclofen restrained the mRNA and protein levels of toll-like receptor 4 (TLR4), myeloid differentiation factor 88 (MyD88), nucleotide-binding oligomerization domain, leucine-rich repeat and pyrin domain-containing 3 (NLRP3), and inducible nitric oxide synthase, while elevating nuclear factor erythroid 2-related factor 2 and heme oxygenase-1 in both mice and IPEC-J2 cells, indicating that activating GABAR strengthened antioxidant abilities by interrupting the TLR4/MyD88/NLRP3 pathway. Furthermore, 16S rDNA analysis demonstrated that Baclofen increased the relative abundance of probiotic, particularly , renowned for its antioxidant properties, while reducing the relative richness of harmful bacteria, predominantly , suggesting that GABAR signaling may have contributed to reversing intestinal flora imbalances to relieve oxidative stress in LPS-induced mice. Our study identified previously unappreciated roles for GABAR signaling in constricting oxidative stress to attenuate enteritis, thus offering novel insights for the treatment of intestinal inflammation.

摘要

氧化应激已成为肠道炎症发生和发展的一个突出因素,主要是因为它在损伤细胞和组织方面起着关键作用。GABA能信号在各种肠道疾病的发生和发展中很重要,但其对氧化应激的影响仍不清楚。我们试图评估GABA能信号是否参与肠炎期间氧化应激的调节。结果表明,脂多糖(LPS)显著降低了小鼠回肠组织中γ-氨基丁酸(GABA)的水平。有趣的是,应用GABA可显著抑制肠黏膜上皮细胞的脱落和炎性细胞浸润,抑制包括粒细胞集落刺激因子和粒细胞-巨噬细胞集落刺激因子在内的促炎因子的表达,并提高抗炎细胞因子白细胞介素(IL)-4和IL-10的水平,表明GABA可以减轻小鼠的肠炎。转录组测序进一步支持了这一观察结果,揭示了总共271个差异表达基因,这些基因在炎症和免疫相关途径中显著富集,并且在给予GABA后GABA B受体(GABAR)信号明显增强。有效地,巴氯芬预处理减轻了LPS诱导的小鼠肠黏膜损伤,抑制了促炎细胞因子IL-1β、IL-6和肿瘤坏死因子α的表达,并提高了总抗氧化能力、超氧化物歧化酶(SOD)和谷胱甘肽(GSH)水平。此外,巴氯芬显著提高了LPS刺激的IPEC-J2细胞的活力,收缩了促炎分泌因子,并增强了SOD、GSH和过氧化氢酶水平,强调了与GABAR激活相关的抗炎和抗氧化作用。机制上,巴氯芬抑制了Toll样受体4(TLR4)、髓样分化因子88(MyD88)、核苷酸结合寡聚化结构域、富含亮氨酸重复序列和含pyrin结构域的3(NLRP3)以及诱导型一氧化氮合酶的mRNA和蛋白质水平,同时提高了小鼠和IPEC-J2细胞中核因子红细胞2相关因子2和血红素加氧酶-1的水平,表明激活GABAR通过中断TLR4/MyD88/NLRP3途径增强了抗氧化能力。此外,16S rDNA分析表明,巴氯芬增加了益生菌的相对丰度,特别是以其抗氧化特性而闻名的,同时降低了有害细菌的相对丰度,主要是,这表明GABAR信号可能有助于逆转肠道菌群失衡,以减轻LPS诱导的小鼠的氧化应激。我们的研究确定了GABAR信号在限制氧化应激以减轻肠炎方面以前未被认识的作用,从而为肠道炎症的治疗提供了新的见解。

https://cdn.ncbi.nlm.nih.gov/pmc/blobs/c4dd/11428452/5b6f64a2e618/antioxidants-13-01141-g001.jpg

文献AI研究员

20分钟写一篇综述,助力文献阅读效率提升50倍。

立即体验

用中文搜PubMed

大模型驱动的PubMed中文搜索引擎

马上搜索

文档翻译

学术文献翻译模型,支持多种主流文档格式。

立即体验