Suppr超能文献

动态糖酵解重编程对胰腺导管腺癌树突状细胞的影响。

Dynamic glycolytic reprogramming effects on dendritic cells in pancreatic ductal adenocarcinoma.

机构信息

Department of Surgery and Oncology, Graduate School of Medical Sciences, Kyushu University, 3-1-1 Maidashi, Higashi-Ku, Fukuoka, 812-8582, Japan.

Department of Anatomic Pathology, Pathological Sciences, Graduate School of Medical Sciences, Kyushu University, Fukuoka, 812-8582, Japan.

出版信息

J Exp Clin Cancer Res. 2024 Sep 30;43(1):271. doi: 10.1186/s13046-024-03192-8.

Abstract

BACKGROUND

Pancreatic ductal adenocarcinoma tumors exhibit resistance to chemotherapy, targeted therapies, and even immunotherapy. Dendritic cells use glucose to support their effector functions and play a key role in anti-tumor immunity by promoting cytotoxic CD8 T cell activity. However, the effects of glucose and lactate levels on dendritic cells in pancreatic ductal adenocarcinoma are unclear. In this study, we aimed to clarify how glucose and lactate can impact the dendritic cell antigen-presenting function and elucidate the relevant mechanisms.

METHODS

Glycolytic activity and immune cell infiltration in pancreatic ductal adenocarcinoma were evaluated using patient-derived organoids and resected specimens. Cell lines with increased or decreased glycolysis were established from KPC mice. Flow cytometry and single-cell RNA sequencing were used to evaluate the impacts on the tumor microenvironment. The effects of glucose and lactate on the bone marrow-derived dendritic cell antigen-presenting function were detected by flow cytometry.

RESULTS

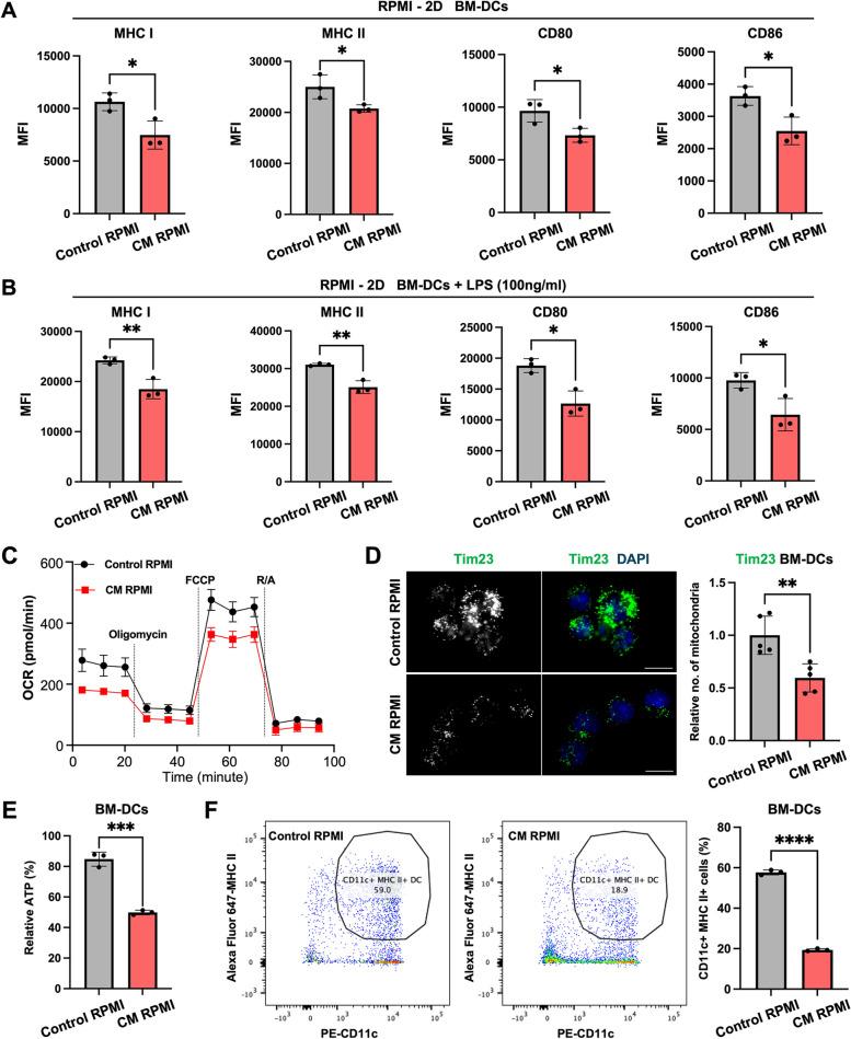
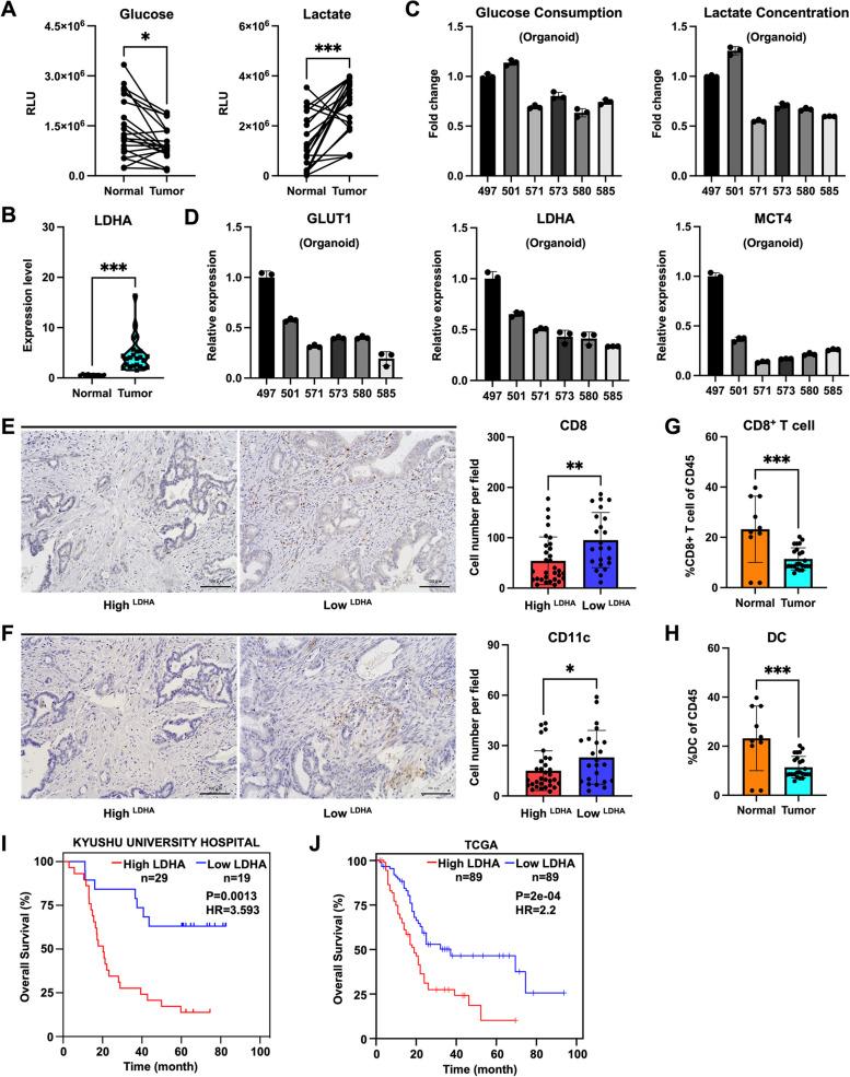
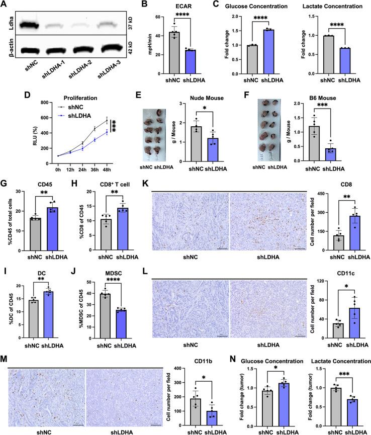
The pancreatic ductal adenocarcinoma tumor microenvironment exhibited low glucose and high lactate concentrations from varying levels of glycolytic activity in cancer cells. In mouse transplantation models, tumors with increased glycolysis showed enhanced myeloid-derived suppressor cell infiltration and reduced dendritic cell and CD8 T cell infiltration, whereas tumors with decreased glycolysis displayed the opposite trends. In three-dimensional co-culture, increased glycolysis in cancer cells suppressed the antigen-presenting function of bone marrow-derived dendritic cells. In addition, low-glucose and high-lactate media inhibited the antigen-presenting and mitochondrial functions of bone marrow-derived dendritic cells.

CONCLUSIONS

Our study demonstrates the impact of dynamic glycolytic reprogramming on the composition of immune cells in the tumor microenvironment of pancreatic ductal adenocarcinoma, especially on the antigen-presenting function of dendritic cells.

摘要

背景

胰腺导管腺癌肿瘤对化疗、靶向治疗甚至免疫治疗具有耐药性。树突状细胞利用葡萄糖来支持其效应功能,并通过促进细胞毒性 CD8 T 细胞的活性在抗肿瘤免疫中发挥关键作用。然而,葡萄糖和乳酸水平对胰腺导管腺癌树突状细胞的影响尚不清楚。在这项研究中,我们旨在阐明葡萄糖和乳酸如何影响树突状细胞的抗原呈递功能,并阐明相关机制。

方法

使用患者来源的类器官和切除标本评估胰腺导管腺癌中的糖酵解活性和免疫细胞浸润。从 KPC 小鼠中建立了糖酵解活性增加或减少的细胞系。使用流式细胞术和单细胞 RNA 测序来评估对肿瘤微环境的影响。通过流式细胞术检测葡萄糖和乳酸对骨髓来源的树突状细胞抗原呈递功能的影响。

结果

胰腺导管腺癌肿瘤微环境中来自癌细胞不同糖酵解活性的葡萄糖浓度低,而乳酸浓度高。在小鼠移植模型中,糖酵解活性增加的肿瘤显示髓样来源的抑制细胞浸润增加,树突状细胞和 CD8 T 细胞浸润减少,而糖酵解活性降低的肿瘤则显示出相反的趋势。在三维共培养中,癌细胞中糖酵解活性的增加抑制了骨髓来源的树突状细胞的抗原呈递功能。此外,低糖和高乳酸培养基抑制了骨髓来源的树突状细胞的抗原呈递和线粒体功能。

结论

我们的研究表明,动态糖酵解重编程对胰腺导管腺癌肿瘤微环境中免疫细胞组成的影响,特别是对树突状细胞的抗原呈递功能的影响。

https://cdn.ncbi.nlm.nih.gov/pmc/blobs/97ce/11441259/d92978941411/13046_2024_3192_Fig1_HTML.jpg

文献AI研究员

20分钟写一篇综述,助力文献阅读效率提升50倍。

立即体验

用中文搜PubMed

大模型驱动的PubMed中文搜索引擎

马上搜索

文档翻译

学术文献翻译模型,支持多种主流文档格式。

立即体验