Suppr超能文献

通过细胞穿透肽诱导的嵌合体偶联物诱导的 DHHC3 降解来抑制 PD-L1 治疗 ICB 耐药性癌症。

Treating ICB-resistant cancer by inhibiting PD-L1 via DHHC3 degradation induced by cell penetrating peptide-induced chimera conjugates.

机构信息

Department of Gynecological Oncology, Zhongnan Hospital of Wuhan University, Wuhan, China.

Department of Urology, Huazhong University of Science and Technology Union Shenzhen Hospital, Shenzhen, China.

出版信息

Cell Death Dis. 2024 Sep 30;15(9):701. doi: 10.1038/s41419-024-07073-y.

Abstract

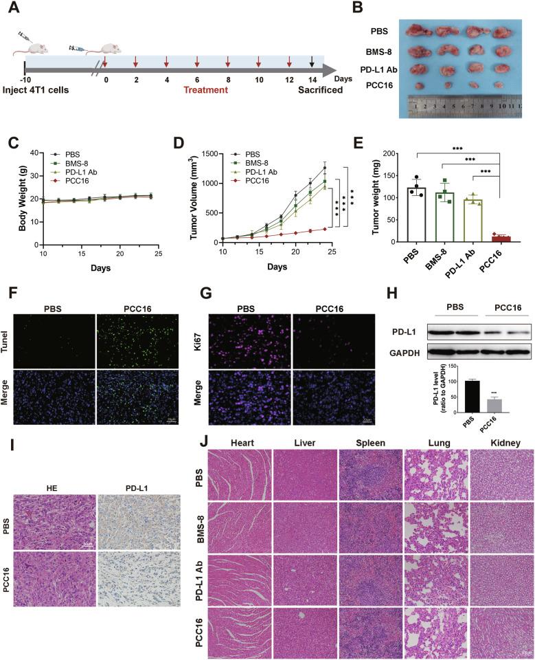
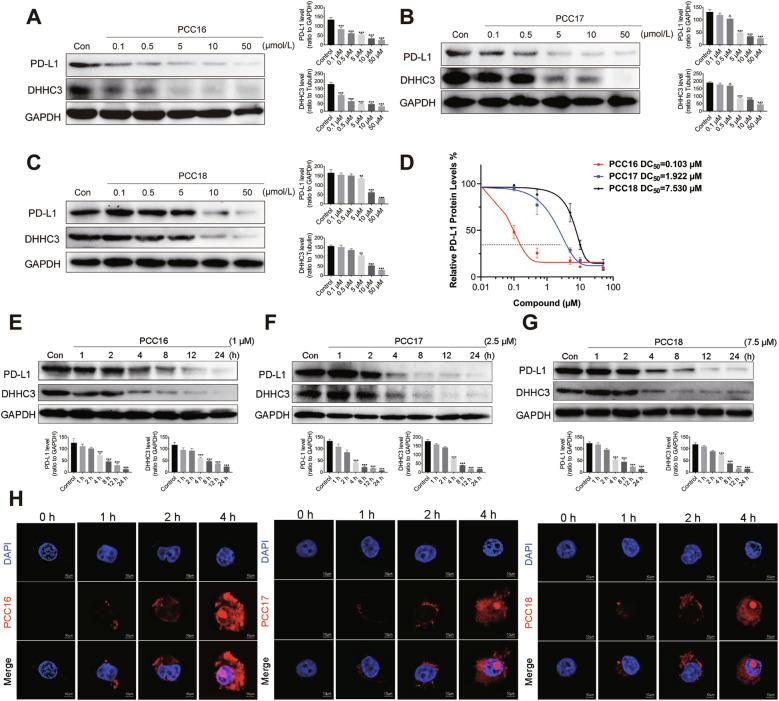
The current selection of ligands for both proteins of interest (POI) and E3 ubiquitin ligase significantly restricts the scope of targeted protein degradation (TPD) technologies. This study introduces cell-penetrating peptide-induced chimera conjugates (cp-PCCs) targeting the DHHC3 enzyme involved in PD-L1 palmitoylation. This approach disrupts PD-L1's immunosuppressive function, enhancing anti-tumor immunity. We developed cp-PCCs to degrade DHHC3, directly linking DHHC3-mediated PD-L1 palmitoylation to PD-L1 stability on tumor cells. Our research utilized both in vitro assays and in vivo experiments in immune checkpoint blockade-resistant mouse models. We focused on a CRBN-based cp-PCC named PCC16, which demonstrated a DC50 of 102 nmol for DHHC3 degradation and significantly reduced PD-L1 levels. In resistant models, PCC16 not only robustly downregulated PD-L1 but also exhibited substantial anti-tumor activity in vivo without significant toxicity. This outperformed traditional inhibitors, showcasing the potential of cp-PCC technology to bypass current PROTAC limitations. Our findings suggest that cp-PCCs offer a promising method for targeting PD-L1 through DHHC3 inhibition and support their continued exploration as a versatile tool in cancer immunotherapy, especially for tumors resistant to standard treatments.

摘要

目前,针对感兴趣的蛋白质 (POI) 和 E3 泛素连接酶的配体选择,极大地限制了靶向蛋白质降解 (TPD) 技术的应用范围。本研究介绍了一种针对 PD-L1 棕榈酰化酶 DHHC3 的细胞穿透肽诱导嵌合体偶联物 (cp-PCC)。该方法破坏了 PD-L1 的免疫抑制功能,增强了抗肿瘤免疫。我们开发了 cp-PCC 来降解 DHHC3,将 DHHC3 介导的 PD-L1 棕榈酰化与肿瘤细胞上 PD-L1 的稳定性直接联系起来。我们的研究利用了体外测定和免疫检查点阻断耐药小鼠模型中的体内实验。我们专注于一种基于 CRBN 的 cp-PCC,名为 PCC16,它对 DHHC3 的降解具有 102nM 的 DC50,并且显著降低了 PD-L1 水平。在耐药模型中,PCC16 不仅能够强烈地下调 PD-L1,而且在体内具有显著的抗肿瘤活性,没有明显的毒性。这超过了传统抑制剂,展示了 cp-PCC 技术绕过当前 PROTAC 局限性的潜力。我们的研究结果表明,cp-PCC 提供了一种通过抑制 DHHC3 来靶向 PD-L1 的有前途的方法,并支持它们作为癌症免疫治疗的多功能工具的进一步探索,特别是对于对标准治疗耐药的肿瘤。

https://cdn.ncbi.nlm.nih.gov/pmc/blobs/0691/11442653/2accb5b575bd/41419_2024_7073_Fig1_HTML.jpg

文献AI研究员

20分钟写一篇综述,助力文献阅读效率提升50倍。

立即体验

用中文搜PubMed

大模型驱动的PubMed中文搜索引擎

马上搜索

文档翻译

学术文献翻译模型,支持多种主流文档格式。

立即体验