Suppr超能文献

外周血单个核细胞的多部位DNA甲基化改变作为早期侵袭性肺腺癌/Ⅰ期肺腺癌诊断的新型生物标志物:一项多中心队列研究

Multisite DNA methylation alterations of peripheral blood mononuclear cells serve as novel biomarkers for the diagnosis of AIS/stage I lung adenocarcinoma: a multicenter cohort study.

作者信息

Li Peilong, Liu Shibiao, Wang Tiantian, Wang Fang, Li Juan, Qi Qiuchen, Zhang Shujun, Xie Yan, Li Jianping, Zhu Yongcai, Yang Suli, Yin Guotao, He Xiaoyi, Li Shijun, Xu Huiting, Xiong Mengqiu, Li Guanghua, Zhang Yi, Du Lutao, Wang Chuanxin

机构信息

Department of Clinical Laboratory, The Second Hospital of Shandong University, Jinan, Shandong, People's Republic of China.

Department of Clinical Laboratory, Qilu Hospital of Shandong University, Shandong Provincial Key Laboratory of Innovation Technology in Laboratory Medicine, Jinan, People's Republic of China.

出版信息

Int J Surg. 2025 Jan 1;111(1):40-54. doi: 10.1097/JS9.0000000000002101.

Abstract

BACKGROUND

Early diagnosis remains an obstacle for improving the outcome of lung adenocarcinoma (LUAD). DNA methylation changes in peripheral blood mononuclear cells (PBMCs) could reflect an immune response to tumorigenesis, providing the theoretical basis for early cancer diagnosis based on immune cell profiling.

METHODS

This multi-center study evaluated the DNA methylation patterns based on PBMCs samples from 1115 individuals at nine medical centers. Genome-wide DNA methylation profiling of PBMCs in a discovery cohort (35 LUAD patients and 50 healthy controls) was performed using Illumina 850K microarray. Candidate differentially methylated CpG positions (DMPs) were selected and validated in a two-step DMPs screening cohort (65 LUAD patients and 80 healthy controls) by pyrosequencing and multiple target region methylation enrichment sequencing (MTRMES). Then, an early LUAD Diagnostic Panel (LDP score) based on multisite methylation-specific chip-based digital PCR was constructed in a training set and then confirmed in a validation set from the LDP score development cohort (389 AIS/stage I LUAD patients and 293 healthy controls). Besides, we included 157 other cancer patients, including 52 gastric cancer (GC) patients, 50 breast cancer (BC) patients, and 55 colorectal cancer (CRC) patients to assess the specificity of the LDP score. In addition, we also evaluated the early warning ability of LDP score for LUAD in a prospective cohort (46 people who were at high-risk of developing LC).

RESULTS

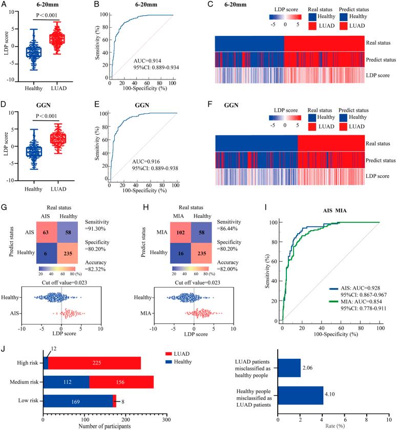
A total of 1415 LUAD-specific DMPs were identified. Then, six DMPs were selected for validation and three DMPs were finally verified. The LDP score was constructed by combining the three DMPs, age, and sex, and showed an AUC of 0.916, sensitivity of 88.17%, and specificity of 80.20% in a combined set, outperforming traditional methods, such as CEA and CT (detection rate: 87.79% vs. 4.69%; 87.79% vs. 35.21%). This diagnostic performance was confirmed in sub-types of LUAD with clinical challenges, such as 6-20 mm LUAD (AUC: 0.914, 95% CI: 0.889-0.934) and ground-glass nodules (AUC: 0.916, 95% CI: 0.889-0.938). Importantly, our LDP score had significant improvement in terms of selecting high-risk individuals who should receive low-dose computed tomography (87.80% vs. 9.28%). Remarkably, the LDP score could predict LUAD around 2 years before clinical diagnosis in our prospective cohort.

CONCLUSIONS

The novel developed LDP score represented a convenient and effective assay for the detection of AIS/stage I LUAD with high sensitivity and specificity, and had demonstrated unique advantages over traditional detection methods.

摘要

背景

早期诊断仍然是改善肺腺癌(LUAD)预后的一个障碍。外周血单个核细胞(PBMCs)中的DNA甲基化变化可反映对肿瘤发生的免疫反应,为基于免疫细胞谱的早期癌症诊断提供理论依据。

方法

这项多中心研究基于来自9个医疗中心的1115名个体的PBMCs样本评估了DNA甲基化模式。使用Illumina 850K芯片对发现队列(35例LUAD患者和50名健康对照)中的PBMCs进行全基因组DNA甲基化分析。通过焦磷酸测序和多靶点区域甲基化富集测序(MTRMES)在两步法差异甲基化CpG位点(DMPs)筛选队列(65例LUAD患者和80名健康对照)中选择并验证候选DMPs。然后,在训练集中构建基于多位点甲基化特异性芯片数字PCR的早期LUAD诊断面板(LDP评分),并在LDP评分开发队列(389例原位腺癌/Ⅰ期LUAD患者和293名健康对照)的验证集中进行确认。此外,我们纳入了157名其他癌症患者,包括52例胃癌(GC)患者、50例乳腺癌(BC)患者和55例结直肠癌(CRC)患者,以评估LDP评分的特异性。此外,我们还在一个前瞻性队列(46名有发展为肺癌高风险的人)中评估了LDP评分对LUAD的早期预警能力。

结果

共鉴定出1415个LUAD特异性DMPs。然后,选择6个DMPs进行验证,最终验证了3个DMPs。通过结合这3个DMPs、年龄和性别构建LDP评分,在合并集中其曲线下面积(AUC)为0.916,敏感性为88.17%,特异性为80.20%,优于传统方法,如癌胚抗原(CEA)和计算机断层扫描(CT)(检测率:87.79%对4.69%;87.79%对35.21%)。在具有临床挑战的LUAD亚型中,如6 - 20毫米的LUAD(AUC:0.914,95%置信区间:0.889 - 0.934)和磨玻璃结节(AUC:0.916,95%置信区间:0.889 - 0.938),这种诊断性能得到了证实。重要的是,我们的LDP评分在选择应接受低剂量计算机断层扫描的高风险个体方面有显著改善(87.80%对9.28%)。值得注意的是,在我们的前瞻性队列中,LDP评分可以在临床诊断前约2年预测LUAD。

结论

新开发的LDP评分是一种用于检测原位腺癌/Ⅰ期LUAD的便捷有效的检测方法,具有高敏感性和特异性,并且与传统检测方法相比具有独特优势。

https://cdn.ncbi.nlm.nih.gov/pmc/blobs/cf76/11745624/7f130f714ac5/js9-111-0040-g001.jpg

文献AI研究员

20分钟写一篇综述,助力文献阅读效率提升50倍。

立即体验

用中文搜PubMed

大模型驱动的PubMed中文搜索引擎

马上搜索

文档翻译

学术文献翻译模型,支持多种主流文档格式。

立即体验