Suppr超能文献

基于条件稳定蛋白-蛋白相互作用的纳米增强型白细胞介素-15 超级激动剂通过精确免疫调节根除实体瘤。

Nanoenabled IL-15 Superagonist via Conditionally Stabilized Protein-Protein Interactions Eradicates Solid Tumors by Precise Immunomodulation.

机构信息

Department of Bioengineering, Graduate School of Engineering, The University of Tokyo, 7-3-1 Hongo, Bunkyo-ku, Tokyo 113-8656, Japan.

Department of Immunotherapeutics, The University of Tokyo Hospital, 7-3-1 Hongo, Bunkyo-ku, Tokyo 113-8655, Japan.

出版信息

J Am Chem Soc. 2024 Nov 27;146(47):32431-32444. doi: 10.1021/jacs.4c08327. Epub 2024 Oct 2.

Abstract

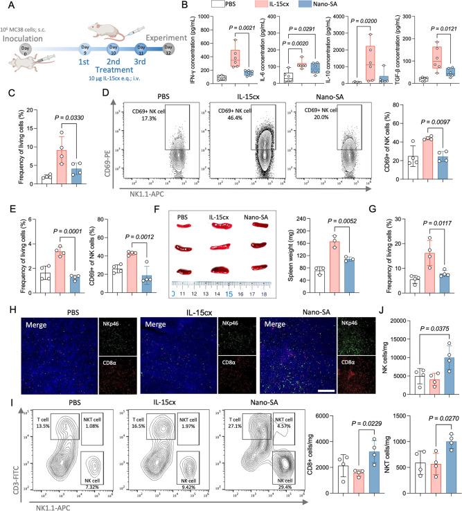
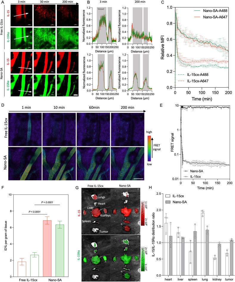
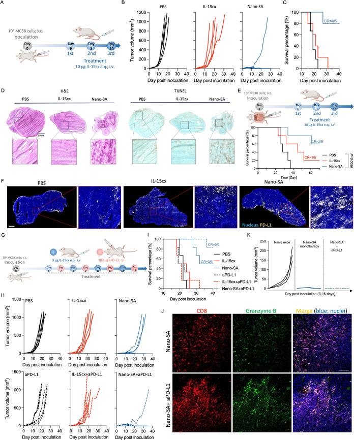
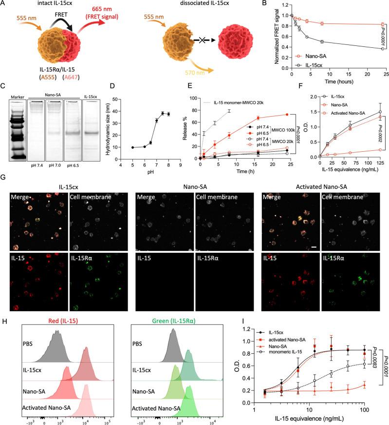
Protein complexes are crucial structures that control many biological processes. Harnessing these structures could be valuable for therapeutic therapy. However, their instability and short lifespans need to be addressed for effective use. Here, we propose an innovative approach based on a functional polymeric cloak that coordinately anchors different domains of protein complexes and assembles them into a stabilized nanoformulation. As the polymer-protein association in the cloak is pH sensitive, the nanoformulation also allows targeting the release of the protein complexes to the acidic microenvironment of tumors for aiding their therapeutic performance. Building on this strategy, we developed an IL-15 nanosuperagonist (Nano-SA) by encapsulating the interleukin-15 (IL-15)/IL-15 Receptor α (IL-15Rα) complex (IL-15cx) for fostering synergistic transpresentation in tumors. Upon intravenous administration, Nano-SA stably circulated in the bloodstream, safeguarding the integrity of IL-15cx until reaching the tumor site, where it selectively released the active complex. Thus, Nano-SA significantly amplified the antitumor immune signals while diminishing systemic off-target effects. In murine colon cancer models, Nano-SA achieved potent immunotherapeutic effects, eradicating tumors without adverse side effects. These findings highlight the transformative potential of nanotechnology for advancing protein complex-based therapies.

摘要

蛋白质复合物是控制许多生物过程的关键结构。利用这些结构对于治疗疗法可能是有价值的。然而,为了有效利用它们,需要解决其不稳定性和短寿命的问题。在这里,我们提出了一种基于功能性聚合物斗篷的创新方法,该方法协调地锚定蛋白质复合物的不同结构域,并将它们组装成稳定的纳米制剂。由于聚合物-蛋白质在斗篷中的结合是 pH 敏感的,因此纳米制剂还可以靶向将蛋白质复合物释放到肿瘤的酸性微环境中,以帮助提高其治疗性能。基于这一策略,我们通过封装白细胞介素 15(IL-15)/白细胞介素 15 受体 α(IL-15Rα)复合物(IL-15cx),开发了一种白细胞介素 15 纳米超级激动剂(Nano-SA),以促进肿瘤中的协同转呈作用。静脉注射后,Nano-SA 在血液中稳定循环,保护 IL-15cx 的完整性,直到到达肿瘤部位,在那里它选择性地释放活性复合物。因此,Nano-SA 显著放大了抗肿瘤免疫信号,同时减少了全身脱靶效应。在小鼠结肠癌模型中,Nano-SA 实现了强大的免疫治疗效果,消除了肿瘤而没有不良反应。这些发现突出了纳米技术在推进基于蛋白质复合物的治疗中的变革潜力。

https://cdn.ncbi.nlm.nih.gov/pmc/blobs/0bca/11613988/a8f3d95a743a/ja4c08327_0001.jpg

文献AI研究员

20分钟写一篇综述,助力文献阅读效率提升50倍。

立即体验

用中文搜PubMed

大模型驱动的PubMed中文搜索引擎

马上搜索

文档翻译

学术文献翻译模型,支持多种主流文档格式。

立即体验