Suppr超能文献

解读真核翻译起始因子3D(EIF3D)在免疫调节和恶性进展中的作用:一项以结肠腺癌为重点的泛癌分析

Deciphering EIF3D's Role in Immune Regulation and Malignant Progression: A Pan-Cancer Analysis with a Focus on Colon Adenocarcinoma.

作者信息

Zhou Yiming, Chai Rui, Wang Yongxiang, Yu Xiaojun

机构信息

Department of Hepatopancreatobiliary Surgery, Zhejiang Cancer Hospital, Hangzhou Institute of Medicine (HIM), Chinese Academy of Sciences, Hangzhou, Zhejiang, 310022, People's Republic of China.

General Surgery, Cancer Center, Department of Colorectal Surgery, Zhejiang Provincial People's Hospital (Affiliated People's Hospital, Hangzhou Medical College), Hangzhou, Zhejiang, 310014, People's Republic of China.

出版信息

J Inflamm Res. 2024 Sep 30;17:6847-6862. doi: 10.2147/JIR.S469948. eCollection 2024.

Abstract

BACKGROUND

EIF3D, a key component of the eukaryotic translation initiation factor 3 (EIF3) complex, is critical in selectively translating mRNAs with atypical cap structures. Its relationship with colon adenocarcinoma (COAD) development and immune infiltration, however, remains under-explored. This study delves into EIF3D's role in COAD using bioinformatics and in vitro experimentation.

MATERIALS AND METHODS

We analyzed EIF3D expression levels utilizing TCGA, GTEx, CPTAC, and TISIDB databases. The TISCH database and ssGSEA method helped in assessing EIF3D's link with the tumor immune microenvironment. EIF3D expression in CRC cells was gauged via real-time PCR. Cell proliferation was assessed using CCK8 and colony formation assays, while migration capabilities were tested through Transwell assays. Flow cytometry facilitated cell cycle distribution and apoptosis analysis. ChIP-qPCR identified transcription factors regulating EIF3D, and bulk sequencing explored EIF3D's pathways in promoting COAD.

RESULTS

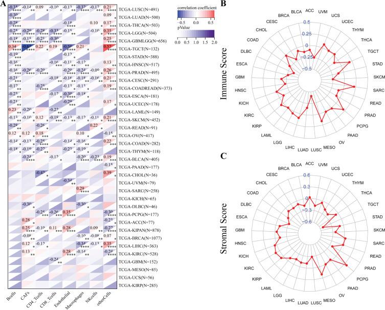
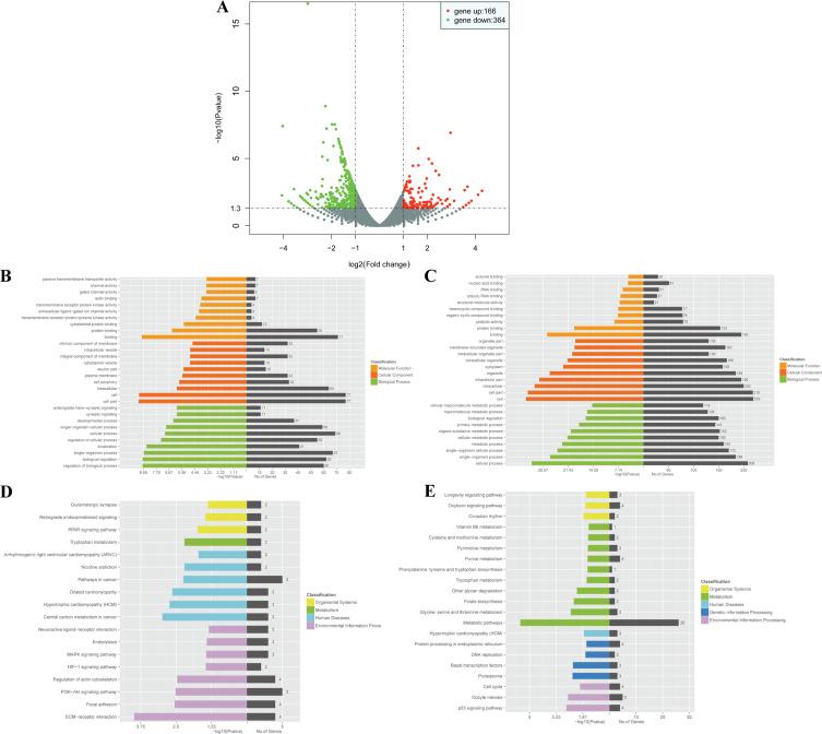
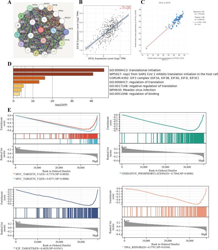
EIF3D upregulation is a common feature in various tumors, especially in COAD, correlating with poor prognosis in many cancer types. It showed significant associations with immune cell and cancer-associated fibroblast (CAF) infiltration across multiple tumors. Additionally, it is closely associated with molecular and immune subtypes of multiple tumors, including COAD. Single-cell analyses depicted EIF3D's distribution and proportion in CRC immune cells. In vitro findings indicated EIF3D knockdown curtailed proliferation and migration, inducing G0/G1 arrest in COAD cells. Moreover, bulk sequencing revealed EIF3D knockdown interferes with multiple cancer-related pathways, likely by curtailing cell cycle and DNA replication activities to regulate cell proliferation.

CONCLUSION

EIF3D emerges as a potential prognostic biomarker for tumor progression and immune infiltration, particularly in COAD, potentially predicting immunotherapy efficacy. Additionally, EIF3D represents a multifaceted target implicated in COAD's malignant progression.

摘要

背景

真核生物翻译起始因子3(EIF3)复合物的关键组成部分EIF3D,在选择性翻译具有非典型帽结构的mRNA中起关键作用。然而,其与结肠腺癌(COAD)发生发展及免疫浸润的关系仍有待深入研究。本研究利用生物信息学和体外实验探究EIF3D在COAD中的作用。

材料与方法

我们利用TCGA、GTEx、CPTAC和TISIDB数据库分析EIF3D表达水平。TISCH数据库和ssGSEA方法有助于评估EIF3D与肿瘤免疫微环境的关联。通过实时PCR检测EIF3D在结直肠癌细胞中的表达。使用CCK8和集落形成试验评估细胞增殖,通过Transwell试验检测迁移能力。流式细胞术有助于细胞周期分布和凋亡分析。ChIP-qPCR鉴定调控EIF3D的转录因子,批量测序探究EIF3D促进COAD的途径。

结果

EIF3D上调是各种肿瘤的常见特征,尤其是在COAD中,与多种癌症类型的不良预后相关。它在多种肿瘤中与免疫细胞和癌症相关成纤维细胞(CAF)浸润显著相关。此外,它与包括COAD在内的多种肿瘤的分子和免疫亚型密切相关。单细胞分析描绘了EIF3D在结直肠癌免疫细胞中的分布和比例。体外研究结果表明,EIF3D敲低可抑制COAD细胞的增殖和迁移,诱导G0/G1期阻滞。此外,批量测序显示EIF3D敲低可能通过减少细胞周期和DNA复制活动来调节细胞增殖,从而干扰多种癌症相关途径。

结论

EIF3D成为肿瘤进展和免疫浸润的潜在预后生物标志物,尤其是在COAD中,可能预测免疫治疗疗效。此外,EIF3D是参与COAD恶性进展的多方面靶点。

https://cdn.ncbi.nlm.nih.gov/pmc/blobs/6804/11451429/0fd1a4887ff0/JIR-17-6847-g0001.jpg

文献AI研究员

20分钟写一篇综述,助力文献阅读效率提升50倍。

立即体验

用中文搜PubMed

大模型驱动的PubMed中文搜索引擎

马上搜索

文档翻译

学术文献翻译模型,支持多种主流文档格式。

立即体验