Suppr超能文献

用于维生素 E 递送的双重响应性肾损伤细胞靶向纳米颗粒治疗缺血再灌注诱导的急性肾损伤。

Dual-responsive renal injury cells targeting nanoparticles for vitamin E delivery to treat ischemia reperfusion-induced acute kidney injury.

机构信息

Department of Critical Care Medicine, Zhongnan Hospital of Wuhan University, Wuhan, 430000, Hubei, China.

Clinical Research Center of Hubei Critical Care Medicine, Wuhan, China.

出版信息

J Nanobiotechnology. 2024 Oct 15;22(1):626. doi: 10.1186/s12951-024-02894-7.

Abstract

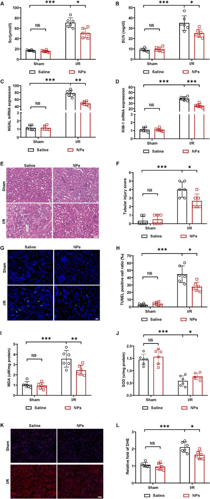
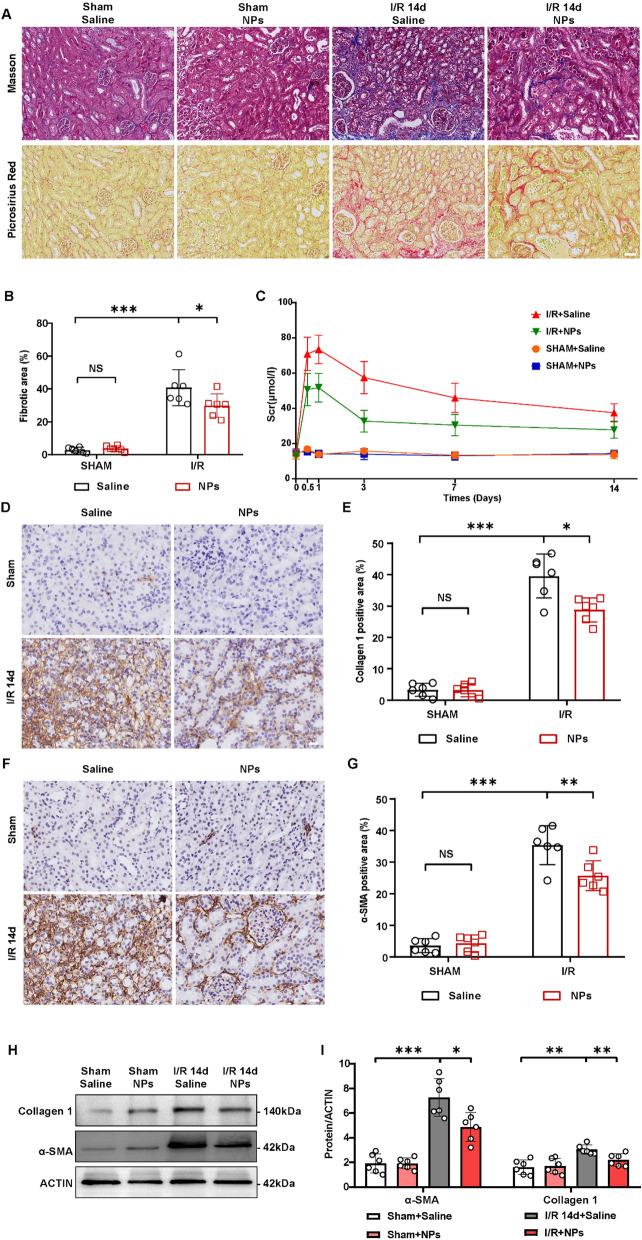
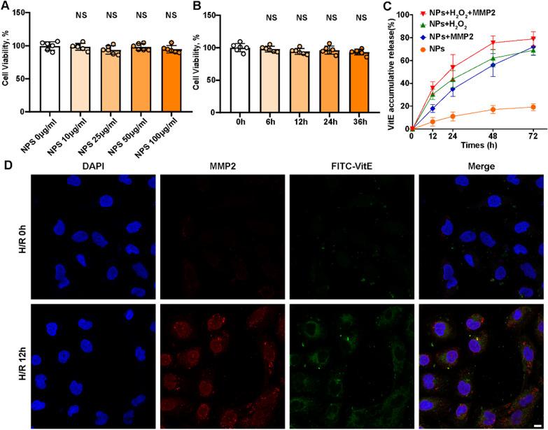
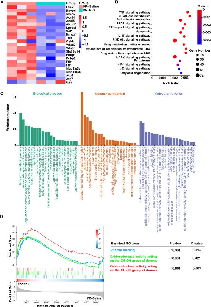
Ischemia/reperfusion (I/R) is an important inducer of acute kidney injury (AKI), and triggers the generation of reactive oxygen species (ROS) and the expression of matrix metalloproteinase 2 (MMP2), exacerbating kidney damage. Given the immense potential of vitamin E (VitE) as a natural fat-soluble antioxidant in kidney protection, we designed the nanoparticles (NPs) that could dual respond to ROS and MMP2, aiming to accurately deliver VitE to renal injury cells. The NPs utilized Gel-SH as a sensitive receptor for MMP2 and diselenide as a sensitive receptor for ROS, while PEG modification enhanced biocompatibility and prevented phagocytosis mediated by the mononuclear phagocyte system. The amphiphilic Gel-SH and diselenide encapsulate the liposoluble VitE and self-assemble into the NPs with a hydrodynamic size of 69.92 nm. Both in vivo and in vitro experiments based on these NPs show good biocompatibility and the ability of target renal injury cells. In vivo kidney I/R injury models and in vitro cell hypoxia/reoxygenation models, the NPs have demonstrated effects in reducing oxidative stress and alleviating AKI. Notably, VitE can preferentially react with peroxyl radical (LOO•) than polyunsaturated fatty acid (PUFA), inhibiting the formation of carbon centered radical (L•), thereby blocking the chain reaction between PUFA and LOO• in ferroptosis. The NPs also inhibit the transition from AKI to chronic kidney disease, with few side effects. Thus, the NPs with dual-responsiveness to MMP2 and ROS for targeted delivery of VitE to renal injury cells exhibit remarkable effects in inhibiting ROS and the chain reactions of ferroptosis, making it a promising therapeutic agent against AKI caused by I/R.

摘要

缺血/再灌注(I/R)是急性肾损伤(AKI)的重要诱导因素,它会触发活性氧(ROS)的产生和基质金属蛋白酶 2(MMP2)的表达,从而加重肾脏损伤。鉴于维生素 E(VitE)作为一种天然脂溶性抗氧化剂在肾脏保护方面的巨大潜力,我们设计了能够双重响应 ROS 和 MMP2 的纳米颗粒(NPs),旨在将 VitE 精确递送到肾损伤细胞。该 NPs 利用 Gel-SH 作为 MMP2 的敏感受体,利用二硒键作为 ROS 的敏感受体,而 PEG 修饰增强了生物相容性并防止了单核吞噬细胞系统介导的吞噬作用。两亲性的 Gel-SH 和二硒键包裹脂溶性的 VitE,并自组装成水动力直径为 69.92nm 的 NPs。基于这些 NPs 的体内和体外实验均显示出良好的生物相容性和靶向肾损伤细胞的能力。在体内肾 I/R 损伤模型和体外细胞缺氧/复氧模型中,这些 NPs 表现出减轻氧化应激和缓解 AKI 的作用。值得注意的是,VitE 可以优先与过氧自由基(LOO•)反应,而不是与多不饱和脂肪酸(PUFA)反应,从而抑制碳中心自由基(L•)的形成,从而阻断 PUFA 和 LOO•之间在铁死亡中的链式反应。NPs 还抑制了 AKI 向慢性肾脏病的转变,且副作用较少。因此,具有 MMP2 和 ROS 双重响应性的 NPs 能够将 VitE 靶向递送到肾损伤细胞,在抑制 ROS 和铁死亡的链式反应方面具有显著效果,有望成为治疗 I/R 引起的 AKI 的治疗药物。

https://cdn.ncbi.nlm.nih.gov/pmc/blobs/255d/11481814/c7d159db17b1/12951_2024_2894_Fig1_HTML.jpg

文献AI研究员

20分钟写一篇综述,助力文献阅读效率提升50倍。

立即体验

用中文搜PubMed

大模型驱动的PubMed中文搜索引擎

马上搜索

文档翻译

学术文献翻译模型,支持多种主流文档格式。

立即体验