Suppr超能文献

Wnt/β-连环蛋白与Dll1介导的Notch信号通路在Lgr5阳性肠干细胞中的协同作用调节了葡聚糖硫酸钠诱导的结肠炎小鼠模型中的黏膜损伤与修复。

Cooperation of Wnt/β-catenin and Dll1-mediated Notch pathway in Lgr5-positive intestinal stem cells regulates the mucosal injury and repair in DSS-induced colitis mice model.

作者信息

Ou Weijun, Xu Weimin, Wang Yaosheng, Hua Zhebin, Ding Wenjun, Cui Long, Du Peng

机构信息

Department of Colorectal Surgery, Xinhua Hospital, Shanghai Jiaotong University, School of Medicine, Shanghai, P. R. China.

Shanghai Colorectal Cancer Research Center, Shanghai, P. R. China.

出版信息

Gastroenterol Rep (Oxf). 2024 Oct 23;12:goae090. doi: 10.1093/gastro/goae090. eCollection 2024.

Abstract

BACKGROUND

Lgr5-positive cells located in the basal layer of crypts have self-regenerative and proliferative differentiation potentials of intestinal stem cells (ISCs), maintaining a balance of regeneration-repair in mucosal epithelium. However, the mechanisms of mucosal repair that are regulated by ISCs in ulcerative colitis (UC) remain unclear.

METHOD

Colon tissues from patients with UC were collected to test β-catenin and Notch1 expression by using Western blot and quantitative real-time polymerase chain reaction (PCR). mice, mice, and mice were used to cross with mice to generate mice of different genotypes, altering the activation of Wnt/β-catenin and Dll1-mediated Notch signaling in ISCs . Dextran sulfate sodium (DSS) was used to induce a colitis mice model. Intestinal organoids were isolated and cultured to observe the proliferation and differentiation levels of ISCs.

RESULT

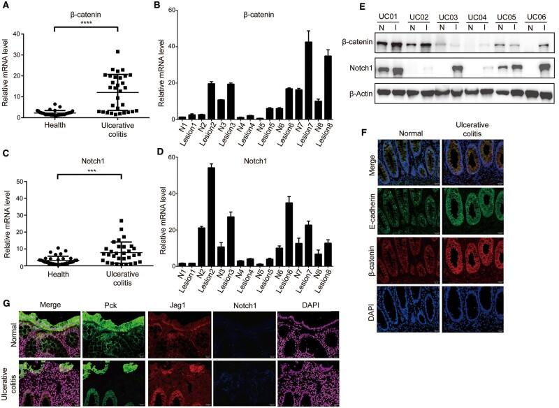
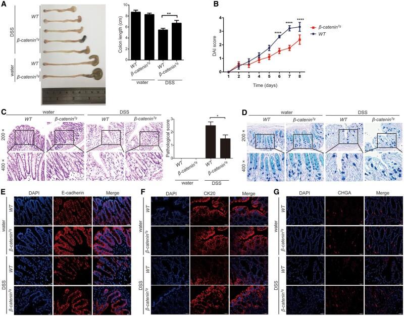
β-catenin and Notch1 expression were significantly increased in the inflamed colon tissues from patients with UC. Wnt/β-catenin activation and Dll1-mediated Notch pathway inhibition in Lgr5-positive stem cells promoted the expressions of E-cadherin, CK20, and CHGA in colonic organoids and epithelium, implying the promotion of colonic epithelial integrity. Activation of Wnt/β-catenin and suppression of Dll1-mediated Notch pathway in Lgr5-positive ISCs alleviated the DSS-induced intestinal mucosal inflammation in mice.

CONCLUSIONS

Lgr5-positive ISCs are characterized by self-renewal and high dividend potential, which play an important role in the injury and repair of intestinal mucosa. More importantly, the Wnt/β-catenin signaling pathway cooperates with the Notch signaling pathway to maintain the function of the Lgr5-positive ISCs.

摘要

背景

位于隐窝基底层的Lgr5阳性细胞具有肠道干细胞(ISC)的自我更新和增殖分化潜能,维持黏膜上皮再生 - 修复的平衡。然而,溃疡性结肠炎(UC)中ISC调节黏膜修复的机制仍不清楚。

方法

收集UC患者的结肠组织,采用蛋白质免疫印迹法和定量实时聚合酶链反应(PCR)检测β - 连环蛋白和Notch1的表达。使用 小鼠、 小鼠和 小鼠与 小鼠杂交,以产生不同基因型的小鼠,改变ISC中Wnt/β - 连环蛋白和Dll1介导的Notch信号的激活。用葡聚糖硫酸钠(DSS)诱导结肠炎小鼠模型。分离并培养肠道类器官,观察ISC的增殖和分化水平。

结果

UC患者炎症结肠组织中β - 连环蛋白和Notch1表达显著增加。Lgr5阳性干细胞中Wnt/β - 连环蛋白激活和Dll1介导的Notch通路抑制促进了结肠类器官和上皮中E - 钙黏蛋白、CK20和CHGA的表达,这意味着促进了结肠上皮完整性。Lgr5阳性ISC中Wnt/β - 连环蛋白的激活和Dll1介导的Notch通路的抑制减轻了DSS诱导的小鼠肠道黏膜炎症。

结论

Lgr5阳性ISC具有自我更新和高分化潜能的特点,在肠黏膜损伤和修复中起重要作用。更重要的是,Wnt/β - 连环蛋白信号通路与Notch信号通路协同维持Lgr5阳性ISC的功能。

https://cdn.ncbi.nlm.nih.gov/pmc/blobs/e0bb/11498905/5a51740370aa/goae090f1.jpg

文献AI研究员

20分钟写一篇综述,助力文献阅读效率提升50倍。

立即体验

用中文搜PubMed

大模型驱动的PubMed中文搜索引擎

马上搜索

文档翻译

学术文献翻译模型,支持多种主流文档格式。

立即体验