Suppr超能文献

FSP1与GPX4协同作用以抑制慢性阻塞性肺疾病中的铁死亡。

FSP1 Acts in Parallel with GPX4 to Inhibit Ferroptosis in Chronic Obstructive Pulmonary Disease.

作者信息

Yang Yue, Shen Weiyu, Zhang Zheming, Dai Youai, Zhang Zixiao, Liu Tingting, Yu Jinyan, Huang Shulun, Ding Yu, You Rong, Wang Ziteng, Wu Yan, Bian Tao

机构信息

Department of Respiratory Medicine, The Affiliated Wuxi People's Hospital of Nanjing Medical University, Wuxi People's Hospital, Wuxi Medical Center, Nanjing Medical University, Wuxi, People's Republic of China.

出版信息

Am J Respir Cell Mol Biol. 2025 May;72(5):551-562. doi: 10.1165/rcmb.2023-0467OC.

Abstract

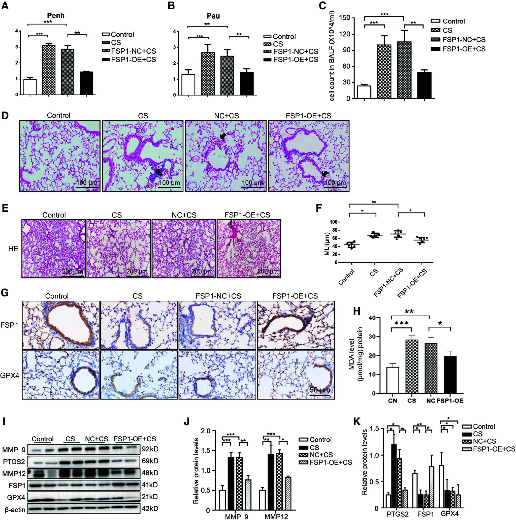
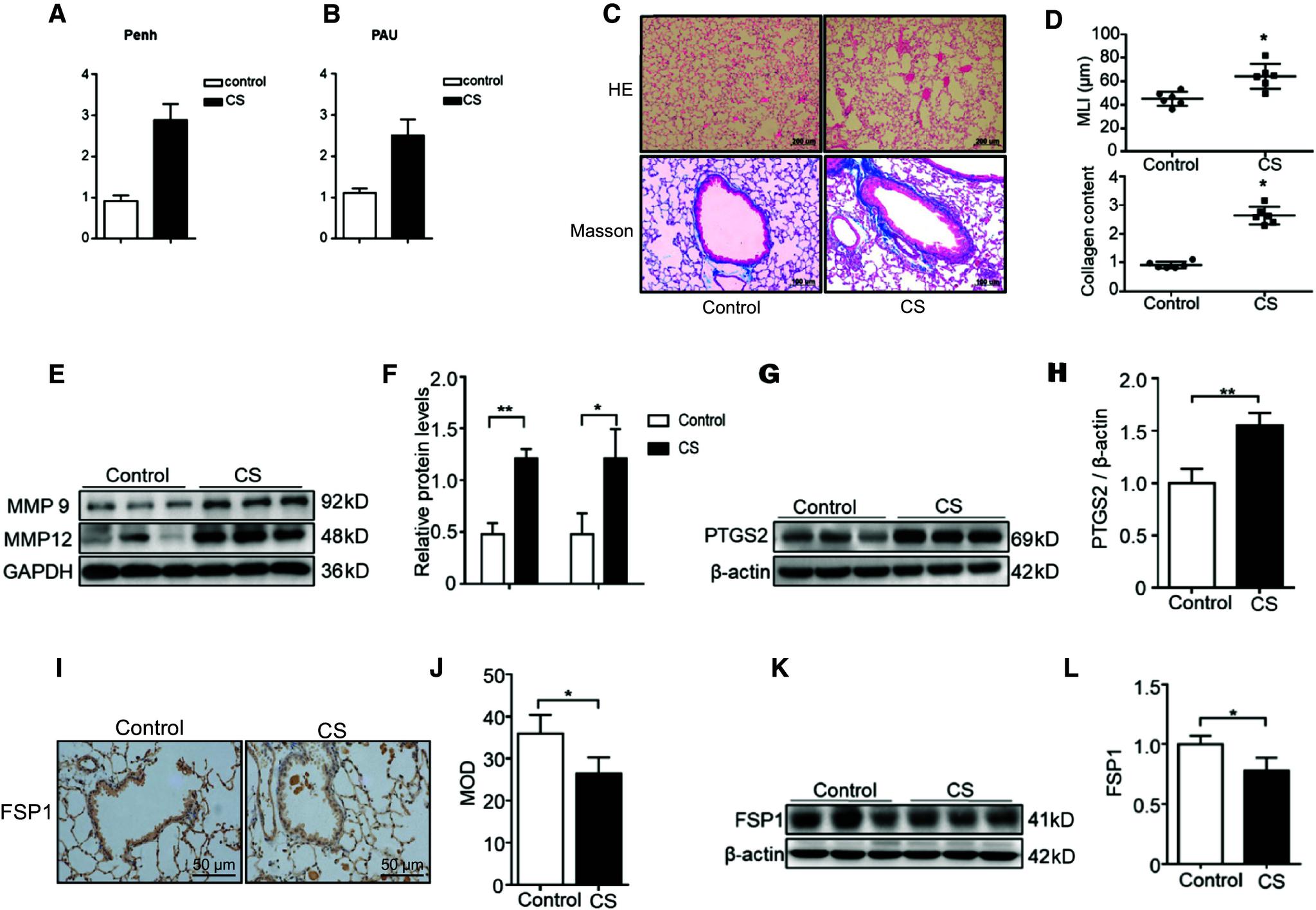
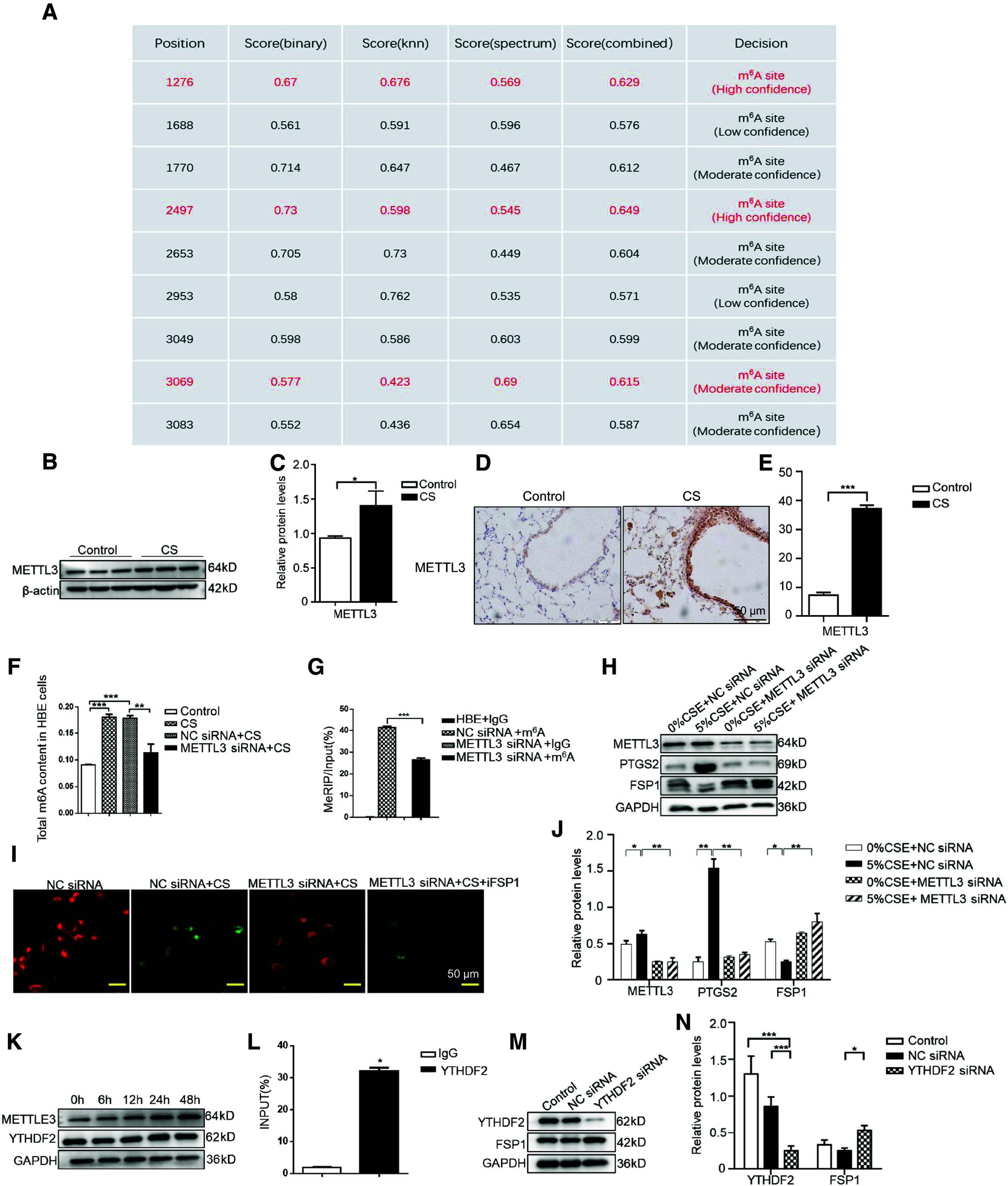
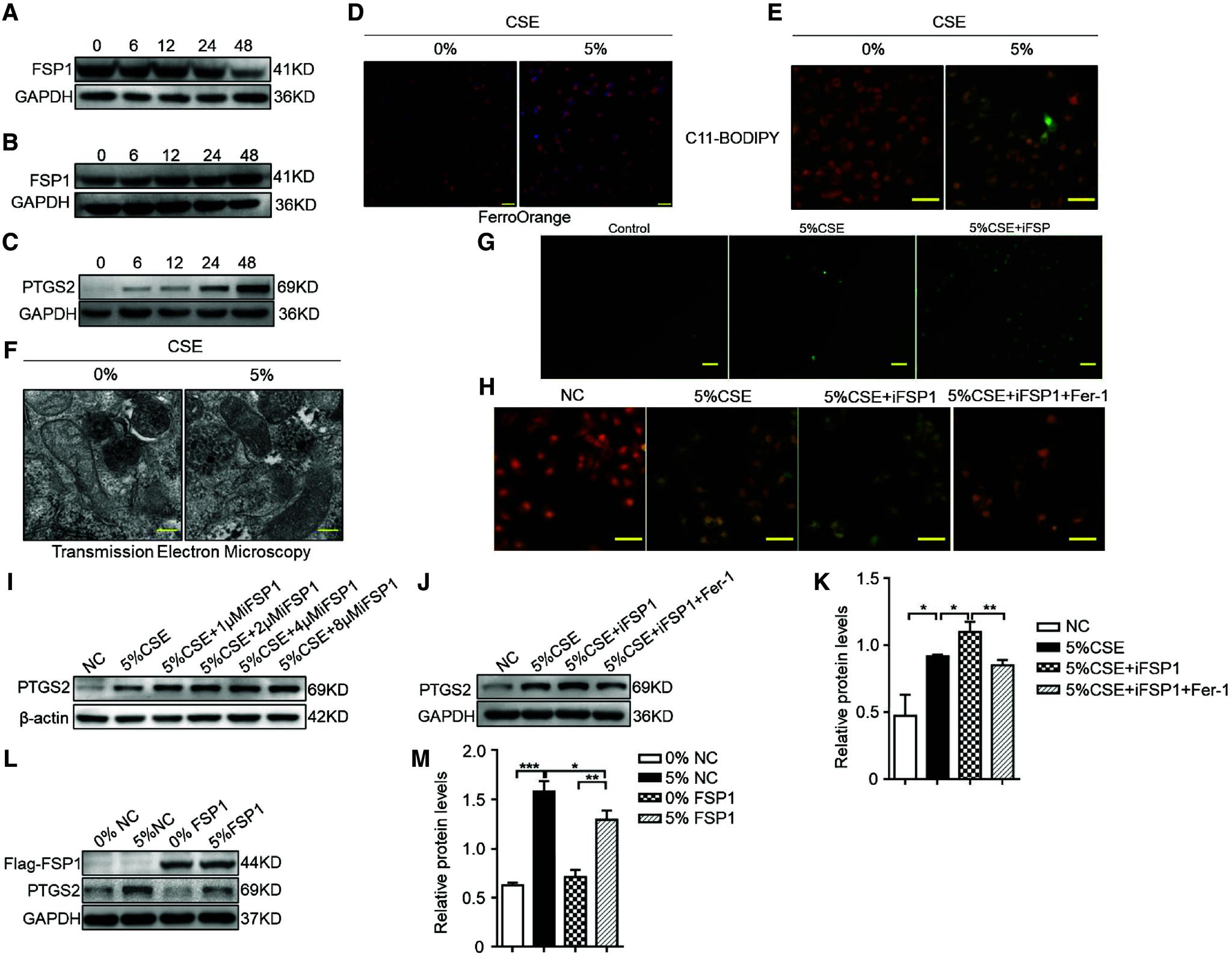
GPX4 (glutathione peroxidase 4) has recently been reported to play an important role in the pathogenesis of chronic obstructive pulmonary disease (COPD). FSP1 (ferroptosis suppressor protein-1) is a protein that defends against ferroptosis in parallel with GPX4, but its role in the pathogenesis of COPD remains unexplored, and further research is needed. Normal and COPD lung tissues were obtained from lobectomy and lung transplant specimens, respectively. FSP1-overexpressing mice were established by monthly transfection with adenoassociated virus 9-FSP1 through modified intranasal administration. The expression of FSP1, GPX4, and PTGS2 (prostaglandin-endoperoxide synthase 2) was measured by Western blotting, immunohistochemistry and other methods. The correlation between FSP1 and ferroptosis and the role of FSP1 in COPD were explored by screening the expression of ferroptosis-related genes in a COPD cell model after the inhibition and overexpression of FSP1. We then explored the underlying mechanism of low FSP1 expression in patients with COPD by methylated RNA immunoprecipitation quantitative qPCR. We found that cigarette smoke exposure can lead to an increase in lipid peroxide production and ultimately ferroptosis, which is negatively regulated by FSP1 activity. FSP1 overexpression can prevent ferroptosis and alleviate emphysema. Next, we found that decreased FSP1 expression was caused by increased N6-methyladenosine modification of FSP1 mRNA. Moreover, the level of FSP1 decreased in a YTHDF2-dependent manner. These results indicate that METTL3-induced FSP1 mRNA methylation leading to low FSP1 expression is a potential therapeutic target for COPD.

摘要

最近有报道称,谷胱甘肽过氧化物酶4(GPX4)在慢性阻塞性肺疾病(COPD)的发病机制中起重要作用。铁死亡抑制蛋白1(FSP1)是一种与GPX4并行防御铁死亡的蛋白质,但其在COPD发病机制中的作用仍未得到探索,需要进一步研究。分别从肺叶切除标本和肺移植标本中获取正常和COPD肺组织。通过改良鼻内给药每月用腺相关病毒9-FSP1转染建立FSP1过表达小鼠。采用蛋白质免疫印迹、免疫组织化学等方法检测FSP1、GPX4和前列腺素内过氧化物合酶2(PTGS2)的表达。通过在FSP1抑制和过表达后筛选COPD细胞模型中铁死亡相关基因的表达,探讨FSP1与铁死亡的相关性以及FSP1在COPD中的作用。然后,我们通过甲基化RNA免疫沉淀定量qPCR探讨了COPD患者FSP1低表达的潜在机制。我们发现,接触香烟烟雾会导致脂质过氧化物生成增加并最终导致铁死亡,而FSP1活性对其具有负调节作用。FSP1过表达可预防铁死亡并减轻肺气肿。接下来,我们发现FSP1表达降低是由FSP1 mRNA的N6-甲基腺苷修饰增加所致。此外,FSP1水平以YTHDF2依赖的方式降低。这些结果表明,METTL3诱导的FSP1 mRNA甲基化导致FSP1低表达是COPD的一个潜在治疗靶点。

https://cdn.ncbi.nlm.nih.gov/pmc/blobs/c3ab/12051924/3d63018222b5/rcmb.2023-0467OCf1.jpg

文献AI研究员

20分钟写一篇综述,助力文献阅读效率提升50倍。

立即体验

用中文搜PubMed

大模型驱动的PubMed中文搜索引擎

马上搜索

文档翻译

学术文献翻译模型,支持多种主流文档格式。

立即体验