Suppr超能文献

基于 miR-424-5p 依赖的 cyclin E1 扩增的 PKMYT1 抑制治疗顺铂耐药膀胱癌的新方法的开发。

Development of a novel treatment based on PKMYT1 inhibition for cisplatin-resistant bladder cancer with miR-424-5p-dependent cyclin E1 amplification.

机构信息

Department of Urology, Graduate School of Medical and Dental Sciences, Kagoshima University, 8-35-1 Sakuragaoka, Kagoshima, 890-8520, Japan.

出版信息

BMC Cancer. 2024 Oct 29;24(1):1333. doi: 10.1186/s12885-024-13109-5.

Abstract

BACKGROUND

Chemotherapy including cisplatin is recommended for the treatment of advanced bladder cancer, but its effectiveness is limited due to the acquisition of drug resistance. Although several mechanisms of cisplatin resistance have been reported, there are still many unknowns, and treatment of cisplatin-resistant bladder cancer remains difficult. Accordingly, in this study, we aimed to identify and characterize microRNAs involved in cisplatin resistance.

METHODS

Small RNA sequencing analysis was performed to search for microRNAs related to cisplatin resistance. The identified microRNAs were then characterized using gain-of-function studies, sensitivity analysis, target gene analysis, and cellular assays.

RESULTS

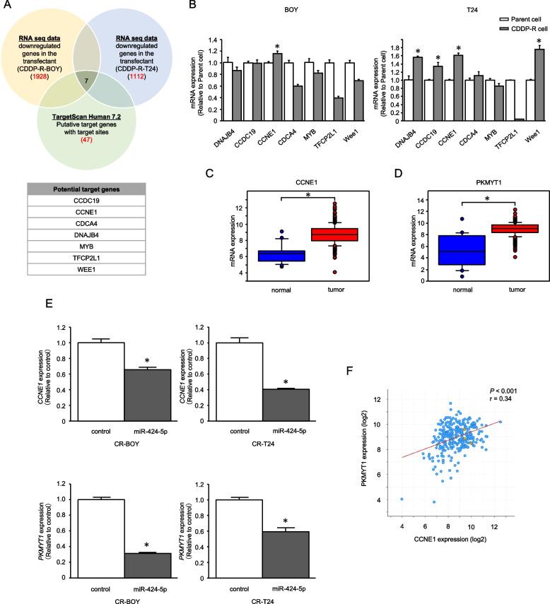
We identified miR-424-5p as a candidate microRNA that was downregulated in cisplatin-resistant strains compared with parental strains. Notably, in gain-of-function studies, miR-424-5p suppressed the proliferative ability of cisplatin-resistant bladder cancer (CDDP-R BC). Furthermore, miR-424-5p restored sensitivity to cisplatin. RNA sequence analysis revealed seven candidate genes targeted by this microRNA. Among them, cyclin E1 (CCNE1) was chosen for subsequent analyses because its expression was upregulated in cisplatin-resistant cells compared with parental cells and because recent studies have shown that CCNE1 amplification is synthetic lethal with PKMYT1 kinase inhibition. Therefore, we performed functional analysis using the PKMYT1 inhibitor RP-6306 and demonstrated that RP-6306 inhibited cell growth through suppression of mitotic entry and restored cisplatin sensitivity in CDDP-R BC.

CONCLUSIONS

Overall, our findings provided insights into the development of novel therapeutic strategies for CDDP-R BC.

摘要

背景

含顺铂的化疗被推荐用于治疗晚期膀胱癌,但由于获得耐药性,其疗效有限。尽管已经报道了几种顺铂耐药的机制,但仍有许多未知因素,治疗顺铂耐药性膀胱癌仍然很困难。因此,在本研究中,我们旨在鉴定和表征与顺铂耐药相关的 microRNAs。

方法

进行小 RNA 测序分析,以寻找与顺铂耐药相关的 microRNAs。然后,使用功能获得研究、敏感性分析、靶基因分析和细胞测定来表征鉴定出的 microRNAs。

结果

我们鉴定出 miR-424-5p 是候选 microRNA,与亲本株相比,其在顺铂耐药株中下调。值得注意的是,在功能获得研究中,miR-424-5p 抑制了顺铂耐药性膀胱癌(CDDP-R BC)的增殖能力。此外,miR-424-5p 恢复了对顺铂的敏感性。RNA 序列分析揭示了该 microRNA 靶向的七个候选基因。其中,细胞周期蛋白 E1(CCNE1)被选为后续分析的对象,因为与亲本细胞相比,其在顺铂耐药细胞中的表达上调,并且最近的研究表明,CCNE1 扩增与 PKMYT1 激酶抑制具有合成致死性。因此,我们使用 PKMYT1 抑制剂 RP-6306 进行了功能分析,并证明 RP-6306 通过抑制有丝分裂进入抑制细胞生长,并恢复 CDDP-R BC 对顺铂的敏感性。

结论

总的来说,我们的研究结果为开发治疗 CDDP-R BC 的新治疗策略提供了思路。

https://cdn.ncbi.nlm.nih.gov/pmc/blobs/9621/11523841/c4b3ebec9e11/12885_2024_13109_Fig1_HTML.jpg

文献AI研究员

20分钟写一篇综述,助力文献阅读效率提升50倍。

立即体验

用中文搜PubMed

大模型驱动的PubMed中文搜索引擎

马上搜索

文档翻译

学术文献翻译模型,支持多种主流文档格式。

立即体验