Suppr超能文献

一种新型酯酶调节肺炎克雷伯菌的高黏液性和毒力。

A novel esterase regulates Klebsiella pneumoniae hypermucoviscosity and virulence.

机构信息

Department of Laboratory Medicine, Beijing Xiaotangshan Hospital, Beijing, China.

Center for Infectious Disease Research, School of Basic Medical Sciences, Tsinghua Medicine, Tsinghua University, Beijing, China.

出版信息

PLoS Pathog. 2024 Oct 31;20(10):e1012675. doi: 10.1371/journal.ppat.1012675. eCollection 2024 Oct.

Abstract

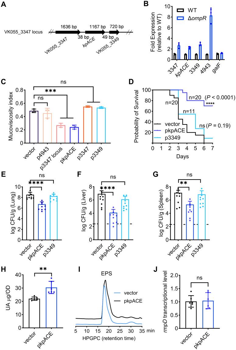
Klebsiella pneumoniae, an emerging multidrug-resistant pathogen, exhibits hypermucoviscosity (HMV) as a critical virulence trait mediated by its capsular polysaccharide (CPS). Recent discoveries have determined acetylation as a significant modification for CPS, although its impact on HMV and virulence was previously unknown. This study elucidates the roles of two enzymes: Klebsiella pneumoniae Acetylated CPS Esterase (KpACE), an esterase that removes acetyl groups from CPS, and WcsU, an acetyltransferase that adds acetyl groups to CPS. KpACE is highly upregulated in an ompR-deficient mutant lacking HMV, and its overexpression consistently reduces HMV and diminishes virulence in a mouse model of pneumonia. The esterase domain-containing KpACE effectively deacetylates model sugar substrates and CPS-K2. Site-directed mutagenesis of the conserved catalytic histidine residue at position 370 significantly reduces its enzymatic activity. This reduction correlates with decreased HMV, affecting key virulence traits including biofilm formation and serum resistance. Similarly, a deficiency in the wcsU gene abolishes CPS acetylation, and reduces HMV and virulence. These results highlight the importance of the delicate balance between CPS acetylation by WcsU and deacetylation by KpACE in regulating the pathogenicity of K. pneumoniae. Understanding this balance provides new insights into the modulation of virulence traits and potential therapeutic targets for combating K. pneumoniae infections.

摘要

肺炎克雷伯菌是一种新兴的多药耐药病原体,其高黏液性(HMV)是由荚膜多糖(CPS)介导的关键毒力特征。最近的发现确定了乙酰化是 CPS 的一个重要修饰,尽管其对 HMV 和毒力的影响以前是未知的。本研究阐明了两种酶的作用:肺炎克雷伯菌乙酰化 CPS 酯酶(KpACE),它是一种从 CPS 上去除乙酰基的酯酶,以及 WcsU,它是一种向 CPS 添加乙酰基的乙酰转移酶。KpACE 在缺乏 HMV 的 ompR 缺陷突变体中高度上调,其过表达一致降低 HMV 并减弱肺炎小鼠模型中的毒力。含有酯酶结构域的 KpACE 有效地去乙酰化模型糖底物和 CPS-K2。位于位置 370 的保守催化组氨酸残基的定点突变显著降低了其酶活性。这种减少与 HMV 的降低相关,影响关键的毒力特征,包括生物膜形成和血清抗性。同样,wcsU 基因的缺陷会消除 CPS 的乙酰化,降低 HMV 和毒力。这些结果强调了 WcsU 对 CPS 乙酰化和 KpACE 对 CPS 去乙酰化之间的微妙平衡在调节肺炎克雷伯菌致病性方面的重要性。了解这种平衡为调节毒力特征和对抗肺炎克雷伯菌感染的潜在治疗靶点提供了新的见解。

https://cdn.ncbi.nlm.nih.gov/pmc/blobs/183e/11556721/d1c4f0eb93ec/ppat.1012675.g001.jpg

文献AI研究员

20分钟写一篇综述,助力文献阅读效率提升50倍。

立即体验

用中文搜PubMed

大模型驱动的PubMed中文搜索引擎

马上搜索

文档翻译

学术文献翻译模型,支持多种主流文档格式。

立即体验