Suppr超能文献

基于微血管侵犯和免疫相关基因构建并验证肝癌的预后signature。

Construction and validation of a prognostic signature based on microvascular invasion and immune-related genes in hepatocellular carcinoma.

机构信息

Department of Hepatobiliary and Pancreatic Surgery, The First Affiliated Hospital of Zhengzhou University, No. 1, East Jianshe Road, Zhengzhou, 450052, Henan, China.

Thyroid Surgery Department, The First Affiliated Hospital of Zhengzhou University, Zhengzhou, China.

出版信息

Sci Rep. 2024 Nov 6;14(1):26994. doi: 10.1038/s41598-024-78467-3.

Abstract

BACKGROUND

Microvascular invasion (MVI) is an independent risk factor of poor prognosis in hepatocellular carcinoma (HCC) and can be used to guide the diagnosis and treatment of HCC. The immune system serves as an integral role in the incidence and progression of HCC. However, the molecular biology correlation between MVI and tumor immunity and the value of combining the two parameters to predict patient prognosis and HCC response to treatment remain to be evaluated.

RESULTS

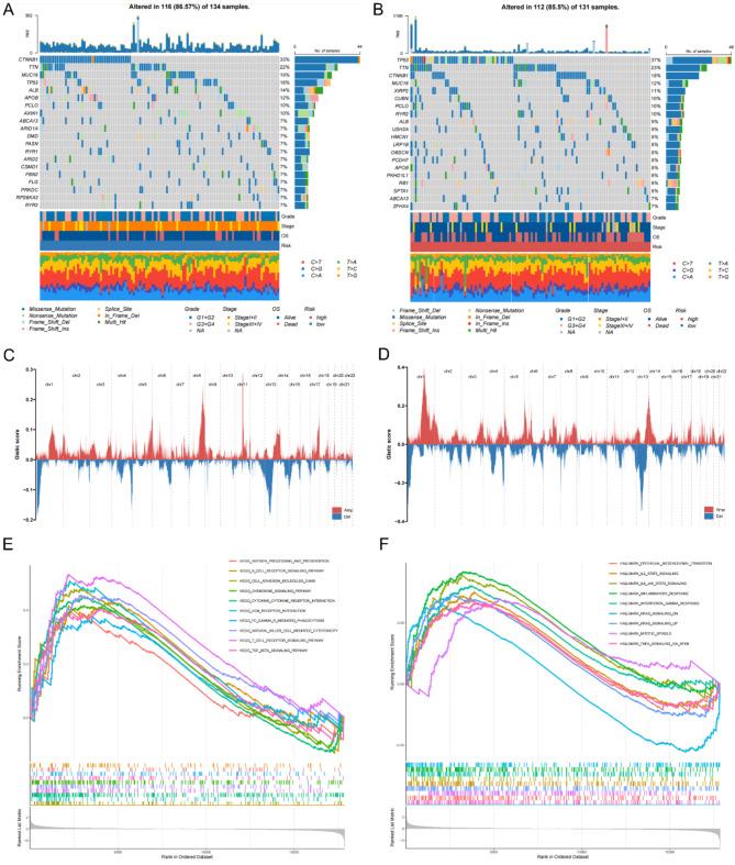
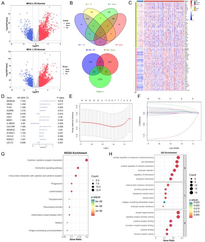
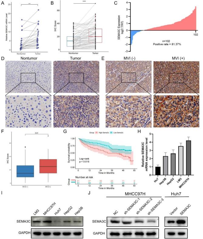
In this study, we used univariate Cox regression analysis and least absolute shrinkage and selection operator (LASSO) Cox analysis to establish the MVI and immune-related gene index (MIRGPI) including eight genes. We demonstrated that the MIRGPI was an independent risk factor in predicting the prognosis of HCC. Subsequently, our research established a nomogram model combining pathologic characteristics and verified its good clinical application value. In addition, our study found that the TP53 gene had a higher mutation frequency and a lower degree of immune infiltration in the high-risk group. The low-risk group had higher sensitivity to immunotherapy, sorafenib, and TACE treatment, and the high-risk group had higher sensitivity to common chemotherapeutic agents. Finally, SEMA3C was found to facilitate the proliferation, migration and invasive ability of HCC by in vitro and in vivo experiments, and its mechanism may be associated with the activation of the NF-Κb/EMT signaling pathway.

CONCLUSIONS

In summary, the MIRGPI signature we developed is a reliable marker for the prediction of prognosis and treatment response, and is important for the prognostic assessment and individualized treatment of HCC.

摘要

背景

微血管侵犯(MVI)是肝细胞癌(HCC)预后不良的独立危险因素,可用于指导 HCC 的诊断和治疗。免疫系统在 HCC 的发生和进展中起着重要作用。然而,MVI 与肿瘤免疫之间的分子生物学相关性以及结合这两个参数来预测患者预后和 HCC 对治疗反应的价值仍有待评估。

结果

在本研究中,我们使用单变量 Cox 回归分析和最小绝对值收缩和选择算子(LASSO)Cox 分析,建立了包含 8 个基因的 MVI 和免疫相关基因指数(MIRGPI)。我们证明 MIRGPI 是预测 HCC 预后的独立危险因素。随后,我们的研究建立了一个结合病理特征的列线图模型,并验证了其良好的临床应用价值。此外,我们的研究发现,TP53 基因在高危组中的突变频率较高,免疫浸润程度较低。低危组对免疫治疗、索拉非尼和 TACE 治疗的敏感性较高,高危组对普通化疗药物的敏感性较高。最后,通过体外和体内实验发现 SEMA3C 可促进 HCC 的增殖、迁移和侵袭能力,其机制可能与 NF-Κb/EMT 信号通路的激活有关。

结论

总之,我们开发的 MIRGPI 特征是预测预后和治疗反应的可靠标志物,对 HCC 的预后评估和个体化治疗具有重要意义。

https://cdn.ncbi.nlm.nih.gov/pmc/blobs/c0c4/11541849/70dbde310c53/41598_2024_78467_Fig1_HTML.jpg

文献AI研究员

20分钟写一篇综述,助力文献阅读效率提升50倍。

立即体验

用中文搜PubMed

大模型驱动的PubMed中文搜索引擎

马上搜索

文档翻译

学术文献翻译模型,支持多种主流文档格式。

立即体验