Suppr超能文献

不同 Wnt 背景下类器官中 RSPO1/S6R 轴上商业和自制培养基的比较分析:肠道患者来源类器官培养物选择的方法学指南。

Comparative Analysis of Commercial and Home-Made Media on RSPO1/S6R Axis in Organoids with Different Wnt Backgrounds: A Methodological Guide for the Selection of Intestinal Patient-Derived Organoids Culture Media.

机构信息

IRCCS Azienda Ospedaliero-Universitaria di Bologna, 40138 Bologna, Italy.

Department of Medical and Surgical Sciences, University of Bologna, 40138 Bologna, Italy.

出版信息

Int J Mol Sci. 2024 Oct 26;25(21):11526. doi: 10.3390/ijms252111526.

Abstract

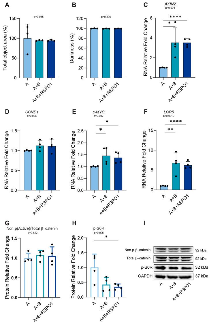
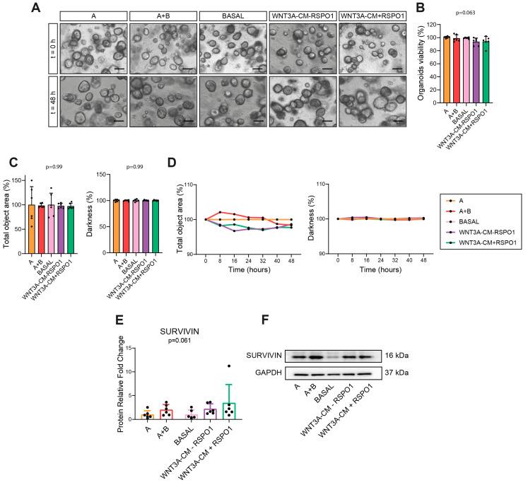
WNT3A is an intestinal ligand triggering the Wnt/β-catenin (Wnt) pathway, which can be enhanced by R-spondin 1 (RSPO1) through the RSPO1-LGR axis or antagonized by the adenomatous polyposis coli (APC) protein supporting β-catenin-degradation. Wnt interplays with several pathways including PI3K/mTOR (mTOR). In this study, we evaluated the influence of WNT3A-commercial and home-made culture media and RSPO1 protein on the Wnt and mTOR interplay in non-APC and APC-mutated intestinal patient-derived organoids (PDOs). Normal mucosa (NM) of sporadic CRC and FAP PDOs were cultured with: WNT3A-lacking/containing commercial (A/A+B) or home-made (BASAL/WNT3A-conditioned medium (CM)±RSPO1) media. In non-APC-mutated-PDOs (CRC-NM), WNT3A-CM, over commercial A+B, strongly activated Wnt-target-genes and . Most importantly, the addition of RSPO1 to home-made WNT3A-CM or A+B led to the downregulation of the mTOR-downstream-effector phospho-S6 ribosomal protein (p-S6R), highlighting the activation of the RSPO1-pS6R in both non-APC (CRC-NM) and APC-mutated (FAP-NM) PDOs, independently from gene expression modulation. Our work demonstrates that home-made WNT3A-CM strongly impacts the crosstalk between Wnt and mTOR over commercial media, and proposes RSPO1 as a key regulator of the RSPO1-p-S6R axis in both non-APC and APC-mutated PDOs. Together, these findings represent an important methodological guide for scientists working in these fields to select the most appropriate intestinal PDO media.

摘要

WNT3A 是一种肠道配体,可触发 Wnt/β-连环蛋白 (Wnt) 途径,该途径可通过 RSPO1-LGR 轴被 RSPO1 增强,或通过支持β-连环蛋白降解的腺瘤性结肠息肉病 (APC) 蛋白被拮抗。Wnt 与包括 PI3K/mTOR(mTOR)在内的多种途径相互作用。在这项研究中,我们评估了 WNT3A-商业和自制培养基以及 RSPO1 蛋白对非 APC 和 APC 突变肠道患者来源类器官(PDO)中 Wnt 和 mTOR 相互作用的影响。散发性 CRC 和 FAP PDO 的正常黏膜(NM)用以下培养基培养:缺乏/包含 WNT3A 的商业培养基(A/A+B)或自制培养基(BASAL/WNT3A 条件培养基(CM)±RSPO1)。在非 APC 突变 PDO(CRC-NM)中,WNT3A-CM 超过商业 A+B 强烈激活了 Wnt 靶基因和。最重要的是,向自制 WNT3A-CM 或 A+B 添加 RSPO1 导致 mTOR 下游效应物磷酸化 S6 核糖体蛋白(p-S6R)下调,突出了 RSPO1-pS6R 在非 APC(CRC-NM)和 APC 突变(FAP-NM)PDO 中的激活,这与基因表达调节无关。我们的工作表明,自制 WNT3A-CM 强烈影响 Wnt 和 mTOR 之间的串扰,超过商业培养基,并提出 RSPO1 是非 APC 和 APC 突变 PDO 中 RSPO1-p-S6R 轴的关键调节剂。这些发现共同为从事这些领域的科学家提供了一个重要的方法指南,以选择最合适的肠道 PDO 培养基。

https://cdn.ncbi.nlm.nih.gov/pmc/blobs/1646/11546270/fedf214ad90d/ijms-25-11526-g001.jpg

文献AI研究员

20分钟写一篇综述,助力文献阅读效率提升50倍。

立即体验

用中文搜PubMed

大模型驱动的PubMed中文搜索引擎

马上搜索

文档翻译

学术文献翻译模型,支持多种主流文档格式。

立即体验